|
Усилители звука на радиолампах
| |
| | Вс, 04.10.2015, 15:48 | Сообщение # 371
|
Gamzan Друзья Активность: 1327
| grant, чтобы не переписывать все данные вручную, установи себе какую-нибудь софтинку для снятия скриншотов. Очень помогает. Цитата MAESTRO (  ) 0,02% как для лампы превосходный результат, а дизайн вообще на уровне завода! 100% поддерживаю! Именно из-за рекордно низких искажений и советую уменьшить глубину ООС. А, может, в твоем случае она вообще не нужна? Попробовал бы сравнить звучание с ней и без нее.
|
|
| | Вс, 04.10.2015, 16:07 | Сообщение # 372
|
grant Пользователи Активность: 304
| Gamzan, MAESTRO, Это не моя заслуга. Это подобранные лампы, а главное трансформаторы от Золотой середины. Фон переменки не слышно даже в байеровские наушники, а выходники выше всяческих похвал. Так, что это не я, это трансформаторы. Gamzan, Добавлять чувствительности уже наверное не получится. То, что я нагородил, пытаясь сделать усилитель как можно компактней вышло боком. Его собрать и разобрать ну очень не просто.
Что-то я не нашёл тот график, но это непонятный всплеск на частоте 60Гц остался.
поправил grant - Вс, 04.10.2015, 16:09 |
|
| | Вс, 04.10.2015, 17:11 | Сообщение # 373
|
Gamzan Друзья Активность: 1327
| Цитата grant (  ) непонятный всплеск на частоте 60Гц остался Он у тебя блуждающий какой-то. На графике КНИ его нет.
|
|
| | Вс, 04.10.2015, 17:16 | Сообщение # 374
|
grant Пользователи Активность: 304
| Ща найду.
поправил grant - Вс, 04.10.2015, 17:20 |
|
| | Вс, 04.10.2015, 17:29 | Сообщение # 375
|
Gamzan Друзья Активность: 1327
| Это график интермодуляционных искажений. Здесь все правильно, тестовый сигнал состоит из двух частот - 60Гц и 7кГц.
|
|
| | Вс, 04.10.2015, 17:46 | Сообщение # 376
|
grant Пользователи Активность: 304
| Gamzan, Ну тогда всё. Если честно, в том что у меня в итоге получилось огромная заслуга твоя. Без твоей помощи и поддержки ничего бы у меня не вышло. Ты со мной столько занимался, столько советовал и учил. Это дорогого стоит. Спасибо.
|
|
| | Пт, 09.10.2015, 18:58 | Сообщение # 377
|
Gamzan Друзья Активность: 1327
| grant, МАИ в таких случаях говорит: "Не за что - служба!" А если серьезно, то мне тоже подсказывали и показывали, и до сих пор спрашиваю у умных людей, как то или это. Так что это нормально и правильно, чем смогу, тем всегда пожалуйста  Добавлено (09.10.2015, 18:58) --------------------------------------------- grant, несколько дней прошло, лампы прогрелись, наверное. Поделись впечатлениями, изменился звук?
|
|
| | Сб, 10.10.2015, 11:38 | Сообщение # 378
|
grant Пользователи Активность: 304
| Gamzan, извени за то, что не сразу ответил. Я через три дня опять уезжаю по семейным делам далеко и надолго и сейчас у меня со временем напряг. Теперь по поводу усилителя. Прогреть лампы не получилось. В общей сложности они отработали ну максимум часа четыре, ну пять. И свободного времени мало, но даже не это главное. Основная беда в том, что у меня нет для этого усилителя отдельной акустики. Да и с местом где он будет стоять никак не определюсь. Пока подключаю его к колонкам от "Техникса". И получается, что с компа сигнал не подать, он у меня в моей "мастерской" в кладовке, а это далеко. Подключаю линейный выход "Техникса" боюсь случайно спалить его усилитель. Или выход коротну, или не дай бог "по запаре" крутану на нём регулятор громкости без нагрузки. Да и неудобно каждый раз перекидывать провода. Так, что мой усилитель пока не расцвёл, но даже первые впечатления очень радуют. Громкости более чем достаточно. Селектор входов я по неопытности не предусмотрел, искать документацию на "Техникс" что бы узнать мощность сигнала на его выходе то же пока некогда. Но чувствительности усилителю точно хватает. Я его слушал в комнате с размерами 7 х 4,5 х 2,8 м и ещё ни разу не выкручивал регулятор громкости более 2/3. И не потому, что начинались искажения - уже опасался за здоровье динамиков. Комфортно слушать на 1/3 - 1/2 громкости. На 1/2 в комнате трудно разговаривать. Звук очень нравится. В обще бы к усилителю "Техникса" не возвращался, но не знаю как с ним поступить, что бы можно было пользоваться радиоприёмником, кассетной декой, приводом CD, а усилитель и звуковой процессор отключить. За это короткое время начал заново открывать для себя свою фонотеку. Всё звучит совершенно по другому. И все дефекты в записях, о которых при прослушивании их на "Техниксе" я и не предполагал, тут стали слышны. Повторюсь, "Техникс" так не звучит, хотя раньше я думал, что у меня приличный аппарат. Теперь о грустном. На громкости менее 1/3 хуже становится окраска звука. Очевидно, не достаточно выходной мощности. Но и "Техникс" этим не блещет. И ещё. Заметил, что при включении, в момент срабатывания реле задержки анода в колонках проходит какая-то короткая непонятная звуковая волна.
|
|
| | Сб, 10.10.2015, 13:42 | Сообщение # 379
|
Gamzan Друзья Активность: 1327
| Цитата grant (  ) начал заново открывать для себя свою фонотеку. Всё звучит совершенно по другому. Вот-вот, это точно! Только я не расстраивался из-за "новых" дефектов, магнитофонная запись подвержена старению. Наоборот, я обрадовался, что столько нового услышал! Инструменты отделились, отлипли друг от друга. И это касается не только старых магнитных записей, а и поздних, цифровых. Кстати, я заметил, что магнитофон со всеми его шумами и детонациями приятнее слушать, чем компьютер. Даже записи, записанные на пленку с того же компьютера.Добавлено (10.10.2015, 13:42) ---------------------------------------------
Цитата grant (  ) На громкости менее 1/3 хуже становится окраска звука. Видимо, сказывается несовершенство РГ. Цитата grant (  ) Заметил, что при включении, в момент срабатывания реле задержки анода в колонках проходит какая-то короткая непонятная звуковая волна. Переходной процесс, связанный с бросками анодных и сеточных токов. Вот поэтому я стараюсь всунуть в усилитель устройство плавной подачи анодного. Цитата grant (  ) Подключаю линейный выход "Техникса" боюсь случайно спалить его усилитель. Или выход коротну, или не дай бог "по запаре" крутану на нём регулятор громкости без нагрузки. Вот тут не понял. Если ты подключаешь свой усь к линейному выходу муз. центра, то как ты спалишь УНЧ последнего? Ну, а чтобы не коротнуть выход, все манипуляции с подключениями делать при выключенном питании.
|
|
| | Сб, 10.10.2015, 14:19 | Сообщение # 380
|
grant Пользователи Активность: 304
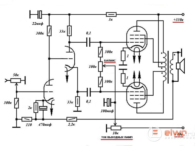
| Gamzan, Цитата Gamzan (  ) Вот поэтому я стараюсь всунуть в усилитель устройство плавной подачи анодного. Пока я был занят этой своей работой, то был уверен - больше никогда не поднимусь ни на что подобное. Трудное дело. Но стоило закончить, и уже руки чешутся на ещё один аппарат. По схеме Вильямса на 6Н9С и 6П3С из записной книжки Васильича.
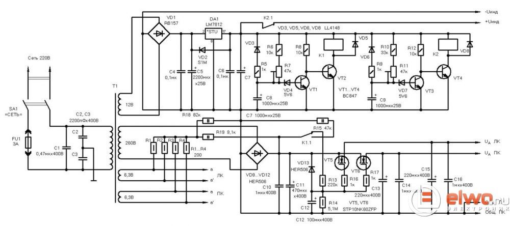
А блок питания применить твой немного изменив напряжения.
Тем более, что у меня для этого дела есть отличные двадцати ватные выходные трансформаторы от "Золотой середины" на железе EI75. Я, когда определялся с выходниками для того который у меня сейчас, заказал сразу два комплекта на EI66 и EI75. Маленькие поставил, а эти думал продать, но сейчас точно не продам. Объясни мне бестолковому. Что бы спокойно пользоваться "Техниксом" что безопасней. Просто отключить провода от выходных клемм его усилителя или нагрузить его выход резисторами на 6 Ом? Но у него ещё есть восьмиомные выхода для дополнительных поворотных динамиков в колонках.
|
|
Внимание! Форум переехал на Tehnodium.ru
|
|
|