|
Усилители звука на радиолампах
|
|
| | Пт, 30.10.2015, 23:03 | Сообщение # 431
|
Gamzan Друзья Активность: 1327
| Цитата grant (  ) лампа будет работать только за счёт тока между анодом и катодом grant, по порядку. Нужен ли темброблок? Когда я делал свой первый ЛУНЧ, в качестве выходных трансов использовал зеленые ТНы. Завал в области НЧ был немалый. Вот тогда и пришла мне в голову мысль исправить эту кривулину темброблоком. Собрал. Не то, чтобы исправил, но стало гораздо лучше. В усилители с нормальной АЧХ темброблоки не ставлю, незачем. Это если в фонотеке есть старые записи, которые надо было бы подправить, тогда еще куда ни шло. И то, он должен быть отключаемым. Чтобы решить для себя этот вопрос, собери его навесом, там три детали с половиной. Не слушай никого, слушай сам. Особенно, что касается спорных моментов. Кстати, эту схему я собирал и сравнивал с другой, с СРПП-каскадом. Вторая победила:
 На твоей схеме накал не показан и в ней используется половинка лампы, 6Н3П - двойной триод. Так что один баллон пойдет на два канала. Я в своем ТБ применил 6Н23П, просто заменил ею указанную на схеме. Свободное место можно занять оптическим индикатором на 6Е5С (октал), 6Е1П и 6Е3П (пальчики). Классный индикатор получается на ИН-13.
|
|
| | Сб, 31.10.2015, 07:15 | Сообщение # 432
|
grant Пользователи Активность: 304
| Gamzan, Похоже от идеи с темброблоком придётся отказаться. Я уже говорил, что мощность силового трансформатора у меня на пределе. А тут ещё 350, а то и 700 мА лишних он вряд ли потянет. Значит нужен более мощный силовик. По поводу схемы, которую ты предлагаешь, я не совсем понимаю как в этом случае организовать отключение темброблока и ещё - если схему подключать к блоку питания усилителя получается, что дополнительный анодный дроссель не нужен?
|
|
| | Сб, 31.10.2015, 08:35 | Сообщение # 433
|
Gamzan Друзья Активность: 1327
| Цитата grant (  ) как в этом случае организовать отключение темброблока Тумблером перебрасывать вход усилителя с выхода ТБ на ползунок РГ.Цитата grant (  ) если схему подключать к блоку питания усилителя получается, что дополнительный анодный дроссель не нужен? Не нужен.
|
|
| | Сб, 31.10.2015, 23:19 | Сообщение # 434
|
starikz Друзья Активность: 209
| Gamzan, У меня опять вопрос по поводу дросселей...Нашёл дроссель для ламп дневного света-двойной...В одном корпусе два дросселя-можно ли такой использовать или нужно что бы были два дросселя отдельно...
|
|
| | Сб, 31.10.2015, 23:35 | Сообщение # 435
|
Gamzan Друзья Активность: 1327
| Цитата starikz (  ) можно ли такой использовать или нужно что бы были два дросселя отдельно... Нет, должны быть отдельные, каждый на своем магнитопроводе. Чтобы ничего не лезло из одного канала в другой по железу.
|
|
| | Вт, 03.11.2015, 12:50 | Сообщение # 436
|
starikz Друзья Активность: 209
| Gamzan, Я снова по БП...Нарыл у себя ИБП от советского 3УСЦТ-там готовый выпрямитель можно с куском платы отрезать...Вопрос-везде рекомендуют диоды 4007 на 1 А,а тут стоят КД209Б-0.5А 600В-стоит менять или можно оставить и второе тут шунтирующие на 1000пф,а на моей схеме 0.01мкф-менять или хватит и этих?
|
|
| | Вт, 03.11.2015, 13:19 | Сообщение # 437
|
starikz Друзья Активность: 209
| Вот как то так... Добавлено (03.11.2015, 13:19) --------------------------------------------- Да и тут шунтирующие кондёры с буквой Z...на 200вольт...Но в телике то итак работало...я так понимаю падение на каждом диоде примерно 110вольт...поэтому хватает...или я не прав...???
|
|
| | Вт, 03.11.2015, 18:12 | Сообщение # 438
|
Gamzan Друзья Активность: 1327
| За неимением лучшего можно все оставить как есть. Работать будет.
поправил Gamzan - Вт, 03.11.2015, 18:13 |
|
| | Вт, 03.11.2015, 18:52 | Сообщение # 439
|
grant Пользователи Активность: 304
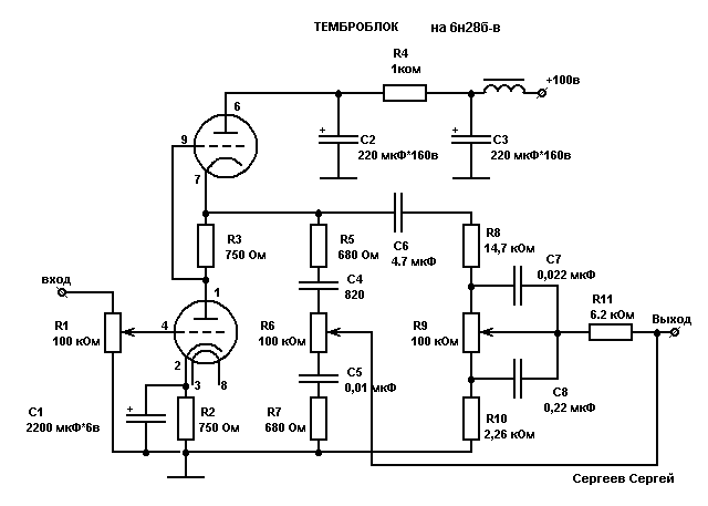
| Gamzan, В схеме темброблока которую ты привёл мне почему-то не нравится лампа 6Н28Б. Можно ли её заменить на 6Н3П или 6Н23П с соответствующей проверкой цоколёвки. Да, и напряжение анода я бы поднял до 190 - 210 вольт. Не то, что бы мне этот темброблок очень нужен, но в качестве эксперимента я бы его попробовал. И ещё, чем тебе не понравилась схеме Монакова?
|
|
| | Вт, 03.11.2015, 19:59 | Сообщение # 440
|
Gamzan Друзья Активность: 1327
| grant, 6Н28Б - миниатюрная лампа с гибкими выводами под пайку, ничего особенного. Просто мы привыкли, что лампа должна вставляться в панельку, и к другим ее разновидностям относимся с недоверием.
Цитата grant (  ) чем тебе не понравилась схеме Монакова? Понравилась, но эта понравилась больше. Я не агитирую тебя делать именно ее, может, на твой ух манаковская схема покажется лучше.
Цитата grant (  ) в качестве эксперимента я бы его попробовал. Вот и я об этом. Надо послушать обе и выбрать лучшую. Моя реализация такая:
 Анодное 210В. И еще вот тебе

 И вообще их куча в сети.
поправил Gamzan - Вт, 03.11.2015, 20:01 |
|