|
Усилители звука на радиолампах
|
|
| | Вт, 20.10.2015, 17:29 | Сообщение # 391
|
Gamzan Друзья Активность: 1327
| starikz, Все зависит от того, насколько изношены лампы. Они могут быть слегка б/у, немного б/у, неизвестно сколько б/у и т.д. К тому же, попарный подбор больше нужен для двухтактов с общим резистором в катодах, а для однотакта это не так критично. Лампы в твоей схеме дешевые и распространенные, так что в этом месте советую не жмотиться... в смысле, не экономить...
|
|
| | Вт, 20.10.2015, 18:45 | Сообщение # 392
|
grant Пользователи Активность: 304
| Gamzan, Корпус я практически закончил. Вырезал, просверлил все отверстия, подогнал по месту. Осталось смыть старую краску (я использовал крышку от старого компа), загнуть в форме буквы "П" и покрасить. Мечтаю о порошковой краске, но пока всё пришлось отложить из-за отъезда. Сижу сейчас, что называется "во глубине уральских руд" и по вечерам есть время подумать о новой работе. Компоновка пока только в намётках, но думаю, что платы блока питания точно придётся делать свои. Поэтому и спросил об аналогах, что-то я с SMD не очень дружу.
поправил grant - Вт, 20.10.2015, 18:45 |
|
| | Вт, 20.10.2015, 19:19 | Сообщение # 393
|
Gamzan Друзья Активность: 1327
| Цитата starikz (  ) Да и ещё-зачем с6 шунтировать... starikz, Во-первых, повышается отдача на высших частотах и, как следствие, прозрачность звучания. Во-вторых, лучше фильтруется всякая высокочастотная дрянь, которая лезет из сети (каждая квартира просто напичкана сейчас импульсными блоками питания). В-третьих, уменьшается вероятность возбуда на ВЧ.
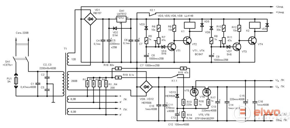
 grant, по схеме есть моменты. 1. R18 и R19 надо поменять местами (только сейчас увидел) . 2. R6 и R10 подбираются до получения нужных выдержек времени, которые плавно регулируются резисторами R7, R11. 3. У этой схемы задержки есть маленькое неудобство. В момент включения питания контакты реле доли секунды находятся в положении, показанном на схеме. Потом реле включается, и идет отсчет времени. То есть при включении кратковременно проходит на выход Uинд (вспыхивают и гаснут светодиоды, индикатор). 4. ВС847 заменяются на КТ3102, ВС547; S1М - на 1N4007; LL4148 - на КД522, 1N4148.
поправил Gamzan - Вт, 20.10.2015, 19:19 |
|
| | Вт, 20.10.2015, 19:35 | Сообщение # 394
|
grant Пользователи Активность: 304
| Gamzan, Понял, спасибо. А я подумал, что выдержку времени достаточно подобрать только подстроечниками.
|
|
| | Вт, 20.10.2015, 19:41 | Сообщение # 395
|
Gamzan Друзья Активность: 1327
| Маэстро! Прошу в обеих статьях по усилителю на 6П3С-Е сделать поправку: в блоке питания номиналы резисторов R18 и R19 нужно поменять местами. Добавлено (20.10.2015, 19:41) --------------------------------------------- grant, так оно и должно быть, только я не помню точно, на каких сопротивлениях я остановился при подборе, на схеме написал примерно. В общем, пляши от тех, что на схеме, если надо будет - подкорректируешь.
поправил Gamzan - Вт, 20.10.2015, 19:38 |
|
| | Вт, 20.10.2015, 20:53 | Сообщение # 396
|
starikz Друзья Активность: 209
| Gamzan, Нашёл кондеры к78-2 на 0.1мкф на 315Вольт-там где 350 вольт пойдут или маловато будет....
|
|
| | Вт, 20.10.2015, 21:01 | Сообщение # 397
|
Gamzan Друзья Активность: 1327
| Пойдут, но К78-2 было бы неплохо в межкаскадные...
|
|
| | Вт, 20.10.2015, 21:28 | Сообщение # 398
|
starikz Друзья Активность: 209
| Gamzan, да я их везде поставлю или не стоит...да и ещё а предварительный усилок сюда не нужен-какой сигнал на входе должен быть? Добавлено (20.10.2015, 21:25) --------------------------------------------- А как относится к металобумажным кондёрам МБМ,К73-15 и т.д.или они некотируются вообще... Добавлено (20.10.2015, 21:28) --------------------------------------------- электолиты CapXon-пойдут как скажеш...
|
|
| | Вт, 20.10.2015, 22:03 | Сообщение # 399
|
Gamzan Друзья Активность: 1327
| starikz, Цитата starikz (  ) кондеры к78-2 на 0.1мкф на 315Вольт-там где 350 вольт пойдут или маловато будет.... Тут вот в чем еще дело. После включения, когда лампы еще не прогреты, анодное напряжение достигает максимума. И на этот максимум и должны быть рассчитаны конденсаторы фильтра. Так что 315В - как раз на пределе...
Цитата starikz (  ) какой сигнал на входе должен быть? С этого начинать надо . Какой у тебя источник сигнала, с каким выходным напряжением... Обычно у таких усилителей входное напряжение порядка 0,2...0,7В.
Цитата starikz (  ) А как относится к металобумажным кондёрам МБМ,К73-15 и т.д.или они некотируются вообще... МБМ и К73 не котируются, но для первого раза сойдут. Обзаведешься чем-нибудь получше - поменяешь.
Цитата starikz (  ) электолиты CapXon-пойдут В питание - да. В катоды - если нет ничего лучше.
|
|
| | Ср, 21.10.2015, 06:24 | Сообщение # 400
|
starikz Друзья Активность: 209
| Выход думал брать с ноутбука...
|
|