ФОРУМ ПО ЭЛЕКТРОНИКЕ



Архив - только для чтения
Усилители микросхемные
 Пт, 23.09.2011, 21:18 | Сообщение # 191        

феска

Друзья

 Активность: 3627   

Ru_haker_sc, в смысле задействования регулировки громкости вы имеете введу
 Сб, 24.09.2011, 15:14 | Сообщение # 192        

Ru_haker_sc

Пользователи

 Активность: 14   

феска нет, есть магнитола, которая перестала включаться после подачи на нее может вольт 16-17, но усилок в ней живой, вот хочу чтоб помогли найти на плате куда подкл + - входы и выходы
 Пт, 28.10.2011, 01:50 | Сообщение # 193        

Kulibin76

Пользователи

 Активность: 12   

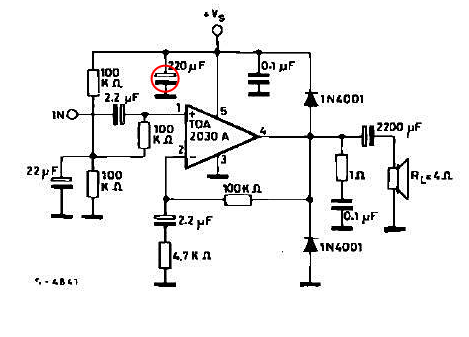
Привет MAESTRO,Собрал усилок по схеме,дал 12v вылетела ёмкость на 220mF
Не подскажеш в чём дело ?!

Прикрепления: 0909985.png (41.8 Kb)
 Пт, 28.10.2011, 10:09 | Сообщение # 194        

феска

Друзья

 Активность: 3627   

Kulibin76, емкость рассчитана на напряжение меньше 12 вольт ставить нужно с запасом на 16 вольт
 Пт, 28.10.2011, 10:11 | Сообщение # 195        

феска

Друзья

 Активность: 3627   

Ru_haker_sc, давай посмотрим)) схему в нете по названию искал??

поправил феска - Пт, 28.10.2011, 10:11
 Сб, 29.10.2011, 00:58 | Сообщение # 196        

Russian22

Пользователи

 Активность: 9   

скажите пожалуйста на тда 7388 с9 и с10 подключаются вторым контактом к плюсу или к минусу??
 Сб, 29.10.2011, 01:16 | Сообщение # 197        

Kulibin76

Пользователи

 Активность: 12   

Нашол почему выстрелила ёмкость, Она просто китайская.Поставил СССР-овскую ивсё ОК!!!!


поправил Kulibin76 - Пн, 31.10.2011, 02:14
 Пн, 31.10.2011, 02:04 | Сообщение # 198        

Kulibin76

Пользователи

 Активность: 12   

Ребят подскажите как подсоеденить динамик номинальной мощности 15ом через TDA7560 и возможно ли Это сделать. И как и куда подпаять регулатор громкости
Прикрепления: 7842601.gif (16.3 Kb)


поправил Kulibin76 - Пн, 31.10.2011, 02:09
 Пн, 31.10.2011, 07:01 | Сообщение # 199        

феска

Друзья

 Активность: 3627   

Kulibin76, номинальная мощность это сколько 15ом это сопротивление)) а зачем для одного динамика столько канальный усилок??
 Вт, 01.11.2011, 04:12 | Сообщение # 200        

Kulibin76

Пользователи

 Активность: 12   

феска,Ну подскажи пожалуйста что лучше,просто динамик огромный в корпус от С90 не влазил пришлось вырезать,Взгляни сам!!!!
Прикрепления: 6920026.jpg (89.0 Kb) · 9378244.jpg (55.8 Kb)
Поиск:

Внимание! Форум переехал на Tehnodium.ru




© Форум по электронике Мобильная версия