|
Усилители звука на радиолампах
|
|
| | Вс, 14.12.2014, 11:37 | Сообщение # 71
|
Gamzan Друзья Активность: 1327
| Все равно неудобно как-то без схемы рассказывать.
|
|
| | Ср, 24.12.2014, 18:23 | Сообщение # 72
|
ugrukk Пользователи Активность: 44
| Подскажите схему чувствительного микрофонного усилителя.
поправил ugrukk - Ср, 24.12.2014, 18:24 |
|
| | Ср, 24.12.2014, 18:38 | Сообщение # 73
|
Gamzan Друзья Активность: 1327
| Цитата ugrukk (  ) Подскажите схему чувствительного микрофонного усилителя. Именно лампового?
поправил Gamzan - Ср, 24.12.2014, 18:39 |
|
| | Ср, 24.12.2014, 20:28 | Сообщение # 74
|
ugrukk Пользователи Активность: 44
| Да нужен ламповый с УНЧ.
|
|
| | Ср, 24.12.2014, 21:18 | Сообщение # 75
|
Gamzan Друзья Активность: 1327
| Вот, гугл подсказывает:
|
|
| | Чт, 25.12.2014, 09:51 | Сообщение # 76
|
grant Пользователи Активность: 304
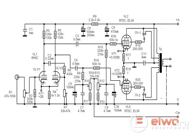
| Gamzan, Хотел бы узнать твоё мнение по поводу вот такой схемы. Не смог вставить схему, разберусь продолжу.
Добавлено (25.12.2014, 09:51) --------------------------------------------- Продолжаем разговор. Вставить схему так и не получилось. Статья об этом усилителе написана в Word, схемы там как рисунки и сюда по чему то не копируются. Попробую на словах. Я тут по мере возможности занимался усилителем по схеме, которую мне рекомендовал Яр на лампах 6П14П, как я понимаю переработанная схема Лабутина. Подбирал детали, прорабатывал компоновку, варианты корпуса, ну и т.д. На картонном макете лампы 6П14П мне активно не нравились, хило выглядят, а тут ещё где то прочитал, что 6П3С звучат намного лучше и нашёл схему двухтакта на 6П3С, вроде не плохая, вот и хотел её обсудить. Мне она понравиласть тем, что все мои наработки по варианту с 6П14П подходят. Одно смущает - первичка выходных для ультралинейного 1000 и 300, а у меня было 1000 и 250. Железо делаю 20 х 35 мм. И ещё в схеме входная лампа 6Н9С, у меня её нет. Посмотрел в инете, что аналог 6Н2П, эти есть. Вопрос как придётся менять анодные и катодные резисторы и выставлять режимы?
поправил grant - Чт, 25.12.2014, 09:52 |
|
| | Чт, 25.12.2014, 09:59 | Сообщение # 77
|
grant Пользователи Активность: 304
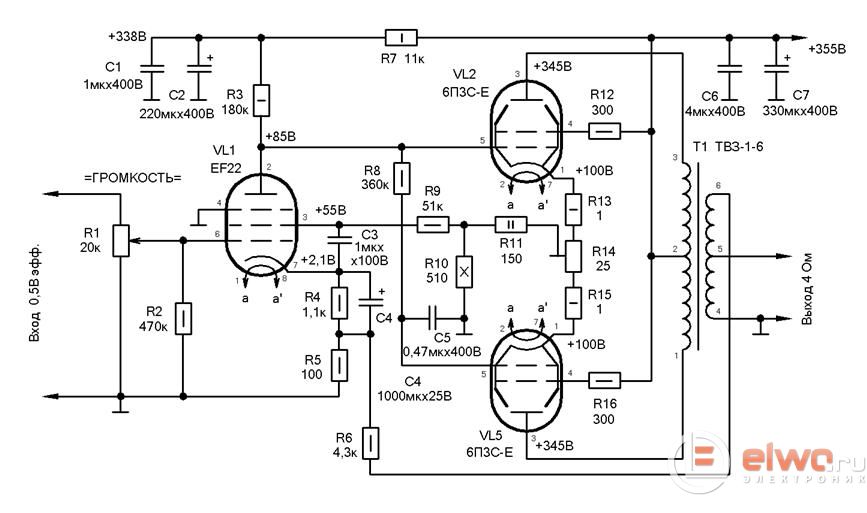
| Нашёл эту схему в другом месте, хотел бы узнать мнение знающих людей.
|
|
| | Чт, 25.12.2014, 10:59 | Сообщение # 78
|
MAESTRO ^ Активность: 5564
| Нормальная схема, собирал, только может не хватать чувствительности.
|
|
| | Чт, 25.12.2014, 11:09 | Сообщение # 79
|
Gamzan Друзья Активность: 1327
| grant, я собирал эту многострадальную схему с выходниками от магнитофона Днепр-14. На частотной характеристике она давала завал на ВЧ от 10 кГц, по-моему. Пришлось вводить коррекцию ВЧ, а с ней и дополнительные фазовые искажения. Потом я разобрал эту схему, а вместо нее слепил РР на 6Ф6С. Не знаю, может, с другими выходниками будет лучше, но моя история такая 6П14П мне очень понравились вот в этой схеме: В драйвер поставил 6Н2П, выходники те же днепровские. В звуке, наверное, лучшее из всего, что у меня получалось (на тот момент). Сейчас я балдею от полуторатактника из поста №71
|
|
| | Чт, 25.12.2014, 12:15 | Сообщение # 80
|
Яр Пользователи Активность: 202
| Цитата grant (  ) Нашёл эту схему в дру
Щас эту схему собираю ТВЗ на ТС180 знакомый намотает
|
|