|
Усилители звука на радиолампах
|
|
| | Чт, 11.12.2014, 20:13 | Сообщение # 51
|
Paveel Пользователи Активность: 5
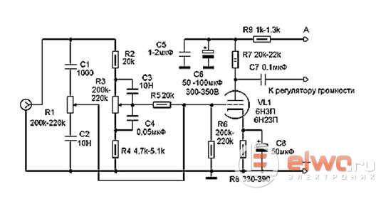
| Вот в этом и засада хочется по качественнее а с моими трансами только двухтакт не поставишь же в гу-50 твз1-9 и еще вопрос где то на форуме видел схему тембра по моему на 6н2п или 6н23п а теперь не могу найти подскажите пож.
|
|
|
| | Пт, 12.12.2014, 14:51 | Сообщение # 53
|
MAESTRO ^ Активность: 5564
| TIS, ну так как там с питанием, пробовал больше 300 подать?
|
|
| | Пт, 12.12.2014, 15:16 | Сообщение # 54
|
TIS Друзья Активность: 562
| MAESTRO, Недавно попробовал,на мой взгляд выходная мощность чуть поднялась.Но есть закавыка:в моей схеме 6п3с включена в триодном режиме,по справочнику при таком раскладе на анод больше 250-300 вольт подавать нельзя,да и сам автор этой схемы использовал питание в районе 300 вольт.Т.к. купил новые лампы буду экспериментировать со старыми,а именно:намотаю солидные выходники,ограничу напряжение через 6н3п или запитаю ее от отдельного источника и попробую погонять эти лампы в 400 вольтовом варианте замерив выходную мощность.Естественно все буду делать на макете:)
|
|
| | Пт, 12.12.2014, 19:02 | Сообщение # 55
|
Яр Пользователи Активность: 202
| Цитата MAESTRO (  ) ну так как там с питанием, пробовал больше 300 подать MAESTRO, тоже интересен вариант питания, собрался делать усь РР на 6п3с Частично по схеме Манакова в триоде и УЛ. Отдал приятелю на перемотку ТС 180-2, первичка 3600, вторичка 90, т.е. по 3,2 кОм на плечо. Так вот свыше 400 В подавать повидимому это для пентодного включения. УЛ и триод наверно до 360 В. Сам задался этим вопросом. Будут скорее всего моноблоки, т.к. есть два силовика ТАН 107, да и с них правтически любые нужные напруги можно скоммутировать.
|
|
| | Пт, 12.12.2014, 20:02 | Сообщение # 56
|
MAESTRO ^ Активность: 5564
| Встречал схемы где на 6п3с и 420 В подавали без проблем, и сам при экспериментах давал до 450...
|
|
| | Пт, 12.12.2014, 22:09 | Сообщение # 57
|
TIS Друзья Активность: 562
| MAESTRO,но сами по себе 6п3с даже не при экстремальном питании звучат очень здорово.6п14п переплюнули на раз,звук более приятный:)
|
|
| | Сб, 13.12.2014, 09:04 | Сообщение # 58
|
Paveel Пользователи Активность: 5
| а вот в этой схеме из 41 поста твз1-9 выдержит 400в и можно ли в однотакт ставить какие то трансы типа тн тан или еще чего то нибудь
поправил Paveel - Сб, 13.12.2014, 09:31 |
|
| | Сб, 13.12.2014, 10:37 | Сообщение # 59
|
Gamzan Друзья Активность: 1327
| Цитата Paveel (  ) твз1-9 выдержит 400в В основном анодное напряжение падает на выходной лампе, а не на выходном трансформаторе. Так что не беспокойся. Для выходника важнее ток покоя выходной лампы, который должна выдержать первичная обмотка. ТАНы и ТНы в качестве выходников для однотакта не годятся, так как сердечник должен быть собран с немагнитным зазором. Для двухтакта - да, пойдут.
|
|
| | Сб, 13.12.2014, 10:37 | Сообщение # 60
|
MAESTRO ^ Активность: 5564
| На постоянной основе не ставил, но при испытаниях было.
|
|