ФОРУМ ПО ЭЛЕКТРОНИКЕ



Архив - только для чтения
Усилители звука на радиолампах
 Пт, 17.04.2015, 23:25 | Сообщение # 221        

Gamzan

Друзья

 Активность: 1327   

Ну вот, будем считать, наигрались.



Прикрепления: 4905491.jpg (67.4 Kb) · 5059509.jpg (60.7 Kb) · 7774393.jpg (56.7 Kb) · 5249682.jpg (67.4 Kb)
 Пт, 17.04.2015, 23:31 | Сообщение # 222        

Gamzan

Друзья

 Активность: 1327   

Измерения при 8Вт выходной мощности. При 10Вт КНИ возрастает до 1,2%.
Несмотря на корявенький спектр, звук просто убойный: живой, натуральный. Бас можно руками потрогать, настолько он рельефный и выразительный. На днях запишу видео smile

Прикрепления: 4992784.jpg (47.6 Kb) · 5737459.jpg (20.3 Kb)
 Сб, 18.04.2015, 02:23 | Сообщение # 223        

Яр

Пользователи

 Активность: 202   

Gamzan,
Искренне поздравляю за столь красивый (во всех аспектах) проект. friends

Grant - на днях попробую найти контакты человечка (год назад предлагал ТВЗ-1-6).

На каких АС слушаешь (это я чтоб понять про бас)?
 Сб, 18.04.2015, 06:05 | Сообщение # 224        

grant

Пользователи

 Активность: 304   

Gamzan, От всей души поздравляю. Этой своей работой ты мне ясно указал чем я займусь, если всё же когда ни будь закончу то, чем занят сейчас. Усилитель на 6п3с моя давняя мечта. Огромное спасибо за схемы. На передней панели, справа, если не ошибаюсь, у тебя гнездо для наушников. Дай схемку, как ты его организовал. Я пытаюсь у себя поместить адаптер по вот такому упрощённому варианту, но места маловато.



Яр, За ТВЗ, спасибо. Я обзвонил всех своих друзей и знакомых, разместил объявление на сайте "Паяльник", но пока результат нулевой. И я не сдержался. Страдал, страдал, а потом решил "Да сколько там той жизни" и заказал трансы на "Золотой середине". Сейчас прорабатываю как их разместить на вехней панели.
Прикрепления: 9367229.jpg (70.4 Kb)
 Сб, 18.04.2015, 08:29 | Сообщение # 225        

MAESTRO

^

 Активность: 5564   

Gamzan,

Прикрепления: 9982986.gif (823.0 Kb)
 Сб, 18.04.2015, 09:11 | Сообщение # 226        

Gamzan

Друзья

 Активность: 1327   

Спасибо, мужики, за отзывы friends !
Яр, слушаю я все на тех же шириках 10ГДШ-каких-то от Маяка-232.
grant, наушники я подключал так же, как и всегда. Вот, здесь посмотри:
http://elwo.ru/publ....1-0-666
 Сб, 18.04.2015, 16:03 | Сообщение # 227        

Яр

Пользователи

 Активность: 202   

Gamzan,
Чесслово, заслуживаешь всяческих похвал. Щас вот присматриваюсь к выходникам от Урала 112, 114. Может к СЕ6п7с подойдут по той схеме что ты делал.
У меня то же лежат ширики новые 10гдш. Всю репу прочесал что из них сделать, нашел вариант в 65-70 литрах ЗЯ. Может в мае корпус сделаю.

grant,
Ну подожди немного то (мне теперь того человечка не искать что ли), ну ведь цена конская, ну в крайнем случае на торе закажи (обойдуться в 2500 руб). Или в том же Ростове их усь РР6п41с в УЛ включении за 10 000 руб купи (в нем все есть). Не в обиду говорю.
 Сб, 18.04.2015, 16:47 | Сообщение # 228        

grant

Пользователи

 Активность: 304   

Яр, Даже не сомневайся, ищи обязательно! Если они у меня будут, сделаю на них, а золотые трансы от "Золотой середины" сберегу для золотой мечты - усилителя на 6п3с по схеме Gamzana. Вот там им будет самое место. Что мне очень понравилось в выходных трансформаторах от "ЗС" - у них каждая катушка намотана отдельно и выведена на свои ламели. Можно коммутировать любые варианты.
 Сб, 18.04.2015, 17:13 | Сообщение # 229        

Gamzan

Друзья

 Активность: 1327   

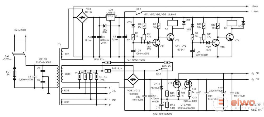
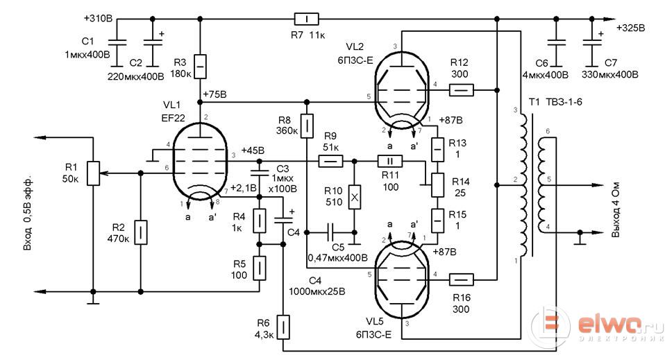
Мужики, предупреждаю сразу - схема без межкаскадных емкостей, все каскады завязаны по постоянному току, причем вкруговую. Думаю, трудностей в настройке не избежать. По крайней мере, я их не избежал точно biggrin . Да и результат - сплошной набор компромиссов. Я не отговариваю, нисколько. Если надумаете делать, почитайте оригинальную статью, я выкладывал:
http://elwo.ru/forum/21-1792-40179-16-1418499494
 Сб, 18.04.2015, 17:30 | Сообщение # 230        

grant

Пользователи

 Активность: 304   

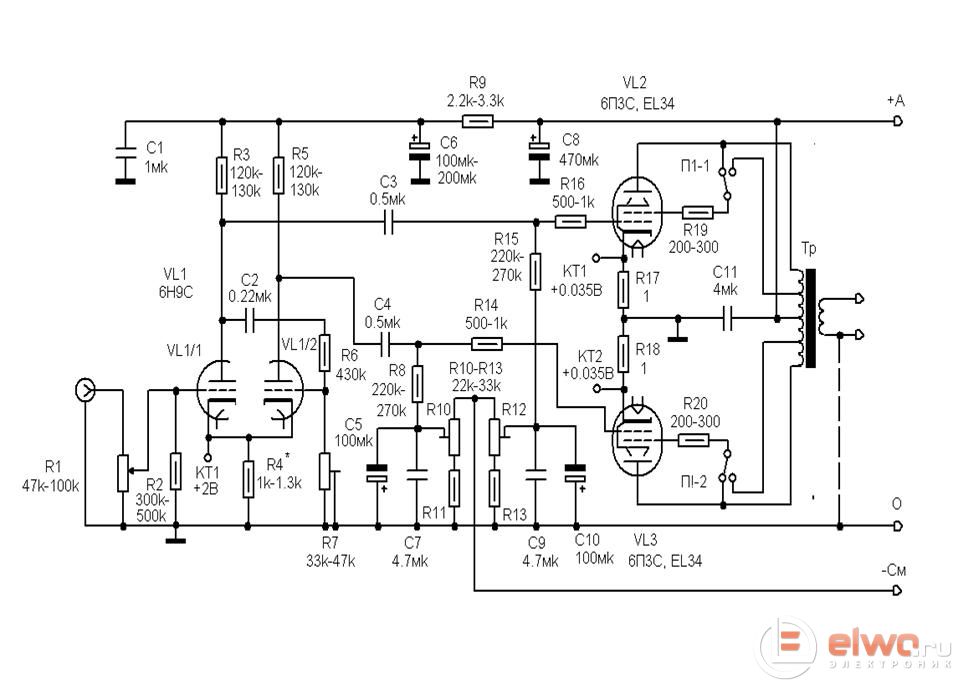
Gamzan, Почему ты выбрал входные лампы именно EF22? И где эти филипсы брать? Мне тут попадала статья, с очень похожей на твою схемой. Там входные 6н9с. Что-то вроде этой, не смог сразу найти. Но блок питания однозначно твой.

Прикрепления: 7195290.jpg (60.8 Kb)
Поиск:

Внимание! Форум переехал на Tehnodium.ru




© Форум по электронике Мобильная версия