ФОРУМ ПО ЭЛЕКТРОНИКЕ



Архив - только для чтения
Волькштурм (volkshturm) простой и неприхотливый МД
 Пн, 25.02.2013, 14:59 | Сообщение # 1        

феска

Друзья

 Активность: 3627   

Обсуждаем схему и модификации металлоискателя Volksturm
FAQ по настройке прибора FAQ
Советуем ознакомится с архивами форума:
Архив1
Архив2
Архив3
Архив4
Архив5
Архив 6
Архив 7
Форум содержит большинство ответов на популярные вопросы, поэтому прежде чем спросить - внимательно прочитайте обсуждение, возможно информация уже есть. Список основных ответов про сборку металлоискателя смотрите тут.
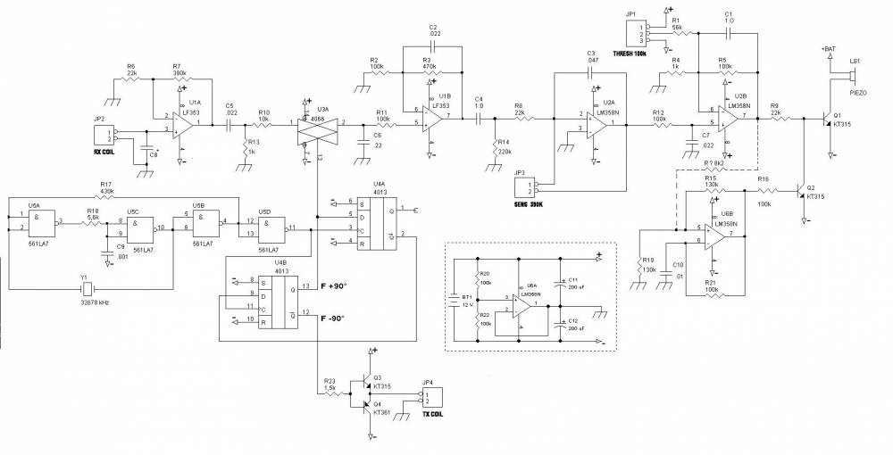
схема основной модификации
новый звуковой модуль к volkshtyrm
доработанная схема с улучшенными характеристиками
схема с последними изменениями volk
 Чт, 11.07.2013, 19:54 | Сообщение # 231        

mass

Пользователи

 Активность: 16   

а пропитывать цапонлаком можно до настройки.... где-то читал, что не надо до настройки
 Чт, 11.07.2013, 22:32 | Сообщение # 232        

радиолюбитель

Друзья

 Активность: 625   

лучше пропитывать лаком нц или каким нибудь ещё! уматываешь плотно, формуешь, потом лачишь, после сутки сушишь!
 Чт, 11.07.2013, 23:52 | Сообщение # 233        

mass

Пользователи

 Активность: 16   

Подключил ради интереса по 9п. и 10п. кондеры параллельно катушкам. Свел катухи до 35мВ на халяву... (хотя наушником писк терял на 1 ноге). Час гулялся: регулируя трэш до половины молчок... монетой поводил см10 -чует гад! крышку от кастрюли см 30-40....при изменении треша дальше слышится как бы самовозбуждение (генерирует звук). Сразу вопросы или мои выводы:
1)конденсаторы параллельно на обоих катушках?
2) Тх расположена снизу Rx?
3)заливать цанлаком(только он и есть у меня) уйдет ноль( сводить друг к другу снова придется)?
4) R7 менять с 390к до 1м? исп-л LM358 (или потом уже после заливки катух)
5)чуть подкрутил переменики чуйка чуть выше на монету см15 но фыракает не приятно -как буром в зуб у стоматолога.
Когда включаю питание слышится легкий гул в наушнике. когда
подношу монету гул прерывается и слышится фрр-фрр. подношу ближе фрр -громче.....а можно тональность изменить (тоже апосля резистором каким) ну ладно...еще дорабатывать и хочется к звуковухе подключиться еще будут вопросы...феска, не надоело тебе ...вот терпение..
6) радиолюбитель. объяснил: умотать, свести, пролачить ( а ноль уйдет, может кусочек не долачивать, оставить для подстройки) а экран когда...чуть запутался


поправил mass - Пт, 12.07.2013, 00:06
 Пт, 12.07.2013, 04:01 | Сообщение # 234        

kol-mar

Пользователи

 Активность: 94   

mass, катушки намотали,потом стянули и только потом "лачим". После высыхания лака, делаем экран и настраиваем на резонансную частоту(каждую катушку),затем сводим в ноль и оцениваем свои труды(глубина очень сильно зависит от качества изготовления и настройки датчика) только после этих операций заливаем датчик, контролируя баланс.
 Вт, 30.07.2013, 21:18 | Сообщение # 235        

Demon334657

Пользователи

 Активность: 30   

Добрый день) подскажите куда подключать светодиоды? если можно схемку, а то я видел несколько вариантов. схема volksturm S. Спасибо)
 Ср, 31.07.2013, 08:05 | Сообщение # 236        

феска

Друзья

 Активность: 3627   

Demon334657, подключаем туда же куда и стрелочник biggrin biggrin
 Ср, 31.07.2013, 10:07 | Сообщение # 237        

Demon334657

Пользователи

 Активность: 30   

Цитата (феска)
феска
а стрелочник куда подключаем?
буду очень благодарен если вы в Paint нарисуете или просто скажите куда подключить) вот схема
Прикрепления: 4661771.jpg (43.4 Kb)
 Ср, 31.07.2013, 14:30 | Сообщение # 238        

феска

Друзья

 Активность: 3627   

Demon334657, 7 нога 1 опера
 Чт, 01.08.2013, 00:28 | Сообщение # 239        

mass

Пользователи

 Активность: 16   

народ...катушки сделал: Rx-10nf, U-27 вольт, Тх-69nf, U-16 вольт. пролачил и фольгой.... как-то слабо монету чувствует.. см10. что предпринять? и еще не совсем врубаюсь назначение переменных резисторов( сенс -это чувствительность а треш - громкость?)
 Чт, 01.08.2013, 08:11 | Сообщение # 240        

феска

Друзья

 Активность: 3627   

mass, 10 нф мало неужеле такая разница в намоточных данных
Поиск:

Внимание! Форум переехал на Tehnodium.ru




© Форум по электронике Мобильная версия