ФОРУМ ПО ЭЛЕКТРОНИКЕ



Архив - только для чтения
Волькштурм (volkshturm) простой и неприхотливый МД
 Пн, 25.02.2013, 14:59 | Сообщение # 1        

феска

Друзья

 Активность: 3627   

Обсуждаем схему и модификации металлоискателя Volksturm
FAQ по настройке прибора FAQ
Советуем ознакомится с архивами форума:
Архив1
Архив2
Архив3
Архив4
Архив5
Архив 6
Архив 7
Форум содержит большинство ответов на популярные вопросы, поэтому прежде чем спросить - внимательно прочитайте обсуждение, возможно информация уже есть. Список основных ответов про сборку металлоискателя смотрите тут.
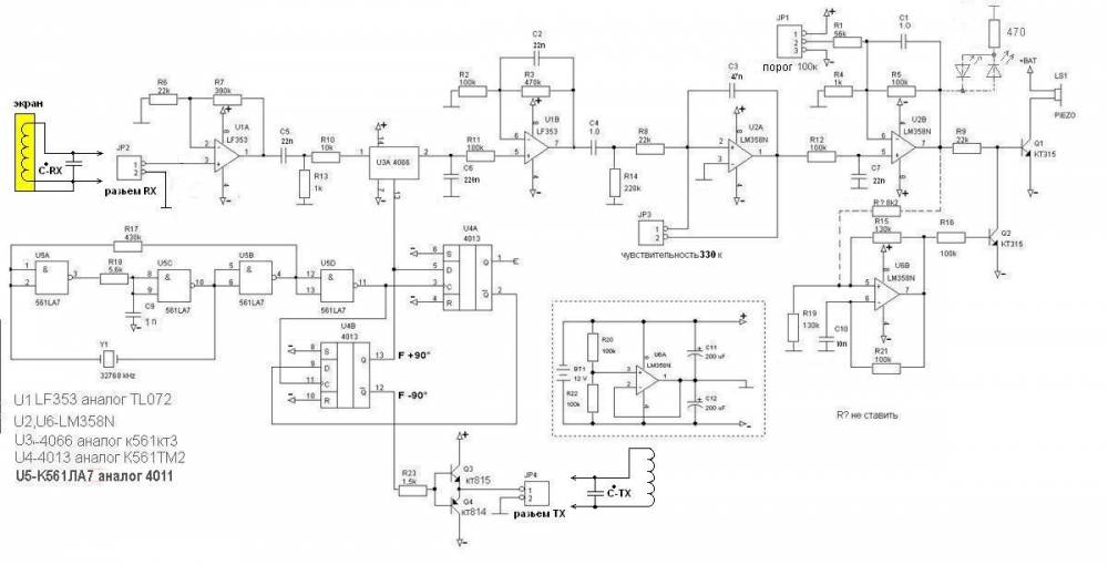
схема основной модификации
новый звуковой модуль к volkshtyrm
доработанная схема с улучшенными характеристиками
схема с последними изменениями volk
 Сб, 29.06.2013, 09:48 | Сообщение # 211        

феска

Друзья

 Активность: 3627   

mass, 4053 надо аналог кп3 может и не аналог
эту катуху на тх, рх меньше диаметр провода (0.3- 0.5) но витков 100 - 200
 Вс, 30.06.2013, 08:18 | Сообщение # 212        

mass

Пользователи

 Активность: 16   

Феска,чуть подумал и решил делать http://elwo.ru/publ/metalloiskatel/1-1-0-5 . Поясните, пожалуйста, следующее:
1. Можно ли во вх-ом каскаде менять lm353 на lm358 и не изменяться ли номиналы деталюк.
2. Пойдет ли к данной схеме изготовление катушки(по майку намотал 1-ую катуху, d=0.67 w=50 , вторую такую же нано)?


поправил mass - Вс, 30.06.2013, 20:32
 Вс, 30.06.2013, 21:42 | Сообщение # 213        

Demon334657

Пользователи

 Активность: 30   

Извините за тупой вопрос но хочу быть уверен в правильности подключения катушок) надо так подключать как я на рисунку сделал? Спасибо
Прикрепления: 8419160.png (12.1 Kb)
 Пн, 01.07.2013, 08:33 | Сообщение # 214        

феска

Друзья

 Активность: 3627   

mass, про катуху написал, про детали можно ставить и не менять
Demon334657, все правильно
 Пн, 01.07.2013, 20:01 | Сообщение # 215        

Demon334657

Пользователи

 Активность: 30   

Я нашол батарею 12 V, 28w(с бесперебойника от компа). Померял мультиметром 13,5V. Можно ее подключать к устройству не че не згорит? В FAQ по сборке и настройке металлоискателя Volksturm п 1-м пункте написано "контролируй ток" как это сделать? Фото батареи ниже. Спасибо)

Добавлено (01.07.2013, 20:01)
---------------------------------------------
И я где то слышал что можно подключить к данному прибору мультиметр и в зависимости от показаний использовать как дискриминатор. Можете рассказать как это можно сделать или вообще можно ли это сделать?

Прикрепления: 2937162.jpg (58.2 Kb)
 Вт, 02.07.2013, 07:59 | Сообщение # 216        

феска

Друзья

 Активность: 3627   

Demon334657, мультиметр включается в рещиме измерения тока и последовательно подключается к батарее, для дискримиратора нужен стрелочный прибор
 Ср, 03.07.2013, 12:41 | Сообщение # 217        

mass

Пользователи

 Активность: 16   

Уважаемый, Феска, собрал плату. По факу :
на 6 пункте остановился. При подаче питания из наушника слышно недолгое бурчание, потом прекращается (разгоняется? ) крутил трэш-ничего. Я понимаю, что на форуме и в архивах есть информация....(лень читать километры сообщений), но все же.....
Наушник один (от неисправных наушников, R=36 Ом) На схеме пьезоэлемент вроде... питание использую пока от кроны...
Прикрепления: 1964104.jpg (68.8 Kb) · 1969893.jpg (80.6 Kb)


поправил mass - Ср, 03.07.2013, 13:35
 Ср, 03.07.2013, 12:48 | Сообщение # 218        

феска

Друзья

 Активность: 3627   

mass, на касание реакция есть, проверяйте все узлы, динамик можно перемещать также по узлам,
по описанной информации могут быть залипы на плате, не работает транзистор (проверить можно подключив динамик прям на генератор звука), также транзистор может быть полностью закрыт (тут причин много но проверяется просто тестером на базе
 Ср, 03.07.2013, 13:27 | Сообщение # 219        

mass

Пользователи

 Активность: 16   

нашел дорожку хреновую прям на выходе тр-ра ....Урчит и громкость регулируется...смотрю дальше. Все ОК.
Не подскажете где можно провод обмоточный выдрать... 0.3-0.5?
Кто-нибудь разбирал катушки от пускателей совковых?


поправил mass - Ср, 03.07.2013, 13:56
 Ср, 03.07.2013, 21:28 | Сообщение # 220        

Demon334657

Пользователи

 Активность: 30   

Как правильно подключить светодиоды? Их должно быть 1 или 2? Эта схема правильна подключения светодиодов? А то я подключил а у меня только один загорается. как они должны работать? На цветной метал один загораться должен а на черный второй? Большое спасибо!
Прикрепления: 0794113.jpg (50.0 Kb)
Поиск:

Внимание! Форум переехал на Tehnodium.ru




© Форум по электронике Мобильная версия