|
Делаем УНЧ на лампах
|
|
| | Пт, 22.02.2013, 22:00 | Сообщение # 351
|
sileron Пользователи Активность: 265
| ага:), слушай а электролит с6 100-200мкф, не подскажешь если 220мкф поставить хуже не будит?
|
|
| | Пт, 22.02.2013, 22:32 | Сообщение # 352
|
Gamzan Друзья Активность: 1327
| По питанию емкости никогда много не будет  Добавлено (22.02.2013, 22:32) --------------------------------------------- В разумных пределах, конечно. А то сдуру можно и мост спалить...
|
|
| | Пт, 22.02.2013, 22:37 | Сообщение # 353
|
sileron Пользователи Активность: 265
| у меня мосты стоят 1000в 35а, так что сложно будит))
|
|
| | Сб, 23.02.2013, 19:55 | Сообщение # 354
|
sileron Пользователи Активность: 265
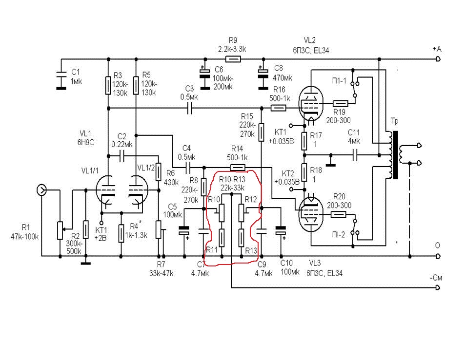
| Gamzan со всем вроде разобрался осталось 2 вопроса: 1) в питание R1, R2 5ом 2вт они ведь параллельно, не проще 1н поставить 2.5ом 5вт, или надо 2 ставить? 2) в схеме одно место не понятно выделил на фото красным цветом. резистор R11,R13 22k-33k. R10,R12 тоже 22k-33k ???
--------------------------------------------- всех с 23 февраля поздравляю!!! чистого небо!
|
|
| | Сб, 23.02.2013, 20:51 | Сообщение # 355
|
Gamzan Друзья Активность: 1327
| 1. Можно поставить один резюк вместо двух. 2. Все резюки с R10 по R13 по 22-33к, и подстроечные, и постоянные. Спасибо за поздравление, взаимно!
|
|
| | Сб, 23.02.2013, 22:50 | Сообщение # 356
|
Gamzan Друзья Активность: 1327
| Вот, примерочка...
|
|
| | Сб, 23.02.2013, 22:54 | Сообщение # 357
|
MAESTRO ^ Активность: 5564
| Чем трансформаторы закрыл - жестяные крУжки? Присоединяюсь к поздравлениям и пожеланиям
|
|
| | Сб, 23.02.2013, 23:02 | Сообщение # 358
|
Gamzan Друзья Активность: 1327
| Чем богаты...
|
|
| | Сб, 23.02.2013, 23:07 | Сообщение # 359
|
MAESTRO ^ Активность: 5564
| Не ну чё, выглядит красиво. Получше чем мои крашенные банки из под кофе
|
|
| | Сб, 23.02.2013, 23:17 | Сообщение # 360
|
Gamzan Друзья Активность: 1327
| Твой Амурчик был одной из первых самоделок, которые я увидел в нете. Он прикольно в потемках светится  Добавлено (23.02.2013, 23:17) --------------------------------------------- А кстати, где ты надпись дел?
|
|