|
Делаем УНЧ на лампах
|
|
| | Пт, 22.02.2013, 19:22 | Сообщение # 341
|
sileron Пользователи Активность: 265
| вот отдельное фото
|
|
| | Пт, 22.02.2013, 19:43 | Сообщение # 342
|
sileron Пользователи Активность: 265
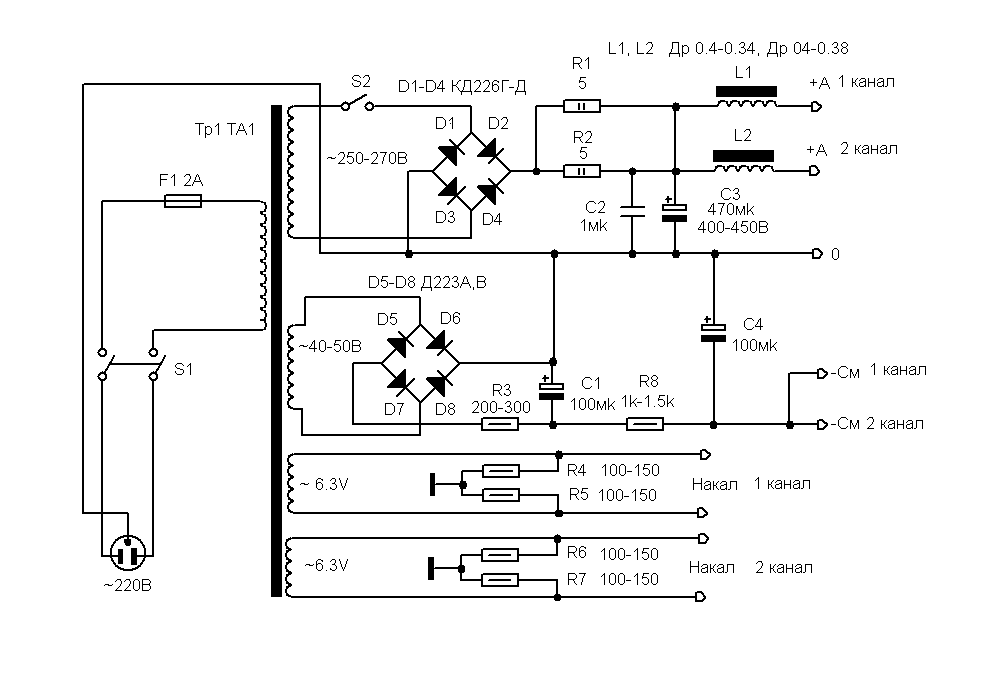
| подскажите напряжение электролитов в этой схеме С5, с10, С6, С8
|
|
| | Пт, 22.02.2013, 19:47 | Сообщение # 343
|
sileron Пользователи Активность: 265
| и в питание, питания понятно не меньше 400в, а в смещение? вольт на 100хватит, или тоже не меньше 400. Добавлено (22.02.2013, 19:47) --------------------------------------------- просто все эти номиналы есть, новые. но напруга меньше 400. есть по 350в по 300 по 200.
|
|
| | Пт, 22.02.2013, 20:29 | Сообщение # 344
|
Gamzan Друзья Активность: 1327
| С5, С10 на 63В хватит вполне, С6 и С8 зависят от величины анодного питания
|
|
| | Пт, 22.02.2013, 21:14 | Сообщение # 345
|
sileron Пользователи Активность: 265
| Gamzan с5,с10 на 63в понятно, а я думал на 250в, т.к. разделительные конденсаторы на 250в
|
|
| | Пт, 22.02.2013, 21:20 | Сообщение # 346
|
Gamzan Друзья Активность: 1327
| Эти литы стоят по смещению выходных ламп, а Uсм до -50В Добавлено (22.02.2013, 21:20) --------------------------------------------- Наконец-то раздобыл новые 6Е5С! Вот теперь красота. На следующей неделе одеваю в корпус 
|
|
| | Пт, 22.02.2013, 21:26 | Сообщение # 347
|
sileron Пользователи Активность: 265
| Эти литы стоят по смещению выходных ламп, а Uсм до -50В т.е. не меньше 50в да? с1 с4Добавлено (22.02.2013, 21:26) --------------------------------------------- начал макет собирать и питание, пока трансы идут, ты как крепил построечные резисторы?
|
|
| | Пт, 22.02.2013, 21:35 | Сообщение # 348
|
Gamzan Друзья Активность: 1327
| Цитата (sileron) т.е. не меньше 50в да? с1 с4 Опять-таки, в зависимости от того, какая у тебя напруга на вторичке транса для смещения. Если 40В, то литы на 63В пойдут, на пределе, правда. Не жлобись, поставь на 100
поправил Gamzan - Пт, 22.02.2013, 21:45 |
|
| | Пт, 22.02.2013, 21:47 | Сообщение # 349
|
sileron Пользователи Активность: 265
| да у меня 100мкф того на 350в, так что 350в поставлю))) Добавлено (22.02.2013, 21:47) --------------------------------------------- спасибо за монтаж!
|
|
| | Пт, 22.02.2013, 21:54 | Сообщение # 350
|
Gamzan Друзья Активность: 1327
| Цитата (sileron) 350в поставлю Машу каслом не испортишь
|
|