ФОРУМ ПО ЭЛЕКТРОНИКЕ



Архив - только для чтения
Black angel - ламповый усилитель
 Чт, 31.05.2012, 17:56 | Сообщение # 41        

MAESTRO

^

 Активность: 5564   

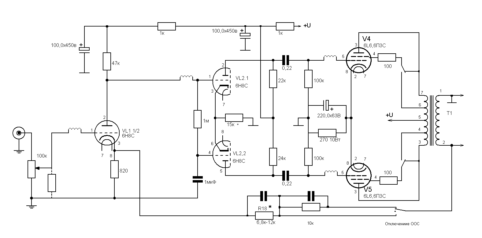
1 лампа - общий входной усилитель (на той схеме не показан, по половинке на канал). Вот как тут:



2 лампы - фазоинверторы (левый и правый каналы)
4 лампы - выходные каскады на 6п3с - по 2 на канал.

Накальные обмотки через резистор заземляются для снижения фона 50Гц в динамиках. Резисторы по 1кОм настраивают максимальное отсутствие его. Выход звукового трансформатора можно зазелить, а можно и нет (экспериментально по наилучшему качеству/наименьшим шумам).
ОС - тоже экспериментально. Без неё искажения Кни увеличиваются.
С трансформаторами всё правильно.
Цепочка С12 R38 - антипаразистная, против возбуждений по ВЧ.
УНЧ идёт для домашнего кинотеатра, а не для гитары.
Прикрепления: 6548294.gif (20.5 Kb)
 Пт, 01.06.2012, 00:22 | Сообщение # 42        

Vesemer

Пользователи

 Активность: 12   

Огромное спасибо smile
А не посоветуете тогда что-нить ламповое для гитары вт так на 10-12?
ну или описание к вашей схеме ^
Еще раз благодарю smile
 Пт, 01.06.2012, 08:01 | Сообщение # 43        

Gosha1968

Друзья

 Активность: 580   

Vesemer, вот классика

Делал хорошо звучит. Выходные лампы можно и триодом и пентодом подключить ( для гитары лучше говорят в пентоде)
Прикрепления: 7835123.gif (14.5 Kb)
 Пт, 01.06.2012, 10:44 | Сообщение # 44        

MAESTRO

^

 Активность: 5564   

Vesemer, если для гитары - делай схему комбика
 Пт, 01.06.2012, 20:16 | Сообщение # 45        

Vesemer

Пользователи

 Активность: 12   

Благодарю иза Лабутина и за комбик)
Все же для начала попробую ультра линейный для дома, потом уже возьмусь за что-нить по серьезнее smile
к стати, а от чего можно запитать Лабутина?
+300В это ж с разетки после диодного моста (200*1,4~300), а минус на землю,
плюс питание ламп по 6.3В эфективного значения переменки?
А в качестве выходного транса что можно заюзать?
Помогите пожалуйста)


поправил Vesemer - Сб, 02.06.2012, 18:47
 Пт, 01.06.2012, 20:27 | Сообщение # 46        

MAESTRO

^

 Активность: 5564   

Никаких розеток! Только через сетевой трансформатор, специально для ламповой техники (от ламповых ТВ). Там все готовые напряжения есть.
 Сб, 02.06.2012, 14:06 | Сообщение # 47        

Звездавшоке

Пользователи

 Активность: 28   

Всем привет !!! Собрал я второй канал "Black Angel" ohyes Спасибо MAESTRO за схему и подсказки-консультации. Усь у меня работает уже две недели, и было собрался в корпус его поместить , но возникла проблемка небольшенька smile - Тс180 (тот что силовой) после двух-трёх часов непрерывной работы разогревается до неприличной температуры- рука не терпит- градусов 80-90. Если дольше гонять - ещё сильней согреется , а там и прикуривать от него можно будет biggrin . На трансе две накальные обмотки по 4ампера(каждая), может в этом проблема ?...до этого усилителя, на этом же трансе я делал однотакт(6н23-6п3с) тоже грелся но где-то до 40-45 градусов,(набирал эту температуру и всё) . На каком-то форуме прочёл, что можно намотать ишачьим проводом biggrin (толстым 1-1,5мм) типа накальной обмотки и включить её последовательно с сетевой. Что скажите по поводу этой затеи ? (мне собственно непонятно из-за чего транс греется.ИЗ-за слабой первички?... накальной?... вторички? ...или все маловаты по току ? ) да, забыл сказать, что усилитель звучит АБАЛДЕННО! на самых простых выходниках Тс250 не перемотанных.

поправил Звездавшоке - Сб, 02.06.2012, 15:45
 Сб, 02.06.2012, 17:28 | Сообщение # 48        

MAESTRO

^

 Активность: 5564   

Очень рад, что мои консультации помогли smile
Уверен, это перегружена анодная обмотка. Ведь вторичка там расчитана на 0,4А. Так что лучше поставить ещё один ТС-180 - соединив анодное вторички последовательно. Тогда и напряжение станет нормальным без удвоения, и мощи хватит.
 Сб, 02.06.2012, 17:49 | Сообщение # 49        

Звездавшоке

Пользователи

 Активность: 28   

Quote (MAESTRO)
поставить ещё один ТС-180 - соединив анодное вторички последовательно. Тогда и напряжение станет нормальным без удвоения, и мощи хватит.

Спасибо за ответ ! (буду думать как четыре транса припаять на один корпус biggrin )
 Сб, 02.06.2012, 19:04 | Сообщение # 50        

Vesemer

Пользователи

 Активность: 12   

Тогда какие трансы (входной и выходной) могут подойти?
А выпрямлять тогда лучше диодным мостом с шоттки и емкостью или сделать кенетронное питание?
З.Ы. я олень, ждал ответа на предыдущее письмо обновляя страницу и не догадался ее перелистнуть, даже вопрос раза три отредактировать успел biggrin
Еще раз спасибо за быстродейственность и шикарный форум smile
Поиск:

Внимание! Форум переехал на Tehnodium.ru




© Форум по электронике Мобильная версия