|
О лампах в УНЧ
|
|
| | Чт, 19.06.2014, 16:42 | Сообщение # 291
|
Яр Пользователи Активность: 202
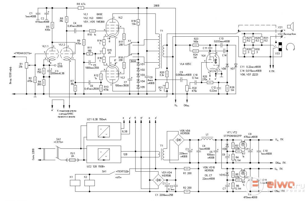
| Вот собственно вариант. Добавлено (19.06.2014, 16:41) --------------------------------------------- А для контроля баланса токов от этого 50-100 омного резистора направить по 1 Омному резистору до катодов ламп. Добавлено (19.06.2014, 16:42) --------------------------------------------- Еще мысль, на этой схеме и УЛ включение и комбинированное смещение.
|
|
| | Пт, 20.06.2014, 07:31 | Сообщение # 292
|
rv3dun Друзья Активность: 403
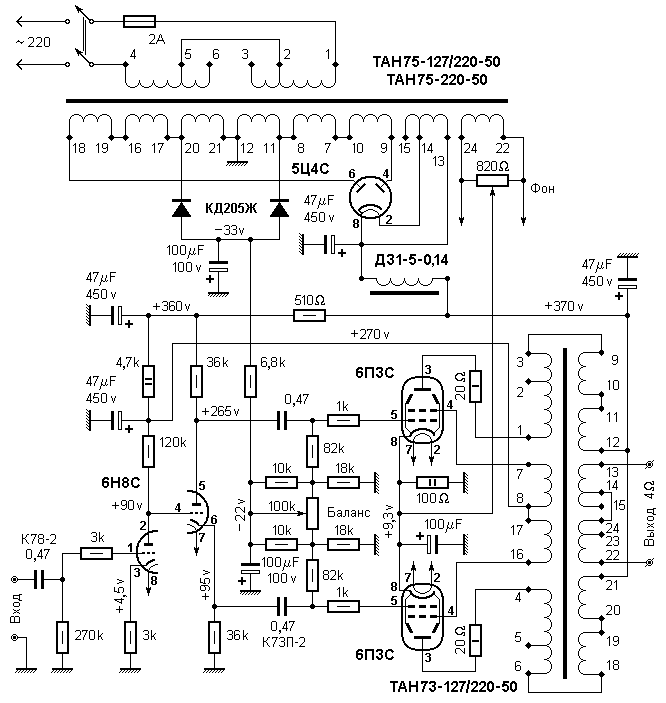
| Яр, Торес где то описывал автофикс, может попробуешь, ведь у тебя все на стадии проекта, с нами поделишся результатом.
|
|
| | Пт, 20.06.2014, 07:48 | Сообщение # 293
|
Gamzan Друзья Активность: 1327
| Да, надо пробовать. Мнения зачастую бывают противоречивы. Пока сам не пройдешь по этим граблям, ничего не узнаешь.
|
|
| | Пт, 20.06.2014, 15:11 | Сообщение # 294
|
Яр Пользователи Активность: 202
| Дело в том, что какие-либо проблемы могут возникнуть по истечении длительного времени. Сразу же не определишь и не измеришь, собственно нечего мерить то. Думаю на качественные параметры уся это не влияет, а экспериментировать с заведомо "нестабильными" лампами или создавать какие-либо подобные ситуации "условия" для ламп просто нет возможности, но думаю все таки, что комбинированное смещение учитывает подобные факторы. Применение же способов смещений по отдельности на мой взгляд обусловлен только из экономических соображений или в ряде случаев рациональным подходом к конкретной задаче. Для меня этот вопрос не понятен. Не примите мои слова за говорильню. Я пытаюсь понять для себя и выработать единый подход, поскольку схемных решений не так и много, и на продажу я не делаю. Ведь всегда приятно осознавать, что к примеру в своей машине под капотом имеется табун лошадей и при любых обстоятельствах машина не подведет. Хотя львиную долю времени используешь 95% ОТ ИМЕЮЩИХСЯ ВОЗМОЖНОСТЕЙ. Повторюсь - Не примите мои слова за говорильню.Добавлено (20.06.2014, 15:11) --------------------------------------------- По поводу акустического щита:
Слушаю.....слушаю. А как послушаю какие нибудь другие колонки - уже не то по ощущениям. По поводу нехватки низов прихожу к выводу, что все зависит все-таки от качества записи. Все записи тяну из инета и только примерно каждая пятая играет хорошо. Но блин размеры щитов сильно озадачивают.
|
|
| | Сб, 21.06.2014, 09:02 | Сообщение # 295
|
rv3dun Друзья Активность: 403
| Яр, а на чем слушаешь?
|
|
| | Сб, 21.06.2014, 09:30 | Сообщение # 296
|
Яр Пользователи Активность: 202
| Щит один, на второй еще не набрал динов.
|
|
| | Сб, 21.06.2014, 14:51 | Сообщение # 297
|
rv3dun Друзья Активность: 403
| да я про усилок, да динов набрать сизифоф труд!
поправил rv3dun - Сб, 21.06.2014, 14:52 |
|
| | Сб, 21.06.2014, 16:00 | Сообщение # 298
|
Яр Пользователи Активность: 202
| Цитата rv3dun (  ) да я про усилок, да динов набрать сизифоф труд!
Двухтакт на 6п6с, на выходе ТВЗ от ригонды
|
|
| | Сб, 21.06.2014, 16:42 | Сообщение # 299
|
rv3dun Друзья Активность: 403
| Цитата Яр (  ) Двухтакт на 6п6с, на выходе ТВЗ от ригонды мне однотакт больше нравится
|
|
|