ФОРУМ ПО ЭЛЕКТРОНИКЕ



Архив - только для чтения
Блоки питания
 Сб, 08.03.2014, 16:33 | Сообщение # 321        

lineyka2

Пользователи

 Активность: 7   

я думаю импульсный,он меньше по размерам. Хотя у меня, что для одного,что для второго трансов нет!
А это сколько обмоток должно быть у транса,если рассматривать обычный блок
 Сб, 08.03.2014, 16:46 | Сообщение # 322        

MAESTRO

^

 Активность: 5564   

Обычный такой на 5 обмоток найти будет трудно, надо брать несколько. Импульсных таких готовых точно нет. А что за проект будет?
 Сб, 08.03.2014, 16:55 | Сообщение # 323        

lineyka2

Пользователи

 Активность: 7   

напряжение на 24 двуполярное

Добавлено (08.03.2014, 16:55)
---------------------------------------------
питание плазмореза

 Сб, 08.03.2014, 16:55 | Сообщение # 324        

MAESTRO

^

 Активность: 5564   

Это понятно, для чего он вообще?
 Сб, 08.03.2014, 17:00 | Сообщение # 325        

lineyka2

Пользователи

 Активность: 7   

питание плазмореза

у меня Интернет тупит

Добавлено (08.03.2014, 17:00)
---------------------------------------------
это надо будет 4 транса на 12В?


поправил lineyka2 - Сб, 08.03.2014, 17:21
 Сб, 08.03.2014, 20:21 | Сообщение # 326        

MAESTRO

^

 Активность: 5564   

Смотря сколько обмоток них. Бывают с двумя, тремя... Но чтоб все сразу указанные напряжения - таких нету. Придётся составлять из нескольких. Покажи схему плазмореза.
 Вс, 09.03.2014, 08:13 | Сообщение # 327        

lineyka2

Пользователи

 Активность: 7   

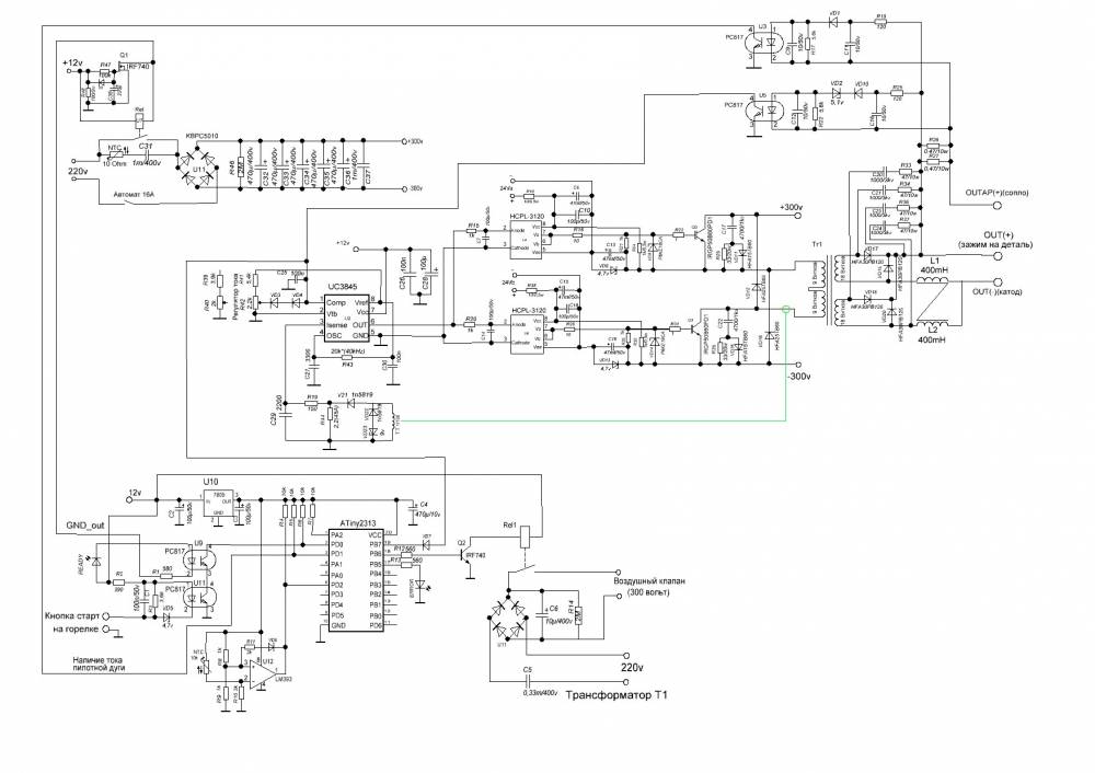
Прикрепления: 3975722.jpg (69.3 Kb)
 Вс, 09.03.2014, 13:12 | Сообщение # 328        

MAESTRO

^

 Активность: 5564   

Да-а... Очень сложная вещь. Можно взять трансформаторы серии ТАН или ТН - у них много обмоток вторичных. Посмотри справочник и подбери что надо.
 Ср, 12.03.2014, 19:50 | Сообщение # 329        

lineyka2

Пользователи

 Активность: 7   

подскажите пожалуйста,что за провод в тройной изоляции? можно ли мотать проводом ПЭВ?
(Провод в тройной изоляции: 0,45 mm.) T.I.W=провод в тройной изоляции
 Пн, 24.03.2014, 00:33 | Сообщение # 330        

kabachok1994

Пользователи

 Активность: 193   

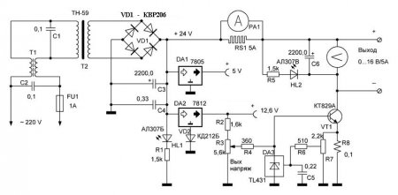
Здравствуйте!! Собрал БП по ниже приведенной схеме, но почему-то на регулируемом канале напряжение не фиксируется. т.е. постепенно повышается, пример-нагрузка галогенка 27в 27вт выставляю 6в примерно через мин.10-10,5в и продолжает расти, если движок регулятора в нижнем по схеме положении то напряжение 0в ну и в верхнем положении движок макс. напряжение. В чем может быть причина подскажите где искать, почему напруга растет.
Прикрепления: 2042696.jpg (19.7 Kb)
Поиск:

Внимание! Форум переехал на Tehnodium.ru




© Форум по электронике Мобильная версия