ФОРУМ ПО ЭЛЕКТРОНИКЕ



Архив - только для чтения
Самодельные зарядные устройства
 Сб, 02.02.2013, 19:54 | Сообщение # 271        

Idel

Пользователи

 Активность: 2   

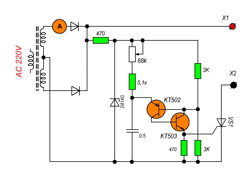
Здравствуйте,хочу попросить помощи.Собрал зарядник по этой схеме



но он не работает.Элементы проверил все в рабочем состоянии или чтото перепутал.
P.S я чайник
Прикрепления: 5285569.jpg (53.1 Kb)


поправил Idel - Сб, 02.02.2013, 19:59
 Вс, 03.02.2013, 19:45 | Сообщение # 272        

феска

Друзья

 Активность: 3627   

Idel, напряжение есть на клеймах, на выходе диодов, на катоде
 Пн, 04.02.2013, 15:25 | Сообщение # 273        

Idel

Пользователи

 Активность: 2   

Здравствуйте,спасибо,что откликнулись.Схема заработала,просто заново собрал навесным способом,а до этого на плате было.Плату сам дедовским методом делал,т.е.ножиком не нужное убирал.Вот снова хочу на плату перенести,кусочек остался,боюсь ,что схему платы не так начертил.Может поможете?Нужна схема платы.И ещё вопрос,на схеме резистор Р1(470 Ом)греется,может помощне поставить? заранее спасибо.
 Пн, 04.02.2013, 20:40 | Сообщение # 274        

lykas

Пользователи

 Активность: 1575   

Цитата (Idel)
.Плату сам дедовским методом делал,т.е.ножиком не нужное убирал.
зачем так по варворски.можно было на нести дорожки лаком на плату текстолитовую дать высохнуть(лак для ногтей)и сделать раствор медного купороса только вот пропорцию забыл раствор с солью делается.и опускаешь плату на ночь утром останутся только дорожки.сверлишь дырочки под выходы облуживаешь.плата готова.затраты минимум.купорос есть в магазинах для цветов. biggrin
 Вт, 05.02.2013, 09:55 | Сообщение # 275        

vobr

Пользователи

 Активность: 428   

Здравствуйте! Очень большая просьба!!! У кого есть схема зарядного устройства Striver PW-415 , пожалуйста, поделитесь!

Добавлено (05.02.2013, 09:55)
---------------------------------------------
И еще вопрос по сварочному полуавтомату СПА-210 ПРОТОН.... Если есть схемка, скиньте схемку?! Если нет, то подскажите, какая деталька стоит параллельно радиаторам сверху? Рассыпалась в хлам. Похожа на варистор или конденсатор.

 Сб, 09.02.2013, 01:21 | Сообщение # 276        

sigmawm

Пользователи

 Активность: 58   

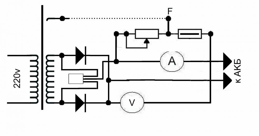
Здравствуйте! попалось мне автомобильное зарядное устройство (самодельное), внимательно рассмотрел и срисовал схему, которую прилагаю здесь.
Вопрос: какие диоды здесь могут использоваться?
Что за деталь на трех ножках (которая между диодами)?
Точка "F", а именно один из выводов переменного резистора, припаяно к одному из выводов трансформатора, поэтому я озадачен: оно припаяно туда для того чтобы не болталось? или для работоспособности схемы?
Заранее спасибо ответившим!
Прикрепления: 5142634.jpg (36.8 Kb)


поправил sigmawm - Вс, 10.02.2013, 14:54
 Сб, 09.02.2013, 08:15 | Сообщение # 277        

lykas

Пользователи

 Активность: 1575   

Цитата (sigmawm)
Что за деталь на трех ножках (которая между диодами)?
я думаю тиристор.
 Сб, 09.02.2013, 10:35 | Сообщение # 278        

Ксюня

Друзья

 Активность: 453   

sigmawm, Вы бы лучше фото устройства дали,а то по нарисованому безсмыслица какая-то выходит. wink
 Сб, 09.02.2013, 11:09 | Сообщение # 279        

sigmawm

Пользователи

 Активность: 58   

Мне казалось, что схему что я срисовал удобнее воспринять на рисунке, чем смотреть на плате три радиатора и трансформатор (вероятно от лампового телевизора).
Прикрепления: 4356330.jpg (97.6 Kb) · 8976522.jpg (81.8 Kb) · 2707415.jpg (75.7 Kb) · 9700293.jpg (67.0 Kb)


поправил sigmawm - Вс, 10.02.2013, 00:57
 Сб, 09.02.2013, 12:27 | Сообщение # 280        

vobr

Пользователи

 Активность: 428   

На трансформаторе стоит переменное сопротивление!
Поиск:

Внимание! Форум переехал на Tehnodium.ru




© Форум по электронике Мобильная версия