ФОРУМ ПО ЭЛЕКТРОНИКЕ



Архив - только для чтения
Самодельные зарядные устройства
 Ср, 26.12.2012, 00:52 | Сообщение # 231        

Samoxod4ik

Пользователи

 Активность: 9   

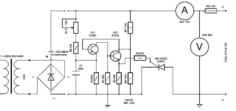
собрал эту схему, по упрощённому варианту, вроде всё правильно, сначала работала нормально, потом подскочило напряжение до 17Вольт, пару минут поработала и накрылся тиристор. Что это было сам не понял! Ещё заметил на схеме что электролит почему то стоит своим + на - схемы, разве так и должно быть?! Кто примерно догадывается в чем проблема, помогите пожалуйста!
Прикрепления: 2321221.jpg (61.9 Kb)


поправил Samoxod4ik - Ср, 26.12.2012, 00:56
 Ср, 26.12.2012, 20:31 | Сообщение # 232        

феска

Друзья

 Активность: 3627   

Samoxod4ik, не у видел в схеме электролит на 500 нф есть это 0,5мкф
а что в качестве нагрузки это раз и правильно ли подключили вольтметр(если он был)
 Ср, 26.12.2012, 21:11 | Сообщение # 233        

Samoxod4ik

Пользователи

 Активность: 9   

феска тоесть этот конденсатор не электролит? То что он на 0,5мкф я и так понял! В качастве нагрузки был аккумулятор от машины 60 А\ч, был просто подключен мультиметр, сначала показывал 13,с чем то вольт на минимуме, когда выкручивал переменник на полную показывало 17 вольт, а тут на минимуме подскочило, и выбило тиристор! И что то начинаю я думать что это где то мой косяк) Переменником должен регулироватся только ток, или ещё и напряжение?
 Чт, 27.12.2012, 15:04 | Сообщение # 234        

феска

Друзья

 Активность: 3627   

Samoxod4ik, переменик регулирует скважистость (как часто открывается тиристор и закрывается) можно сказать что напряжение,
тиристор должен быть на радиаторе, а то есонно сгорит
 Чт, 27.12.2012, 18:30 | Сообщение # 235        

Samoxod4ik

Пользователи

 Активность: 9   

феска, он на радиаторе, как тут где то и говорилось примерно с пачку сигарет! Ну а на счет конденсатора что? Электоролит или обычный?
 Пт, 28.12.2012, 02:18 | Сообщение # 236        

Chak_Norris

Пользователи

 Активность: 4   

Тоже собираю эту схемку. Кондёр поставил обычный, на 0.5 мкф. трансформатор работает, после диодного моста напряжение постоянное. а дальше - провал. ни единого вольта. и тиристор сгорел (на радиатор его не ставил, но он и тёплым то не был. Подскажите пожалуйста, где собака зарыта? wink wink wink
 Пт, 28.12.2012, 08:15 | Сообщение # 237        

феска

Друзья

 Активность: 3627   

а тиристор какой, смотрели спецификацию его, может слабенький, у меня все работает, только защитный диод стоит на управляющем, а так все также
 Пт, 28.12.2012, 14:16 | Сообщение # 238        

Samoxod4ik

Пользователи

 Активность: 9   

У меня КУ202М! Про конденсатор, я ответа не дождусь наверно!? biggrin Ладно будем разбираться сами!

поправил Samoxod4ik - Пт, 28.12.2012, 14:16
 Пт, 28.12.2012, 14:27 | Сообщение # 239        

феска

Друзья

 Активность: 3627   

Samoxod4ik, поставьте пленку она лучше работает и температуры не боится,
 Пт, 28.12.2012, 14:28 | Сообщение # 240        

MAESTRO

^

 Активность: 5564   

Это неэлектролит. Надо схему будет перерисовать, чтоб было лучше детали видно...
К управляющему электроду тиристора подключить наушник и слушать импульсы (свист, треск) - это признак работы генератора.
Поиск:

Внимание! Форум переехал на Tehnodium.ru




© Форум по электронике Мобильная версия