ФОРУМ ПО ЭЛЕКТРОНИКЕ



Архив - только для чтения
Самодельные зарядные устройства
 Вт, 04.12.2012, 08:49 | Сообщение # 211        

феска

Друзья

 Активность: 3627   

супер надо повторить, только кондеров найти(( все на ламповики пошли
 Вт, 04.12.2012, 11:21 | Сообщение # 212        

MAESTRO

^

 Активность: 5564   

Высоковольтные неполярники на 10мкф- это ещё та проблема...
 Вт, 04.12.2012, 13:01 | Сообщение # 213        

MAESTRO

^

 Активность: 5564   

vic1, по поводу сообщения 182 резистор возможно придётся подобрать другого номинала, на том участке шкалы, где он резко меняет ток. Или последовательно с ним включить постоянный резистор, чтоб поймать именно тот небольшой участок. Возможно прыжок тока (если он очень резкий) вызывается самовозбуждением схемы. В этом случае надо поставить конденсатор 0,1мк между минусом и базой одного из транзисторов (экспериментально). А для питания вольтметра придётся взять дополнительную обмотку трансформатора на 6-15В, пусть и с маленьким током. Или другой минитранс.
 Вт, 04.12.2012, 14:03 | Сообщение # 214        

феска

Друзья

 Активность: 3627   

vic1, 7812 интегральный стабилизатор напряжения на 12 вольт
Прикрепления: 8472532.gif (27.9 Kb)
 Пт, 07.12.2012, 00:11 | Сообщение # 215        

hawei1583

Пользователи

 Активность: 1   

Всем привет. Вот предлагаю импульсный зарядник на ваш суд. Нашел его в журнале "Радиомир 11.2012".И сразу несколько вопросов. Действительно ли это импульсный зарядник? Как и из чего изготовить трансформатор Т1 если нет готового?
Прикрепления: 7850475.jpg (153.7 Kb) · 7300439.jpg (165.4 Kb)


поправил hawei1583 - Пт, 07.12.2012, 00:33
 Пт, 07.12.2012, 08:37 | Сообщение # 216        

феска

Друзья

 Активность: 3627   

схема аналогична, тиристорным зарядкам с нашего сайта
 Пн, 10.12.2012, 04:26 | Сообщение # 217        

@Link

Пользователи

 Активность: 17   

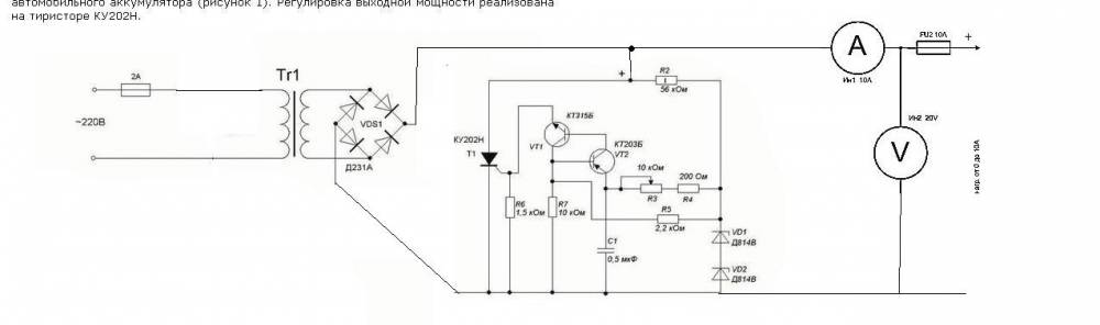
Ребята собрал ЗУ по схеме с управлением по первичной обмотке Рис1

,

подключил к аккуму (55-й) когда регулятор на max показывает 16В и 5,4 ампер, не нравится то что транс гудит когда меняю положение переменного резистора - это нормально что транс гудит? и еще вопрос если переделать на регулировку по вторичной обмотке на пример как в схеме http://elwo.ru/publ....1-0-246 (упрощенный вариант), то есть схему управления просто подключить ко 2-й обмотке транса так можно?

Прикрепления: 5357915.jpg (35.2 Kb) · 8402854.jpg (23.1 Kb)
 Пн, 10.12.2012, 12:17 | Сообщение # 218        

феска

Друзья

 Активность: 3627   

так можно транс гудеть может по двум причинам первая плохая сборка транса (возможно состарился) и малая мощность он работает на пределе
 Пн, 10.12.2012, 12:41 | Сообщение # 219        

@Link

Пользователи

 Активность: 17   

феска, а можно схему переделать так как я http://elwo.ru/_fr/3/8402854.jpg тут нарисовал?
 Пн, 10.12.2012, 18:55 | Сообщение # 220        

lykas

Пользователи

 Активность: 1575   

Quote (@Link)
8402854.jpg(23Kb)
а это зарядное не регулируется(зарядный ток)?
Поиск:

Внимание! Форум переехал на Tehnodium.ru




© Форум по электронике Мобильная версия