ФОРУМ ПО ЭЛЕКТРОНИКЕ



Архив - только для чтения
Делаем УНЧ на лампах
 Вт, 05.02.2013, 22:22 | Сообщение # 291        

edik58

Пользователи

 Активность: 13   

Лампы абсолютно новые-взял 14 штук за 50 хохлобаксов.С каждым часом полет звука все лучше-Лампы сила!
 Ср, 06.02.2013, 18:19 | Сообщение # 292        

sileron

Пользователи

 Активность: 265   

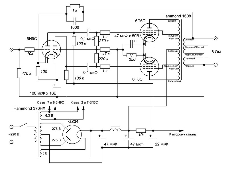
всем привет, кто что скажет об этой схеме?
стоит её собирать?

Добавлено (06.02.2013, 18:19)
---------------------------------------------
подскажите еще если я выходные лампы буду использовать 6V6GT вместо 6П6С
в схеме надо что менять?

Прикрепления: 8886108.jpg (74.8 Kb)
 Ср, 06.02.2013, 18:27 | Сообщение # 293        

sileron

Пользователи

 Активность: 265   

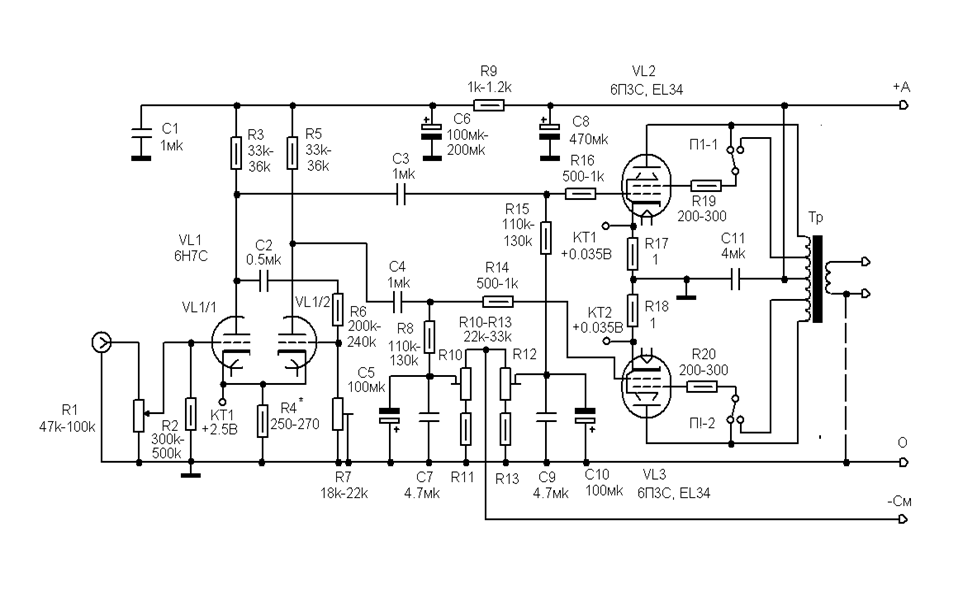
или все токи лучше эту собирать? на лампах 6п3с


---------------------------------------------
неделю уже голову ломаю))
Прикрепления: 5058312.gif (53.1 Kb)
 Ср, 06.02.2013, 18:53 | Сообщение # 294        

Gamzan

Друзья

 Активность: 1327   

А выходники какие планируются?
 Ср, 06.02.2013, 18:56 | Сообщение # 295        

sileron

Пользователи

 Активность: 265   

любые из этих какие пойдут, сперва надо со схемой определиться и лампами.
---------------------------------------------
Hammond 1620 думаю, они есть в наличие и цена средняя.
 Ср, 06.02.2013, 19:06 | Сообщение # 296        

Gamzan

Друзья

 Активность: 1327   

По поводу первой схемы ничего не скажу, не пробовал. А вторая сейчас у меня на столе поет, хорошо работает. Но характеристики с нее еще не снимал, позже займусь. Я бы Хаммонды на 6П3С не ставил, уже брал бы EL34.
 Ср, 06.02.2013, 19:12 | Сообщение # 297        

sileron

Пользователи

 Активность: 265   

я хотел на 1е время 6п3с поставить а потом на 6V6GT заменить, денег пока того на трансы хватает и все остальное. слушай а в этой схеме 6п3с/el34.
 Ср, 06.02.2013, 19:14 | Сообщение # 298        

sileron

Пользователи

 Активность: 265   

1е номинал для 6п3с, а 2ой для el34. или без разнице? подбирать надо, все эти номиналы которые через -?
Прикрепления: 7668136.gif (53.1 Kb)
 Ср, 06.02.2013, 19:34 | Сообщение # 299        

Gamzan

Друзья

 Активность: 1327   

Как я понял, номинал может быть в указанных пределах. Читал несколько описаний этой схемы и нигде не сказано, что 1й для 6П3С, а 2й для EL34.
 Ср, 06.02.2013, 21:57 | Сообщение # 300        

edik58

Пользователи

 Активность: 13   

Нарыл 16 конденсаторов К50-12 100,0*300.Есть ли смысл их использовать(если живые)?
Поиск:

Внимание! Форум переехал на Tehnodium.ru




© Форум по электронике Мобильная версия