ФОРУМ ПО ЭЛЕКТРОНИКЕ



Архив - только для чтения
Делаем УНЧ на лампах
 Ср, 23.01.2013, 18:05 | Сообщение # 271        

TIS

Друзья

 Активность: 562   

Спасибо,буду знать.Просто он один "ни к селу ни к городу",вот и задумался над альтернативным применением.
 Пн, 28.01.2013, 21:37 | Сообщение # 272        

vadim-life

Пользователи

 Активность: 63   

Здравствуйте.
Подскажите пожалуйста. На одном сайте нашел

У меня появилась мысль, что если купить тороидальный трансформатор у нас стоит 800(900)руб. для питания галогенных ламп Р-150 вт ~12в. размеры вроде подходят, ходил в магазин линейкой замерял smile и перемотать его т. е. убрать ~12в., домотать 350в. и ~ 6,3в. . Пойдет ли он под эту схему?
или
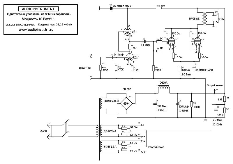
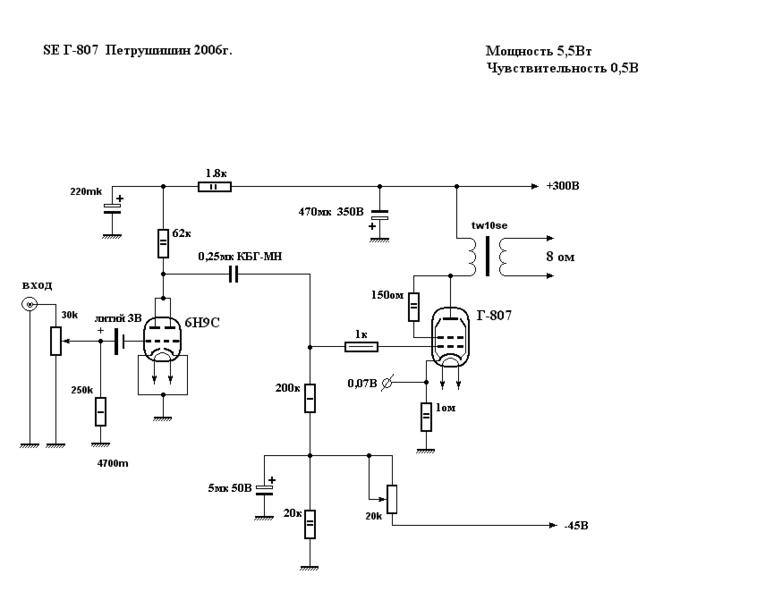
Единственное заместо 6п7с хочу поставить Г-807.Нужен совет т.к. очень хочется собрать на Г-807 ( красивая она cry ), а вот трансформаторы закончились.
Спасибо.
Прикрепления: 2841534.jpg (44.8 Kb) · 1250989.jpg (86.4 Kb) · 9952407.jpg (26.1 Kb)


поправил vadim-life - Пн, 28.01.2013, 21:49
 Вт, 29.01.2013, 09:10 | Сообщение # 273        

феска

Друзья

 Активность: 3627   

мотай какая разница мы на электронных даже делаем, только для твоей лампы наверное в стерео, мин ватт 200 надо а лучше 250ватт
 Ср, 30.01.2013, 16:42 | Сообщение # 274        

igor3333

Пользователи

 Активность: 33   

Здравствуйте! Собрал однотакт на 6L6 , работает отлично , но смущает сильный нагрев катодного резистора , ток покоя лампы 50мА ( напряжение на катоде делил на сопротивление катодного резистора , в моем случае 23 В на 470 Ом ) , резистор проволочный 5Вт , палец ожигает , или может так и должно быть ?
 Ср, 30.01.2013, 17:12 | Сообщение # 275        

TIS

Друзья

 Активность: 562   

Наверняка это норма.Резисторы такой мощности и должны греться.У меня в усилке тоже многие сопротивлюхи нагреваются и ничего страшного не происходит.Погоняйте усилитель длительное время и если резистор не начнет нагреваться еще выше со всеми вытекающими последствиями,то забейте.
 Ср, 30.01.2013, 19:06 | Сообщение # 276        

Gamzan

Друзья

 Активность: 1327   

При токе 50мА на резисторе 470Ом выделится 1,15Вт мощи. 5-ваттный резюк, само собой, выдержит без напряга. Но вот вопрос: должен ли он обжигать палец? smile
 Чт, 31.01.2013, 15:46 | Сообщение # 277        

kostyl

Пользователи

 Активность: 171   

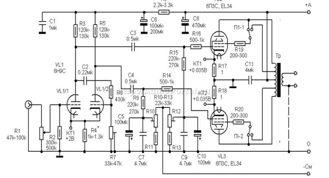
MAESTRO, доброго дня подскажите почему чуть чуть катоды красные на 6п3с анодное 420 ток покоя 35ма схема вот эта
Прикрепления: 4325657.gif (47.7 Kb)
 Чт, 31.01.2013, 16:07 | Сообщение # 278        

MAESTRO

^

 Активность: 5564   

Если чуть-чуть - то ничего страшного. Хотя может быть возбуд. Попробуй отсоедини входной каскад и померяй ток теперь. А звук как - нормальный?
 Чт, 31.01.2013, 18:15 | Сообщение # 279        

kostyl

Пользователи

 Активность: 171   

MAESTRO, в смысле 6н9с ,а звук нормальныи
 Пт, 01.02.2013, 18:16 | Сообщение # 280        

edik58

Пользователи

 Активность: 13   

Уважемый Маэстро и Форумчане!Всю жизнь был повернут на музыке,но ламп не касался-камни.Вышел на пенсию и пришло время ЛАМП.Извините,что по началу могу обращаться не в тему и не туда.И так-решил собрать усь.Разжился колонками от *Каравеллы* (3ГД-42),хотя есть куча *резины* для камней.По дешовке взял новые выходники.Схему и фото трансов прилагаю.Что скажете?Толщина пластин трансов-0,35мм.
Прикрепления: 1653534.jpg (32.0 Kb) · 3985194.jpeg (71.5 Kb)


поправил edik58 - Пт, 01.02.2013, 18:20
Поиск:

Внимание! Форум переехал на Tehnodium.ru




© Форум по электронике Мобильная версия