ФОРУМ ПО ЭЛЕКТРОНИКЕ



Архив - только для чтения
Делаем УНЧ на лампах
 Вс, 09.12.2012, 00:44 | Сообщение # 181        

Gamzan

Друзья

 Активность: 1327   

Выпрямитель на быстрых диодах, ничего особенного. На плате кроме выпрямителя смонтирован узел задержки подачи анодного и RC-фильтр для него (анодного то бишь). Накал не выпрямлялся.
А половинки феррита склеивать надо? Если да, то чем?


поправил Gamzan - Вс, 09.12.2012, 00:48
 Вс, 09.12.2012, 00:54 | Сообщение # 182        

MAESTRO

^

 Активность: 5564   

Можно склеить суперклеем. Меня интересует какой именно выпрямитель (один диод, четыре) и какая ёмкость электролита после них. Есть ли ещё что - резистор, второй кондёр...
 Вс, 09.12.2012, 01:11 | Сообщение # 183        

Gamzan

Друзья

 Активность: 1327   

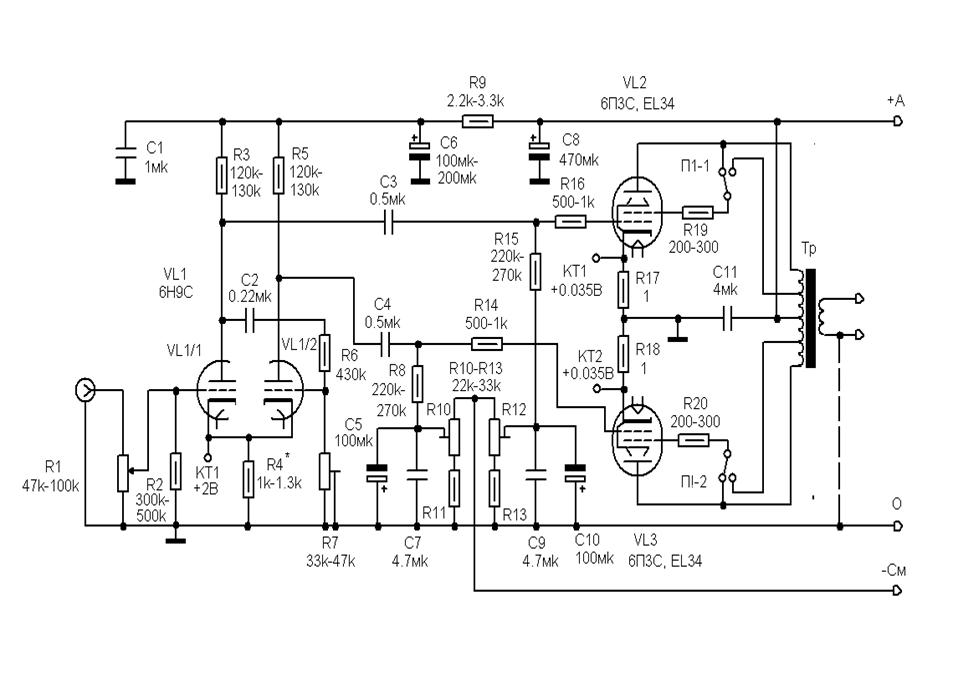
MAESTRO, выпрямитель один в один по схеме из поста 141, только диоды быстрые (использовал HER506)
 Вс, 09.12.2012, 11:10 | Сообщение # 184        

феска

Друзья

 Активность: 3627   

Gamzan, чет так и не понял на каких лампах собрал))
 Вс, 09.12.2012, 11:48 | Сообщение # 185        

Gamzan

Друзья

 Активность: 1327   


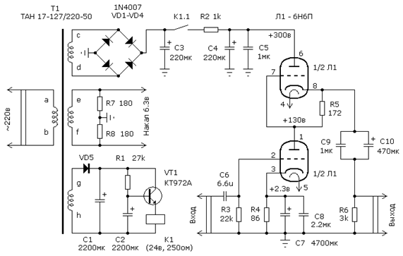
Вот. Только вместо обычного транса - электронный.
Прикрепления: 7865643.png (40.1 Kb)
 Вс, 09.12.2012, 13:18 | Сообщение # 186        

феска

Друзья

 Активность: 3627   

Gamzan, а какими ушами слушаешь))
 Вс, 09.12.2012, 14:22 | Сообщение # 187        

Gamzan

Друзья

 Активность: 1327   

Sony MDR-XD200

Тип Закрытые, чашечки полностью охватывают ушные раковины
Частотная характеристика 10 Гц - 22 кГц
Номинальный импеданс 70 Ом
Эффективность 102 дБ/мВт
Длина кабеля 3,5 м
Тип вилки "Мини-джек" 3,5 мм + переходник на 6,35-мм "джек"
Вес 220 г
Цена на момент публикации 35 евро (рек.)



Прикрепления: 4090370.jpg (21.4 Kb) · 5626378.png (19.7 Kb)
 Пн, 10.12.2012, 18:31 | Сообщение # 188        

sileron

Пользователи

 Активность: 265   

вообщем, доделал усь на 6п13с Манакова (360в сделал на выходе tw6se)
сравнил с 6ф3п Манакова (210в на выходе тв3ш(не чем не уступает)):
6п13с по громкости уступил, по бассам уступил, но детальность получше (мне показалось) и тишина в динамиках, никакого гула нету, хрипов меньше на мах громкости.
Решил я все таки двухтактный на елках собрать, подскажите какие трансы выходные лучши пойдут:
вот эти



Двухтактный выходной трансформатор Hammond 1650H Мощность 40 Вт
Двухтактный (Push-Pull)
Ток первичной обмотки - 200 мА
Приведенное сопротивление первичной обмотки - 6,6 кОм
Отводы для 4/8/16-омной нагрузки
Рассчитан на использование с лампами 6П3С, EL34, Г-807
Отвод для ульралинейного включения
Масса 2,76 кг
Производитель: Hammond Manufacturing (Канада)

Цена за шт: 5400 руб

Двухтактный выходной трансформатор Hammond 1650H подходит для ламп: 6П3С, EL34 Mullard (подоб. пара), Г807

или вот от сюда что подешевле и получше будет
Прикрепления: 4645185.jpg (60.8 Kb) · 0687102.jpg (44.1 Kb)
 Пн, 10.12.2012, 19:34 | Сообщение # 189        

Gamzan

Друзья

 Активность: 1327   

Для Hammond"ов и кондеры переходные придется типа Jensen поискать, К78 уже как-то не в тему... Однако, все это будет изрядно стоить smile
 Пн, 10.12.2012, 19:54 | Сообщение # 190        

sileron

Пользователи

 Активность: 265   

я наконец готов потратить изрядно, устал искать хороший звук, решил заняться последним проектом в этом году и надеюсь в следующем займусь колонками, т.к. у моих амфитонах поролон сыпаться начинает.

Добавлено (10.12.2012, 19:41)
---------------------------------------------
Gamzan об jensen я подумывал уже) думаю вот этот пойдет http://www.audiomania.ru/kondensator/jensen/jensen_alluminium.html
на 0.5 нет

Добавлено (10.12.2012, 19:43)
---------------------------------------------
кстати а мбго наши не пойдут?

Добавлено (10.12.2012, 19:45)
---------------------------------------------
нашел пару МБГО-2 0.5мкф 500в 86г выпуска)

Добавлено (10.12.2012, 19:47)
---------------------------------------------
питания какое лучше будит кенотронное или диодный мост как по схеме?

Добавлено (10.12.2012, 19:51)
---------------------------------------------
от резисторов на звук влияет что? резисторы наверно обычные пойдут думаю?)

Добавлено (10.12.2012, 19:54)
---------------------------------------------
Чувствительность усилителя порядка 0,65В. (6н9с)
Для уменьшения чувствительности до 1,5В:
В фазоинверторе применить лампу 6Н7С
с этим 1й раз сталкиваюсь, какая лучше то? 9 или7

Поиск:

Внимание! Форум переехал на Tehnodium.ru




© Форум по электронике Мобильная версия