ФОРУМ ПО ЭЛЕКТРОНИКЕ



Архив - только для чтения
Изготовление лампового усилителя
 Пн, 25.06.2012, 01:24 | Сообщение # 271        

BERIA

Пользователи

 Активность: 20   

MAESTRO, спасибо, но что то как то сложно для профана, при том что с лампами впервые сталкиваюсь, и заодно вопрос, целесообразно ли на TDA1557 это делать? Почему?

поправил BERIA - Пн, 25.06.2012, 01:34
 Пн, 25.06.2012, 08:55 | Сообщение # 272        

MAESTRO

^

 Активность: 5564   

TDA1557 простая и примитивная мелкосхема, которой только пластмассовые компьютерные колоночки качать или аудиосистему в ВАЗ-2101.
 Пн, 25.06.2012, 12:04 | Сообщение # 273        

BERIA

Пользователи

 Активность: 20   

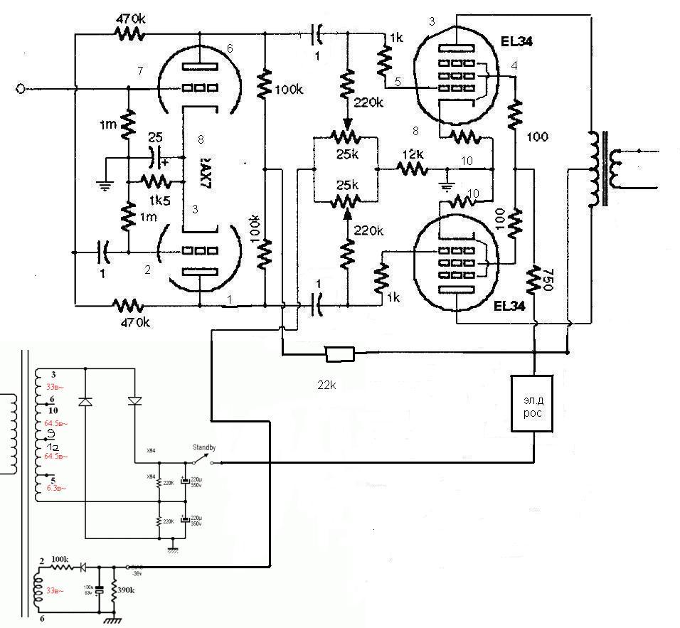
MAESTRO, ок, тогда можешь по первой ссылке http://elwo.ru/publ/lampovyj_unch_black_angel/1-1-0-52 сделать список деталей? А то маркировку ламп вобще не понимаю, и некоторые значки неизвестны.
 Пн, 25.06.2012, 12:14 | Сообщение # 274        

MAESTRO

^

 Активность: 5564   

Ламповая техника довольно сложна даже для радиолюбителя среднего уровня, а если не разбираешся в обозначении и цоколёвке ламп, лучше начать с чего попроще. С тех же TDA1551-TDA1558.
 Пн, 25.06.2012, 18:46 | Сообщение # 275        

BERIA

Пользователи

 Активность: 20   

Ну ладно, направь туда пожалуйста.

поправил BERIA - Вт, 26.06.2012, 16:11
 Пн, 25.06.2012, 19:31 | Сообщение # 276        

MAESTRO

^

 Активность: 5564   

Выбирай любой
 Вт, 26.06.2012, 13:07 | Сообщение # 277        

BERIA

Пользователи

 Активность: 20   

аж глаза разбегаются, но я наверно что то недопонимаю, там либо УНЧ либо просто динамики, а у меня ж один ВЧ второй НЧ, да ещё так что бы 5-10Вт

Добавлено (26.06.2012, 13:07)
---------------------------------------------
я даже не знаю что мне подойдёт, или там какая то схема может обе частоты усиливать?

 Вт, 26.06.2012, 14:53 | Сообщение # 278        

феска

Друзья

 Активность: 3627   

у них у всех частоты такие что обы ваших динамика работать будут
 Ср, 27.06.2012, 05:13 | Сообщение # 279        

kostyl

Пользователи

 Активность: 171   

MAESTRO, доброго дня . есть 2 транса тан55 хочу применить для БП подскажите как сделать лучше 2 БП собрать или можно соединить 2транса. соединить обмотки на трансах а выход соединить паралельно с одного и другого поидёт так или нет. или может есть какие варианты
Прикрепления: 7724158.jpg (93.6 Kb)


поправил kostyl - Ср, 27.06.2012, 07:25
 Ср, 27.06.2012, 07:56 | Сообщение # 280        

MAESTRO

^

 Активность: 5564   

У тан55 всего 120В выхода (суммарно), так что придётся всё соединять последовательно - до 240В.
Поиск:

Внимание! Форум переехал на Tehnodium.ru




© Форум по электронике Мобильная версия