ФОРУМ ПО ЭЛЕКТРОНИКЕ



Архив - только для чтения
Изготовление лампового усилителя
 Пт, 15.06.2012, 06:42 | Сообщение # 261        

kostyl

Пользователи

 Активность: 171   

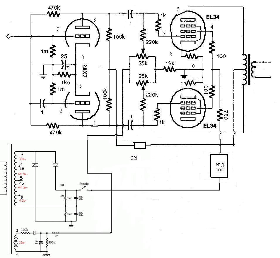
MAESTRO, доброго дня. оцените вот такую схему хочу собрать на выход поставлю тан41

Прикрепления: 0699273.jpg (93.6 Kb)
 Пт, 15.06.2012, 09:31 | Сообщение # 262        

radioskatina

Пользователи

 Активность: 12   

Звездавшоке, спасибо,а нашьет резистора можно поставить 47к
 Пт, 15.06.2012, 09:36 | Сообщение # 263        

Звездавшоке

Пользователи

 Активность: 28   

Quote (radioskatina)
а нашьет резистора можно поставить 47к

...можно , но я не ставил. Громкость можно почти с любого источника звука регулировать.
 Пт, 15.06.2012, 16:34 | Сообщение # 264        

MAESTRO

^

 Активность: 5564   

kostyl, нормально, только резистор 100к на 33В обмотке убери. И зря ту обмотку отдаёшь на сеточное смещение - аноду оставшихся напряжений не хватит, даже с учётом удвоителя.
 Сб, 16.06.2012, 14:25 | Сообщение # 265        

kostyl

Пользователи

 Активность: 171   

MAESTRO, доброго дня . а 100к на 33в убрать чтобы ток покоя больше выставить без него выдаёт 50в. а резистор на катод поставлю 1ом. а с удвоителя у меня выходит 500в
 Вт, 19.06.2012, 19:49 | Сообщение # 266        

kabachok1994

Пользователи

 Активность: 193   

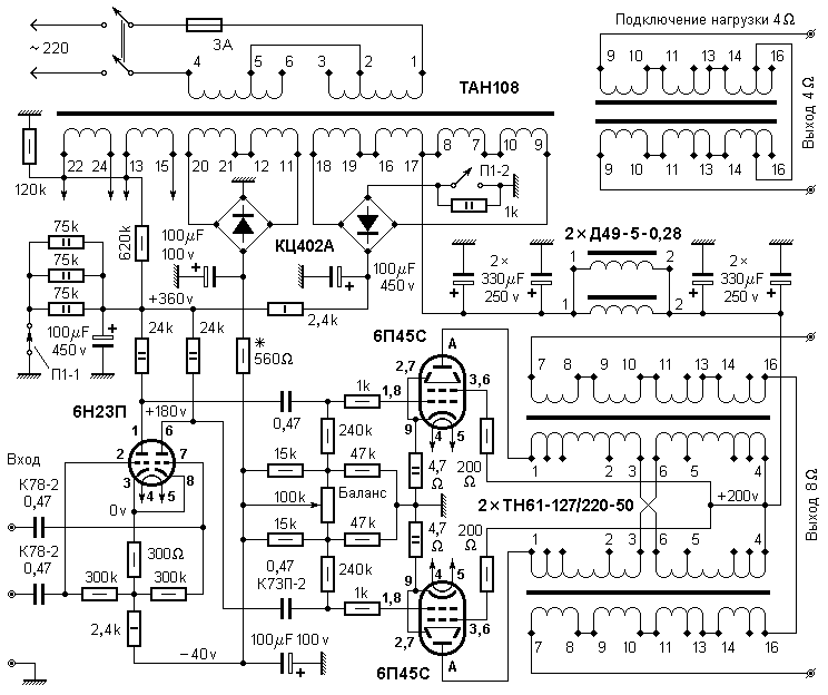
Здравствуйте! Собрал по этой схеме в место 6п45с использовал 6п36с, вход конденсатора который на 7 ноге 6н23п на массе, ну когда доведу все до ума более подробно распишу, пока возникла проблема, один из каналов работает нормально, а другой тише. На нормальном канале напряжение в точке соединения катодов 6н23п около 1в, а на другом отрицательное около 0,3в. Подскажите где искать барабашку? Детали использовал новые, вместо дросселя поставил два электронных дросселя.

Прикрепления: 1789042.gif (21.1 Kb)
 Ср, 20.06.2012, 09:35 | Сообщение # 267        

MAESTRO

^

 Активность: 5564   

Нек нравится мне такое -40В напряжение, подаваемое на катодную цепь входа. Нет чтоб по классике - на массу. А тут теперь лови эти +1В. Попробуй поиграться резисторами 300 Ом и 2,4к. Или другую лампу воткнуть (с немного другой ВАХ).
 Ср, 20.06.2012, 23:34 | Сообщение # 268        

kabachok1994

Пользователи

 Активность: 193   

нашел в чем проблема, плохой контакт был на одной из выходной лампе на аноде или точнее не было вообще, обрыв провода в кембрике, не зря говорят "где больше всего уверен там и ищи".
 Вс, 24.06.2012, 23:21 | Сообщение # 269        

BERIA

Пользователи

 Активность: 20   

Здравствуйте, в наличии имееются два динамика низкочастотный T10-0769-05 http://www.youtube.com/watch?v=fDHPbShWTek и высокочастотный T03-0658-05 http://www.youtube.com/watch?v=Etj6SclzcmU , достались мне в оторванном от системы состоянии: по паре клемм и пол метра проводов от каждого динамика, зажатых такой же парой клемм, причём в цепь высокочастотного вставлен конденсатор 1.5MFO 100v +-10%
Помогите пожалуйста собрать ламповый усилитель который будет полностью использовать все возможности этих динамиков и не спалит их. (Усилитель только для этих двух)


поправил BERIA - Вс, 24.06.2012, 23:22
 Вс, 24.06.2012, 23:27 | Сообщение # 270        

MAESTRO

^

 Активность: 5564   

Привет. Динамик НЧ не слишком чувствительный, поэтому ему нужен двухтакт на 6п3с , в крайнем случае на 6п14п. Туда же через конденсатор 1мкф подключить и ВЧ.
Поиск:

Внимание! Форум переехал на Tehnodium.ru




© Форум по электронике Мобильная версия