|
Помощь по созданию усилителя на 6Н9С и Г-807
| |
| | Сб, 19.12.2015, 13:47 | Сообщение # 1
|
pepel Пользователи Активность: 60
| Здравствуйте! нужна помощь скомплектовать и запустить усилок. имею: 1.5 шт. ламп Г-807, 3 шт.ламп 6Н9С 2. 2 вых. транса и 2 силовика от ТУ-100 (попались выброшенными на голых шасси). после того,как нашёл эти два шасси,очень захотел собрать усилок ват по 20-30 на канал. приглядел схемку, на сайте Матюшина нашёл и купил платы под усилок. А сейчас суть моего вопроса: как из всего этого создать одно целое(стерео, ват 20-30 на канал). схему и найденую инфу по доработке выходных трансов тоже выкладываю. прошу прощения за беспокойство,но прошлый раз Вы мне очень помогли,поэтому и обращаюсь. нужна помощь по номиналам и токам для получения данной мощности(если таковое возможно,если нет, то какую мощь можно получить из всего этого комплекта?).
Добавлено (19.12.2015, 13:47) --------------------------------------------- неужели ни кто, ни чего не может подсказать? или у всех много других проблем? да хоть на фиг пошлите,что ли! тогда будет хоть какая то ясность. 20 с лишним просмотров и тишина. не поверю,что смотрят только такие же начинающие как я.
поправил pepel - Пт, 18.12.2015, 11:40 |
|
| | Сб, 19.12.2015, 17:51 | Сообщение # 2
|
Gamzan Друзья Активность: 1327
| Цитата pepel (  ) приглядел схемку, на сайте Матюшина нашёл и купил платы под усилок. Платы есть, значит, и схема тоже. Так какая тогда проблема? На схеме есть все номиналы.Добавлено (19.12.2015, 17:50) ---------------------------------------------
Цитата pepel (  ) А сейчас суть моего вопроса: как из всего этого создать одно целое Паяльник в зубы и вперед!  Добавлено (19.12.2015, 17:51) --------------------------------------------- Только я бы эту схему не брал, если честно. Но раз уж платы куплены, куда ж деваться...
|
|
| | Сб, 19.12.2015, 18:14 | Сообщение # 3
|
MAESTRO ^ Активность: 5564
| Цитата pepel (  ) как из всего этого создать одно целое Не, ну странный вопрос! Спаяй, подключи, что-нибудь сожги - тогда будет уже о чём говорить :)
А когда хоть как-то заиграет, можно будет с мощностью работать, её увеличением.
|
|
| | Сб, 19.12.2015, 18:21 | Сообщение # 4
|
pepel Пользователи Активность: 60
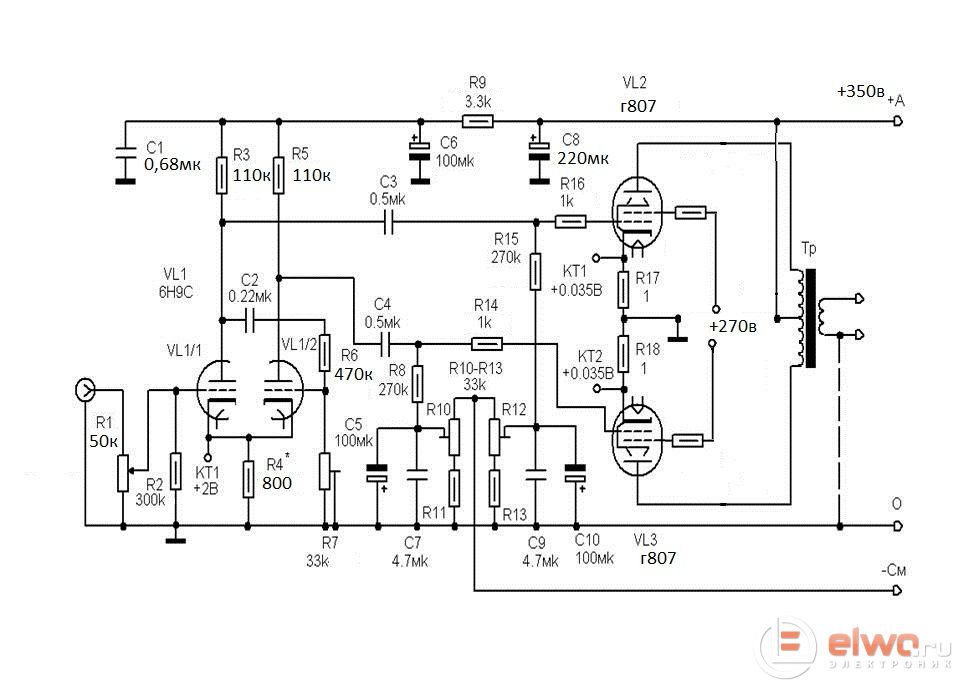
| ВСЕМ ДОБРОГО ВЕЧЕРА! Gamzan,а какую схему посоветуешь на Г-807,серьёзно? на наличие плат внимание не обращайте. будем считать,что есть данная схема(если другой не посоветуете), лампы и трансы выходные от ТУ-100=2шт.
поправил pepel - Сб, 19.12.2015, 18:23 |
|
| | Сб, 19.12.2015, 18:51 | Сообщение # 5
|
grant Пользователи Активность: 304
| Можно и мне внести свои пять копеек. Я ещё только учусь, но когда я выбирал схему для своей следующей работы, смотрел очень похожую схему Манакова. Разница только в ультралинейном включении выходного каскада и там ещё переключатель Триод-Пентод. Потом почитал "Записную книжку" Васильича. Он эту схему прямо скажем не хвалил. Считает, что в ней очень не стабильный фазоинвертор, который будет требовать постоянной подстройки и ещё что-то нехорошее. Он рекомендует схему Вильямса, считает её практически идеальной и главным её достоинством называет то, что лампы можно применять любые.
|
|
| | Сб, 19.12.2015, 18:55 | Сообщение # 6
|
Gamzan Друзья Активность: 1327
| Я РР на 807-х не делал, но если бы взялся, то по этой схеме.
 Даже не по этой, а по похожей, но посложнее. Эта полегче.
|
|
| | Вс, 20.12.2015, 08:37 | Сообщение # 7
|
pepel Пользователи Активность: 60
| добрый день! спасибо за отзывы. а как на счёт схемы Дьеря Плахтовича, там на входе 2шт 6н23п и выход на Г-807? кто,что может сказать по ней? не ругайте меня,просто прежде чем начать собирать,хочуузнать больше информации, что бы не начать косячить с самого начала. я начинающий(собрал только один ламповик Лабутина,правда без ультролинейного выхода). но он работает,и мна нравится. а лампы у меня довно лежат,новые.вот и захотелось собрать ват на 20-30,чтоб запас по мощности был на выходе.
поправил pepel - Вс, 20.12.2015, 08:40 |
|
| | Вс, 20.12.2015, 17:50 | Сообщение # 8
|
Gamzan Друзья Активность: 1327
| Хочешь - бери Плахтовича, главное не схема, она несложная, главное - выходники. Если их осилишь - значит, будешь в шоколаде. Не бери только Манакова, она какая-то стремная, делал я ее на 6П3С, не понравилась. И не только мне.
поправил Gamzan - Вс, 20.12.2015, 17:52 |
|
| | Пн, 21.12.2015, 13:43 | Сообщение # 9
|
pepel Пользователи Активность: 60
| здравствуй Gamzan! на выход я хочу поставить выходные трансы от ТУ-100. он даёт 50ват на канал и лампы там на выходе Г-807. единственное,что я хочу с трансами сделать,так это доработать их по методу как в ссылке,для 4 ом в нагрузке (колонки у меня ВЕГА-50 4 ом.) и ущё вопрос. на сайте Евгения Бортника вычитал,что в схему Вильямса можно поставить любые лампы,описана настройка в общих чертах. схема и текст в ссылке.(ультролинейное вкл. я уберу, а на сетки хочу подать пониженное напряжение,примерно вольт 250-270. как подправить режимы под Г-807 на выходе? мне нужно ватт 40-45 на выходе,чтоб иметь запас по мощности. если можеш,подскажи пожалуйста!
поправил pepel - Пн, 21.12.2015, 13:44 |
|
| | Пн, 21.12.2015, 19:47 | Сообщение # 10
|
Gamzan Друзья Активность: 1327
| pepel, зачем тебе головная боль с пересчетом схемы под другие лампы, если есть уже готовые? Хочется тебе классику Вильямсона - возьми за основу того же Плахтовича, его схема в своей основе также имеет его схемные решения. К тому же, двухкаскадный усилитель вряд ли выдаст тебе 40Вт на выходе.
поправил Gamzan - Пн, 21.12.2015, 19:49 |
|
Внимание! Форум переехал на Tehnodium.ru
|
|
|