|
Усилители НЧ на радиолампах
|
|
| | Ср, 17.02.2016, 23:05 | Сообщение # 151
|
starikz Друзья Активность: 209
| Цитата Gamzan (  ) При каком входном напряжении? Замерял на 10% КНИ примерно 550мв.
Цитата Gamzan (  ) Если мне не изменяет память, ТВ-2Ш-2 для 4-омной нагрузки.
Я тоже так думал,но при 4 Ома КНИ в три раза хуже чем на 8Ом...???
Цитата Gamzan (  ) И они намотаны разным проводом. Нагрузка подключается к той, у которой провод толще. Та, что тонким намотана, скорее всего для ООС.
Я так и подключил...Да нижняя намотана 0.74,а верхняя 0.35.А для того чтобы сделать паралельную секцию нужно одним проводом мотать?
|
|
| | Чт, 18.02.2016, 08:11 | Сообщение # 152
|
Gamzan Друзья Активность: 1327
| На выходе - резистор 4 ома. К резистору подключен осциллограф. ООС разомкнута, регулятор громкости на максимум. Плавно увеличиваешь амплитуду синуса на входе и смотришь на ослик. Как только синус начинает ограничиваться, запоминаешь амплитуду напряжения на выходе. Замыкаешь ООС и резистором в ее цепи уменьшаешь размах на выходе до половины от того, что запомнил. Потом тестируешь Шмелевым.
|
|
| | Чт, 18.02.2016, 10:13 | Сообщение # 153
|
starikz Друзья Активность: 209
| Gamzan, Я не совсем понял что это мне даст-объясни...?Это что я так вообще сделаю?????
|
|
| | Чт, 18.02.2016, 21:57 | Сообщение # 154
|
Gamzan Друзья Активность: 1327
| starikz, это ты отрегулируешь глубину ООС, сделаешь ее равной -6дБ. А правильно введенная ООС расширяет АЧХ и уменьшает искажения. Добавлено (18.02.2016, 21:57) ---------------------------------------------
Цитата starikz (  ) для того чтобы сделать паралельную секцию нужно одним проводом мотать? Желательно, конечно.
|
|
| | Пт, 19.02.2016, 00:22 | Сообщение # 155
|
starikz Друзья Активность: 209
| Цитата Gamzan (  ) это ты отрегулируешь глубину ООС Я это уже сделал по шмелёву-7-8 дБ...получилось.
|
|
| | Пт, 19.02.2016, 07:57 | Сообщение # 156
|
Gamzan Друзья Активность: 1327
| starikz, ну что тогда тебе еще посоветовать? Поиграйся резистором в катоде 6Н23П. Да и вообще, покажи схему, что у тебя на данный момент собрана, со всеми изменениями.
|
|
| | Чт, 25.02.2016, 15:24 | Сообщение # 157
|
starikz Друзья Активность: 209
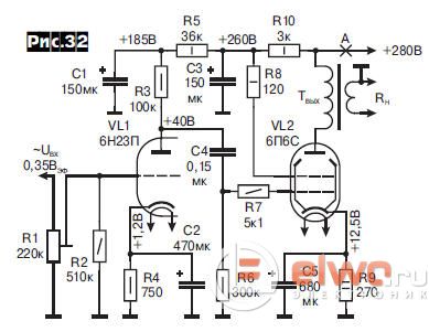
| Цитата Gamzan (  ) Поиграйся резистором в катоде 6Н23П. Да и вообще, покажи схему, что у тебя на данный момент собрана, со всеми изменениями. Уже игрался... Вот схема...Для такого однотакта наверное лучше уже ничего не придумаеш... У меня завал по низам примерно 2-3ДБ начинает падать со 100Гц и заканчивает на 30Гцах.Наверно такой ТВЗ?
|
|
| | Пт, 26.02.2016, 07:47 | Сообщение # 158
|
Gamzan Друзья Активность: 1327
| Цитата starikz (  ) У меня завал по низам примерно 2-3ДБ начинает падать со 100Гц и заканчивает на 30Гцах.Наверно такой ТВЗ? Обычная картина для телевизионных ТВЗ, не парься.
Цитата starikz (  ) Для такого однотакта наверное лучше уже ничего не придумаешь... Я бы на твоем месте попробовал бы первый каскад одной половинкой, вот так:
 Если уж очень надо использовать обе половинки, то можно вот так:
 С учетом цоколевки, конечно.
поправил Gamzan - Пт, 26.02.2016, 07:49 |
|
| | Пт, 26.02.2016, 09:41 | Сообщение # 159
|
MAESTRO ^ Активность: 5564
| Gamzan, не думал назвать тот ламповый унч "Фикус" Сборка конечно шикарная! И по АЧХ прилично.
|
|
| | Пт, 26.02.2016, 21:58 | Сообщение # 160
|
Gamzan Друзья Активность: 1327
| Цитата MAESTRO (  ) Gamzan, не думал назвать тот ламповый унч "Фикус" biggrin Тогда чего уж и не "Кактус"? Спасибо, MAESTRO, стараюсь повышать уровень по возможности. И все равно, где-то да умудряюсь накосячить . По поводу АЧХ - да, низы неплохо, а вот ВЧ - слабенько. Тем не менее, звук очень достойный, чувствуется хорошая раскачка.Добавлено (26.02.2016, 21:58) --------------------------------------------- MAESTRO, перечитал еще раз статью и нашел ошибку. В тексте написано: "Резисторы R10 и R17 разряжают конденсаторы фильтров после выключения усилителя." На самом деле эти резисторы создают нагрузку на выпрямители в то время, когда отрабатывается задержка подачи анодного напряжения. Иначе на холостом ходу на выходах этих выпрямителей будут напряжения, превышающие допустимые для конденсаторов фильтров. Исправь, плиизз... 
|
|