|
Усилители НЧ на радиолампах
|
|
| | Ср, 18.11.2015, 09:46 | Сообщение # 1
|
MAESTRO ^ Активность: 5564
| ТРИОДНЫЙ ЛАМПОВЫЙ УСИЛИТЕЛЬ «ФОКУС»
Продолжение форума по ЛУНЧ. Предыдущая часть здесь.
|
|
| | Ср, 18.11.2015, 09:46 | Сообщение # 2
|
starikz Друзья Активность: 209
| Gamzan, Подскажи сам или кто то ещё кто знает...Нарыл у себя транс ТВЗ-1-П2...А там три вывода...Рассмотрел-обмотки две,подключены последовательно.Как его можно использовать в качестве выходного...
|
|
| | Ср, 18.11.2015, 09:46 | Сообщение # 3
|
Gamzan Друзья Активность: 1327
| Цитата starikz (  ) Нарыл у себя транс ТВЗ-1-П2
Цитата starikz (  ) Как его можно использовать в качестве выходного Не встречал такого. А что по этому поводу говорит Гугел?
|
|
| | Ср, 18.11.2015, 09:46 | Сообщение # 4
|
starikz Друзья Активность: 209
| Gamzan, Ничего не говорит-не нашёл ни чего-потому и спрашиваю? Добавлено (04.11.2015, 19:32) --------------------------------------------- Это транс от старого ТРАНЗИСТОРНОГО советского телевизора...всё что узнал... Добавлено (04.11.2015, 19:35) --------------------------------------------- Телик Электрон-215
|
|
| | Ср, 18.11.2015, 09:47 | Сообщение # 5
|
Gamzan Друзья Активность: 1327
| В любом случае, гальванически связанные первичка и вторичка нам не годятся.
Добавлено (04.11.2015, 19:47) ---------------------------------------------
Цитата starikz (  ) Это транс от старого ТРАНЗИСТОРНОГО советского телевизора. Не пойдет.
поправил Gamzan - Ср, 04.11.2015, 19:48 |
|
| | Ср, 18.11.2015, 09:47 | Сообщение # 6
|
starikz Друзья Активность: 209
| Цитата Gamzan (  ) гальванически связанные первичка и вторичка что это значит?Я завтра распаяю обмотки и померяю по сопротивлению что он покажет...
|
|
| | Ср, 18.11.2015, 09:47 | Сообщение # 7
|
Gamzan Друзья Активность: 1327
| Бесполезная трата времени. С таким же успехом можно поставить транс от старой телефонной зарядки.
|
|
| | Ср, 18.11.2015, 09:47 | Сообщение # 8
|
starikz Друзья Активность: 209
|
|
|
| | Ср, 18.11.2015, 09:47 | Сообщение # 9
|
Gamzan Друзья Активность: 1327
| Гальванически связанные - имеющие общие электрические цепи. В данном случае - просто соединенные друг с другом.
|
|
| | Ср, 18.11.2015, 09:47 | Сообщение # 10
|
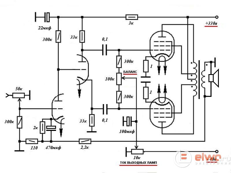
grant Пользователи Активность: 304
| Gamzan, Что-то я запутался. Вот в этой схеме пронумеруй мне выводы на выходных лампах ( 6П3С ). Собственно с накалами и анодами всё ясно - не пойму какая сетка на вход, а какая к трансформатору.
|
|