|
Гибридные УНЧ
|
|
| | Ср, 26.01.2011, 23:32 | Сообщение # 11
|
Detsadikoff Пользователи Активность: 2
| ТС-160-3 подойдет? или нужно именно ТС-180 и по питанию один транс два канала потянет???
|
|
| | Чт, 27.01.2011, 10:46 | Сообщение # 12
|
MAESTRO ^ Активность: 5564
| Пойдёт любой ТС-180, два накала потянет любой транс - там по 0,3А на каждую лампу. Подробнее о ГУНЧ
|
|
| | Вс, 30.01.2011, 19:00 | Сообщение # 13
|
SashaB Пользователи Активность: 16
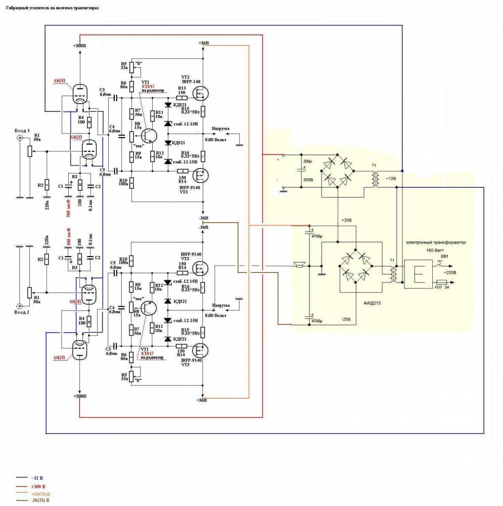
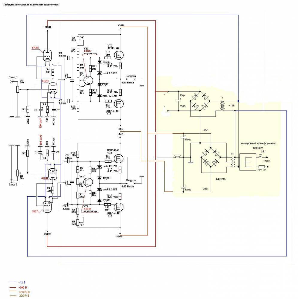
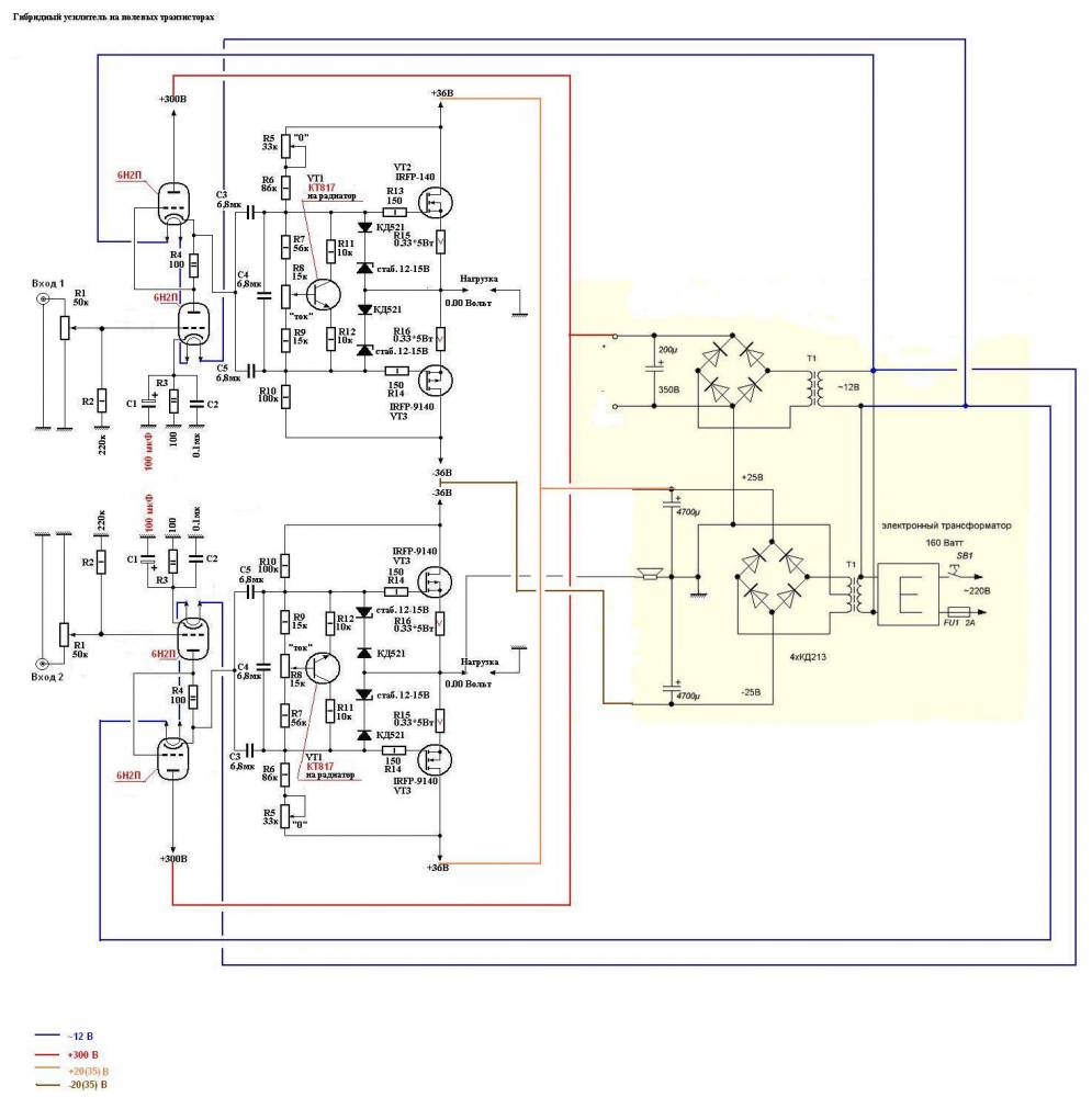
| Дополнил схему вторым каналом и БП. Все верно?
|
|
| | Вс, 30.01.2011, 20:09 | Сообщение # 14
|
MAESTRO ^ Активность: 5564
| Не совсем. Сверху и снизу это не две лампы, а одна. То есть левый канал лампа условно разбита на два триода и правый канал то-же самое. Итого тут две лампы всего - по одной на канал. И накалы соответственно надо изменить подключение.
|
|
| | Вс, 30.01.2011, 20:42 | Сообщение # 15
|
SashaB Пользователи Активность: 16
| Изменил. Сейчас все верно? 
|
|
| | Вс, 30.01.2011, 20:48 | Сообщение # 16
|
MAESTRO ^ Активность: 5564
| Вот теперь другое дело.
|
|
| | Вс, 30.01.2011, 20:59 | Сообщение # 17
|
SashaB Пользователи Активность: 16
| Тогда вопрос: Куда -300В девать? И то что на схеме изображено общее это со входа идет?
|
|
| | Вс, 30.01.2011, 21:01 | Сообщение # 18
|
MAESTRO ^ Активность: 5564
| Минус 300В на массу (на общее).
|
|
| | Вс, 30.01.2011, 21:05 | Сообщение # 19
|
SashaB Пользователи Активность: 16
| Вот так? 
|
|
| | Вс, 30.01.2011, 21:06 | Сообщение # 20
|
MAESTRO ^ Активность: 5564
| Точно.
|
|