|
Гибридные УНЧ
|
|
| | Вт, 18.01.2011, 08:24 | Сообщение # 1
|
MAESTRO ^ Активность: 5564
| Гибридные УНЧ - различные схемы, сборка, настройка и впечатления от прослушивания.
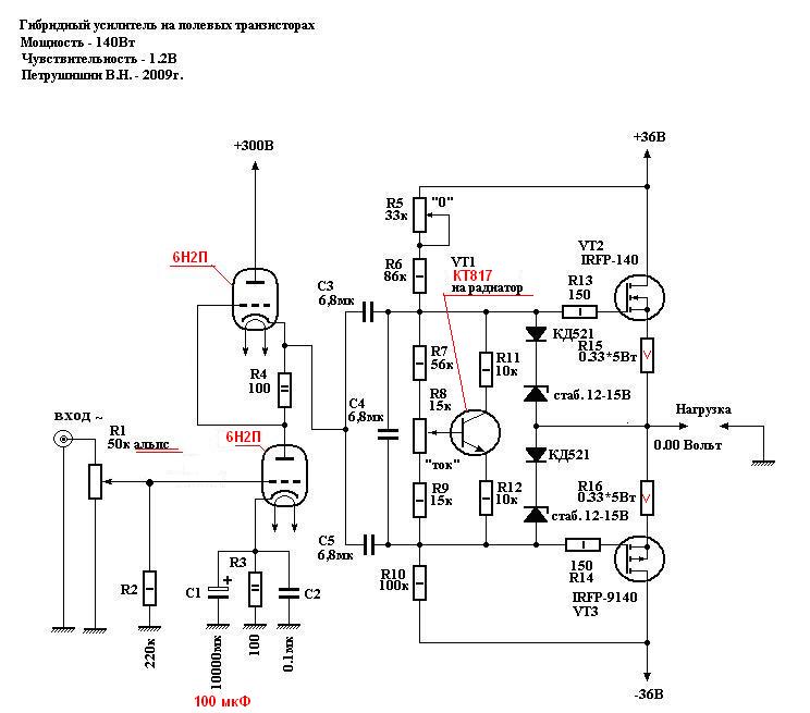
ГИБРИДНЫЙ УСИЛИТЕЛЬ ПРОЕКТ ГИБРИДНОГО УНЧ «БУБУСИК»
|
|
| | Вт, 18.01.2011, 08:26 | Сообщение # 2
|
SashaB Гости Активность:
| Что такое альпс (на схеме)? Ниже перечисляю компоненты на схеме, все ли правильно понял? -Лампа------------------ 6Н6П - 2шт. -Сопротивление---------- R1 - 50 кОм (почему стрелка к нему?) R2 - 220 кОм R3 - 100 Ом R4 - 100 Ом R5 - 33 кОм (регулятор) R6 - 86 кОМ R7 - 56 кОм R8 - 15 кОм R9 - 15 кОм R10 - 100 кОм R11 - 10 кОм R12 - 10 кОм R13 - 150 Ом R14 - 150 Ом R15 - 0.33*5 Вт R16 - 0.33*5 Вт (что озночает 1 палочка, 2 палочки и отсутсвие палочки в изображении сопротивления R15 и R16 указанны Вт на остальных сколько должно быть Вт?) -Кондеры--------------- С1 - 10000 мк фарат (почему прямоугольник не закрашен и стоит +?) С2 - 0,1 мк фарат С3 - 6,8 мк фарат С4 - 6,8 мк фарат С5 - 6,8 мк фарат (Какой мин вольтаж?) -Транзисторы----------- VT1 - КТ602БМ - 1шт. VT2 - IRFP-140 - 1шт. VT3 - IRFP-9140 - 1шт. -Диоды----------------- КД521 - 2шт ----------------------- Модель стабилизатора? ----------------------- что такое L1 и каким оно должно быть? --------------------------------------- И как я понял это уселитель только на 1 канал повторяем схему для второго канала и получается стерео. Правильно? Если да тогда вопрос почему у вас на фото видно только 2 Лампы накаливания хотя 2 линейных входа и 4 выхода на акустику. ----------------------------------------- Еще бы хотелось схему питания, а то я по ссылке приведенной в самом конце статьи не понял.
|
|
| | Вт, 18.01.2011, 08:39 | Сообщение # 3
|
MAESTRO ^ Активность: 5564
| Лампу 6Н6П заменил на 6Н2П, R1 - 50 кОм это переменный резистор (регулятор громкости). Подстроечным резистором R5 - 33 кОм вставляется ноль напряжения на динамике в режиме молчания УНЧ. Количество палочек указывает на мощность резистора в ваттах, остальные 0,125 или 0,25 ватт. Короче любые маленькие. Конденсатор 10000мкФ можно смело уменьшить до 100мкФ, а нарисован он так по старому обозначению. Все конденсаторы на 160В и выше, по анадному питанию ставим на 350В. Если трудно достать на 6,8мкФ - ставь хотя бы на 1мкФ (я так и сделал). Транзистор КТ602БМ заменим на КТ815 или КТ817. На звуке это не отразится, он там ток корректирует. Дроссель L1 можно смело выкинуть - у меня и без него всё ОК. Да, нужна копия и для второго канала. А про питание я расскажу позже. Просто достань пока трансформатор ватт на 100-200 типа ТС180 или ТС160 от старого лампового телека. С электронным трансформатором лучше не делай - спалишь сразу за неимением должного опыта.
|
|
| | Вт, 18.01.2011, 12:26 | Сообщение # 4
|
SashaB Пользователи Активность: 16
| у стабилизаторов, на что кроме вольтажа обратить внимание? почему у вас на фото видно только 2 Лампы накаливания? Спасибо трансы поищу. Да опыта у меня мало, зато есть пока большое желание, которого надеюсь хватит на то что бы довести до конца начатое. ))) Добавлено (18.01.2011, 12:26) --------------------------------------------- Quote Если трудно достать на 6,8мкФ - ставь хотя бы на 1мкФ (я так и сделал). Это касается С3, С4, С5 и только они должны быть на 350В? Разобрался что такое альпс - Потенциометр ALPS RK27 стерео (Blue Velvet) такой подойдет? Про R8 можно поподробней, как я понял это тоже подстроенный резистор.
поправил SashaB - Вт, 18.01.2011, 13:37 |
|
| | Вт, 18.01.2011, 12:35 | Сообщение # 5
|
SashaB Пользователи Активность: 16
| Нашел по резисторам 
|
|
| | Вт, 18.01.2011, 14:01 | Сообщение # 6
|
MAESTRO ^ Активность: 5564
| Про блок питания к ламповой технике почитай здесь. Для питания транзисторов нужен двуполярный источник +-20 (35)В с током 4А. Конденсаторы С3, С4, С5 по 160В не меньше. Или больше. ALPS - это японская фирма блатная по регуляторам. Типа Ямаха по колонкам. R8 небольшой резик - крутится отвёрткой.
|
|
| | Вт, 18.01.2011, 14:08 | Сообщение # 7
|
SashaB Пользователи Активность: 16
| Quote Все конденсаторы на 160В и выше, по анадному питанию ставим на 350В. Не совсем понимаю тогда на 350В какой по схеме?
|
|
| | Вт, 18.01.2011, 14:28 | Сообщение # 8
|
MAESTRO ^ Активность: 5564
| Между плюсом 300В и массой тоже стоит конденсатор 200мкФ 350В. Он в блоке питания и на схеме гибридного УНЧ не указан. Вижу придётся мне нарисовать и разместить полную схему с более подробным описанием. А вообще, данная схема настолько простая, что по зубам даже начинающим. И по крайней мере мощней и качественней обычной TDA-хи.
|
|
| | Вт, 18.01.2011, 14:45 | Сообщение # 9
|
SashaB Пользователи Активность: 16
| Quote (MAESTRO) Вижу придётся мне нарисовать и разместить полную схему с более подробным описанием. Было бы не плохо, а то без представление общей картины у меня как-то не очень получается соображать. Я тут перерисовал схемку немножко, все изменения выделены красным цветом. 
|
|
| | Вт, 18.01.2011, 19:10 | Сообщение # 10
|
MAESTRO ^ Активность: 5564
| Вобщем правильно, но я позже нарисую УНЧ вместе с БП.
|
|