|
Усилители звука на радиолампах
|
|
| | Вт, 27.10.2015, 22:11 | Сообщение # 421
|
Gamzan Друзья Активность: 1327
| У меня тоже потихоньку дело движется. Усилитель смонтирован, БП в работе.
|
|
| | Вт, 27.10.2015, 22:15 | Сообщение # 422
|
starikz Друзья Активность: 209
| Gamzan, Ещё есть вопросы по поводу блока питания...Схему кидаю...Там вместо резистора рекомендуют поставить дросель Др 0.38.У меня такого нет,но есть Др-2лм-к-подойдёт ли он?Если да как правильно подключить-там две обмотки...Конденсаторы на 0.01мкф нашёл только КСО и КБГ-И или тут без разницы?
|
|
| | Вт, 27.10.2015, 22:17 | Сообщение # 423
|
starikz Друзья Активность: 209
| Блин картинку забыл...момент... Добавлено (27.10.2015, 22:17) --------------------------------------------- Усилок красавец!!!
|
|
| | Вт, 27.10.2015, 22:24 | Сообщение # 424
|
Gamzan Друзья Активность: 1327
| Цитата starikz (  ) Др-2лм-к-подойдёт ли он? Подойдет. В исходной схеме стоят резисторы, т.к. ток покоя выходного каскада небольшой. Если поставить дроссель, хуже не будет, даже лучше. Можно еще использовать дроссели от люминесцентных светильников. У Др2ЛМ используется обмотка, намотанная проводом потолще.
Цитата starikz (  ) нашёл только КСО и КБГ-И или тут без разницы? Без разницы, главное, чтобы рабочее напряжение позволяло.Добавлено (27.10.2015, 22:24) --------------------------------------------- starikz, спасибо!
|
|
| | Чт, 29.10.2015, 20:10 | Сообщение # 425
|
starikz Друзья Активность: 209
| Gamzan, У меня ещё вопросик...нужны ли в схеме уся.резюки два вата 100 ом,если в БП будет стоять дросель...
|
|
| | Чт, 29.10.2015, 20:21 | Сообщение # 426
|
Gamzan Друзья Активность: 1327
| starikz, дроссели и ставятся вместо этих резюков.
|
|
| | Чт, 29.10.2015, 23:17 | Сообщение # 427
|
starikz Друзья Активность: 209
| Цитата starikz (  ) дроссели от люминесцентных светильников Какие именно дросели можно использовать-они разные под каждую лампу свой...А то у меня Др 2ЛМ только один...Добавлено (29.10.2015, 23:17) --------------------------------------------- Хотя в принципе наверное можно подключить через один...или нет?
|
|
| | Чт, 29.10.2015, 23:27 | Сообщение # 428
|
Gamzan Друзья Активность: 1327
| Выбери пару одинаковых. Потребляемый ток по анодной цепи небольшой, подойдут любые. Добавлено (29.10.2015, 23:27) ---------------------------------------------
Цитата starikz (  ) наверное можно подключить через один...или нет? Можно, но не нужно. Хорошая развязка каналов по питанию - дело никак не последнее.
|
|
| | Пт, 30.10.2015, 08:58 | Сообщение # 429
|
starikz Друзья Активность: 209
| Gamzan, Спасибо,понял....
|
|
| | Пт, 30.10.2015, 16:36 | Сообщение # 430
|
grant Пользователи Активность: 304
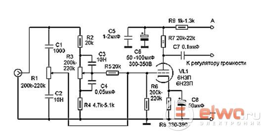
| Gamzan, На корпусе усилителя, которым я сейчас "в теории" занимаюсь предположительно может оказаться свободное место, а тут ещё мне на глаза попала схема темброблока А.Манакова.

Где-то здесь на форуме я уже встречал и эту схему и её обсуждение, но пока не было нужды особо не вникал, и соответственно так и не уяснил для себя - стоит ли огород городить. У меня вот какой вопрос - если я слеплю эту схемку и, на всякий случай буду её подключать через отдельный переключатель, будет ли от неё польза? Почитал в сети, кто-то её хвалит, кто-то ругает. А лишняя пара лампочек, по моему, мне бы усилок украсила. Но у меня силовой трансформатор на пределе мощности. Две 6Н3П с их 15 мА анодного тока он бы потянул. И вот тут главный мой вопрос - объясни мне безграмотному балбесу - или уважаемый господин А.Манаков поленился нарисовать в этой схеме цепь накала или она и в самом деле здесь не нужна и лампа будет работать только за счёт тока между анодом и катодом, просто как транзистор?
поправил grant - Пт, 30.10.2015, 19:50 |
|