ФОРУМ ПО ЭЛЕКТРОНИКЕ



Архив - только для чтения
Лабораторный БП из импульсного компьютерного
 Ср, 21.08.2013, 23:00 | Сообщение # 121        

феска

Друзья

 Активность: 3627   

NetFront, какой вопрос такой ответ, форум и посвещин переделки блоков в регулируемые как по току так и по напряжению,
 Ср, 21.08.2013, 23:04 | Сообщение # 122        

NetFront

Пользователи

 Активность: 80   

феска, и на этом спасибо...
 Ср, 28.08.2013, 22:02 | Сообщение # 123        

-igRoman-

Друзья

 Активность: 1198   

Даже и не знаю куда запостить, тема ближе к блокам питания АТХ, а точнее простой тестер блока питания.
Пользуюсь подобной вещью с незапамятных времен, а точнее как стал ремонтировать БП. Этот тестер по счету третий, два предыдущих были подарены сисадминам ,любителям ковырять железо.
Тестер для проверки компьютерных БП





Собран за пару часов, буквально на коленке, текстолит режется пилится, царапается. корпус №7 с инет магазина 3 гриваса.
P.S действительно нужная вешь, тем кто занимается ремонтом или продажей блоков.
Прикрепления: 6406502.jpg (108.9 Kb) · 4641457.jpg (104.4 Kb) · 0663950.jpg (98.1 Kb) · 3327118.jpg (111.5 Kb)
 Пт, 17.10.2014, 21:03 | Сообщение # 124        

Barmaley5229

Пользователи

 Активность: 92   

Вопрос по ТЕСТЕРУ БЛОКОВ ПИТАНИЯ ATX, есть потребность сделать контроль напряжений не ниже установленных допусков. Т.е., например для 12В - минимум 11.4В Вот если есть, скажем 11.5 - светодиод горит, если меньше - нет.
Самое простое - можно, на 431-м собрать на каждый светодиод настроить делителем порог срабатывания. Но 431-х у меня нет, их покупать надо, а вот транзисторов 502/503 - валом. Но как на транзисторе сделать - пока не додумаюсь... Может на двух транзюках как то...
Причем, если в процессе проверки тестируемое напряжение будет прыгать через порог, то и светодиод должен - гаснуть/загораться/гаснуть... Именно, как в режиме с TL431.
Прошу профессионалов помочь советом!!!


поправил Barmaley5229 - Пт, 17.10.2014, 21:08
 Сб, 18.10.2014, 00:22 | Сообщение # 125        

MAESTRO

^

 Активность: 5564   

А почему бы просто через стабилитроны на светики не пустить? Пол вольта они точно отследят.
 Сб, 18.10.2014, 09:46 | Сообщение # 126        

-igRoman-

Друзья

 Активность: 1198   

Barmaley5229, вот самый простой, и достаточно точный индикатор. Светодиод загорается при падении напряжения на 0,3 вольта. Используется как индикатор разряда, настраивается легко

напряжение питания не критично, кроме 3,3 вольта, тут можно слежение за напряжением подключить к 3,3 , а питание светодиоду к 5
Для блока критично только падение напряжения!!! сделать на двухцветном светодиоде и будет достаточно. Зеленый гуд, красный - просадка
Прикрепления: 1196837.jpg (17.3 Kb)


поправил -igRoman- - Сб, 18.10.2014, 09:54
 Сб, 18.10.2014, 15:05 | Сообщение # 127        

Barmaley5229

Пользователи

 Активность: 92   

-igRoman-, ну вот, как говорится - то, что надо! Будем пробовать.
Спасибо!
MAESTRO, насчет стабилитронов. Ну, не знаю, как там с порогами у них... Тем более надо на все напряжения - ±5В; ±12В; +3.3В.
И у каждого свои допуски:
Прикрепления: 6310807.png (10.2 Kb)
 Чт, 30.10.2014, 21:06 | Сообщение # 128        

Barmaley5229

Пользователи

 Активность: 92   

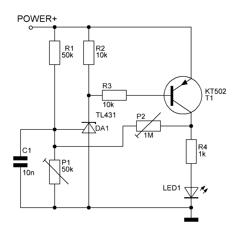
УРА-А!!! Наконец-то сделал именно то, что надо!
И работает так, как надо! Правда идиллию "на одном-двух транзисторах" пришлось развеять. Схема собрана на TL431+KT502.

P1 - выставляем нижний порог срабатывания, P2 - глубину ООС и, соответственно, ширину гистерезиса, когда индикатор снова должен включиться. Только при настройке поаккуратнее, чтоб не коротнуть через Р1-Р2 транзистор на землю. Или поставить последовательно с Р2 килоом так 10.
Если гистерезис не нужен - то P2 убрать вообще.
P.S.
Блин, ну и намучался я с этими 431-ми... Сначала отлаживал на двух паяных - глючит, работает в линейном режиме как транзистор - если на У. более 2,5В - открыта, если в диапазоне 2,5-1,9В - TL-ка "плавно закрывается" , менее 1,9В - закрыта полностью, и так обе. Были в запасе еще две, вроде как новые (когда то давно по случаю купленные), ставлю их - то же самое. Думаю, то ли лыжи не едут, то ли я.... чего то не понимаю...
Купил еще три штуки, поставил их - заработало как надо. На всех трех. Вот так интересно...
Прикрепления: 5258876.gif (11.9 Kb)


поправил Barmaley5229 - Чт, 30.10.2014, 21:08
 Ср, 14.01.2015, 16:49 | Сообщение # 129        

NetFront

Пользователи

 Активность: 80   

Всем добрый вечер! Всех с Новым годом) Давно я тут не был...
Подскажите пожалуйста по моей проблеме:
Переделал блок питания для зарядки акб по приложенной схеме. Дополнительно выпаял диодные сборки 3.3 и 5в. При включении есть малозаметный писк, когда покдлючаю лампочку на 55 Вт и включаю появляется сильный свит коротый пропадает с разжиганием лампочки до 14в (Реализован мягкий запуск из конденсатора 2.2uF и резистор на 2.5кОм). Когда подключаю 2 ламопчки в паралель они на вид зажигаются вроде как еще медленне и сильный свист не пропадает. Ограничение тока работает как и задумано на уровне 5А. На долго боюсь включать в таком режиме, т.к. были случаи когда после такого свиста вылетали выковольтные транзисторы smile
В чем может быть проблемма? Куда копать? Как можно утсранить?
Кстати пробовал и АКБ подключать который подразряжен, свист такой же сильный как при 2х лампочках.
Прикрепления: 3998080.jpg (38.6 Kb)


поправил NetFront - Ср, 14.01.2015, 18:23
 Ср, 14.01.2015, 18:26 | Сообщение # 130        

NetFront

Пользователи

 Активность: 80   

Оригинальная схема:
Прикрепления: 6512107.jpg (16.0 Kb)
Поиск:

Внимание! Форум переехал на Tehnodium.ru




© Форум по электронике Мобильная версия