ФОРУМ ПО ЭЛЕКТРОНИКЕ



  • Страница 1 из 33
  • 1
  • 2
  • 3
  • 32
  • 33
  • »
Архив - только для чтения
USB-DMX
 Ср, 28.03.2012, 23:20 | Сообщение # 1        

Romick_Калуга

Друзья

 Активность: 348   

USB-DMX
USB-DMX КОНТРОЛЛЕР

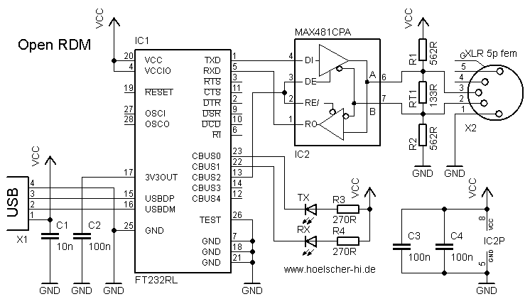
Выкладываю схему устройства USB-DMX. Схема собрана на очень маленькой плате ,которая помещена в XLR разъем. Все элементы для поверхностного монтажа. Светодиоды не устанавливал, т.к. не хватило места.
Схема:

нужно установить драйвер FTDI
Схема опубликована на этом сайте:
http://www.hoelscher-hi.de/hendrik/light/openrdm.htm
Прикрепления: 7434456.gif (10.4 Kb) · USB-RS485_New1.lay (20.8 Kb)
 Ср, 28.03.2012, 23:22 | Сообщение # 2        

Romick_Калуга

Друзья

 Активность: 348   

Вот фото моего устройства:






Прикрепления: 0376477.jpg (69.3 Kb) · 6792304.jpg (51.7 Kb) · 8366489.jpg (53.9 Kb) · 7651933.jpg (59.4 Kb)
 Чт, 29.03.2012, 08:23 | Сообщение # 3        

flash

Пользователи

 Активность: 69   

Romick_Калуга, Очень познавательно. А до скольки сканеров выдерживает? Какая нагрузка?
 Чт, 29.03.2012, 09:11 | Сообщение # 4        

DjBraga

Пользователи

 Активность: 63   

Quote (flash)
Romick_Калуга, Очень познавательно. А до скольки сканеров выдерживает? Какая нагрузка?

У каждого сканера есть драйвер DMX 512. А стандарт DMX 512 предустматривает линии не более 1.5 км. А если нужно больше то для этого есть повторители DMX 512.

Добавлено (29.03.2012, 09:11)
---------------------------------------------
Romick_Калуга, можно ёщё схемку на Atmega8.

поправил DjBraga - Чт, 29.03.2012, 09:10
 Чт, 29.03.2012, 10:42 | Сообщение # 5        

Romick_Калуга

Друзья

 Активность: 348   

В документации по DMX512 есть ограничения не только по длине линий, но и по количеству подключаемых приборов. Насколько я помню, это 72 прибора. Если больше, нужно устанавливать повторители. И на последний прибор обязательно установить терминатор.
 Чт, 29.03.2012, 10:59 | Сообщение # 6        

flash

Пользователи

 Активность: 69   

Спасибо, ребят!!!
 Чт, 29.03.2012, 11:23 | Сообщение # 7        

Romick_Калуга

Друзья

 Активность: 348   

Да не за что. Если выложишь свои разработки, было бы интересно взглянуть и порадоваться.
 Чт, 29.03.2012, 14:47 | Сообщение # 8        

DjBraga

Пользователи

 Активность: 63   

Quote (Romick_Калуга)
Да не за что. Если выложишь свои разработки, было бы интересно взглянуть и порадоваться.

Очень интересно взглянуть!
 Чт, 29.03.2012, 14:55 | Сообщение # 9        

DjBraga

Пользователи

 Активность: 63   

Romick_Калуга, вы видели эту схему
Прикрепления: sp1500-1-.zip (102.7 Kb)
 Чт, 29.03.2012, 17:00 | Сообщение # 10        

Romick_Калуга

Друзья

 Активность: 348   

Долго смотрел на схему, даже переворачивал ее вверх ногами. Не могу понять, что это?
  • Страница 1 из 33
  • 1
  • 2
  • 3
  • 32
  • 33
  • »
Поиск:

Внимание! Форум переехал на Tehnodium.ru




© Форум по электронике Мобильная версия