ФОРУМ ПО ЭЛЕКТРОНИКЕ



Архив - только для чтения
Самодельные зарядные устройства
 Пт, 04.05.2012, 23:26 | Сообщение # 81        

hawei

Пользователи

 Активность: 9   

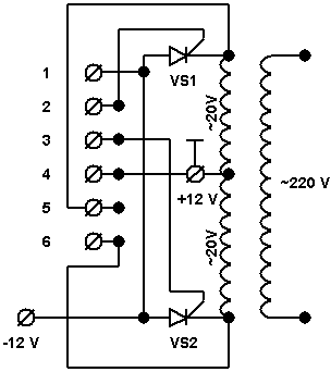
Что вы скажете по поводу общего смысла моего сообщения №75. Почему транс рассчитан на напряжение 18-20 вольт и ток 6-7 А, а на сомом деле на нем намотано две вторичной обмотки по 18 В.
Прикрепления: 3252204.gif (3.5 Kb)
 Пт, 04.05.2012, 23:46 | Сообщение # 82        

феска

Друзья

 Активность: 3627   

а про паралельное подключение вторичек вы не думали, что значит транс расчитанн вы где то это прочитали транс имеет мощность первичной и вторичной обмотки 6-7 ампер это сечение провода равное 1,5-2 мм в алюминии и меди, если у вас 2 обмотки намотаные таким проводом то с высокой вероятностью там уже можно выжать 10-14 ампер, если сечение больше то соответственно и получить можно больше
 Пн, 14.05.2012, 11:09 | Сообщение # 83        

B_master

Пользователи

 Активность: 55   

В данной ситуации, учитывая, что обмотка с нулевой точкой, в каждом из плечей ток будет протекать не полный, а половина от расчётного. Поэтому и транс там такой. Если люминь медью заменить (жалко производителям этих зарядных её, а нам то - нет! ;)), получится абгемахт, как немцы скажут...
 Чт, 31.05.2012, 17:19 | Сообщение # 84        

Dzhonik

Пользователи

 Активность: 2   

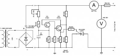
Привет всем!Может кто-нибудь подскажет,почему в этой схеме перегревается(и соответственно сгорает) кт361?
Прикрепления: 4636885.jpg (10.7 Kb)
 Чт, 31.05.2012, 18:17 | Сообщение # 85        

феска

Друзья

 Активность: 3627   

Dzhonik, если все номиналы резисторов соответствуют и выходное с транса не превышает сильно обозначенные пределы то дает утечку конденсатор
 Пт, 01.06.2012, 17:26 | Сообщение # 86        

Dzhonik

Пользователи

 Активность: 2   

отличие в номиналах только R6 и 7(по 110),С1 заменил на проверенный,Uвх 14,2В, Iвых 3А.схема проработала 4минуты..подскажите,может я не правильно понимаю.R1 10-15К это от 10 до 15 или до 10-15? спасибо за ответ
 Пт, 01.06.2012, 18:39 | Сообщение # 87        

феска

Друзья

 Активность: 3627   

Dzhonik, это любой переменный резистор с номиналом от 10ком до 15ком соответственно они регулируют сопротивление от 0 до своего номинала
 Ср, 06.06.2012, 13:52 | Сообщение # 88        

mans

Пользователи

 Активность: 1   

Люди подскажите пожалуйста, нужно собрать устройство,которое контролирует зарядкой АКБ 24 вольт в автоматическом режиме. т.е при низком уровне заряда включает З.У, а при повышенном отключает. имеется З.У на 24V/5A, работающее от 220V. АКБ свинцовый 24V/120A. устройство нужно для постоянной поддержки заряженного АКБ в дизель генераторе, на случай аварийного отключения сети. Запуск дизель генератора происходит в AVR режиме
 Сб, 16.06.2012, 20:22 | Сообщение # 89        

make

Пользователи

 Активность: 4   

здравствуйтеbars59! хочу попробовать собрать зарядное устройство от ZU77 http://elwo.ru/publ....1-0-246 по упрощённому варианту. вы говорите что Резисторами R6,R7, будут грется, и я заменил их на 1 комные, в результате на выходе у меня напряжение упало до 5 вольт.в чем причина? р4 исключил из схемы. а до этого когода стояли 100 омные , на выходе было около 16в
 Чт, 21.06.2012, 10:21 | Сообщение # 90        

феска

Друзья

 Активность: 3627   

make, ссылка битая
Поиск:

Внимание! Форум переехал на Tehnodium.ru




© Форум по электронике Мобильная версия