|
ШИМ-контроллер эл-двигателя со стабилизацией оборотов.
| |
| | Пт, 27.06.2014, 14:21 | Сообщение # 1
|
Barmaley5229 Пользователи Активность: 92
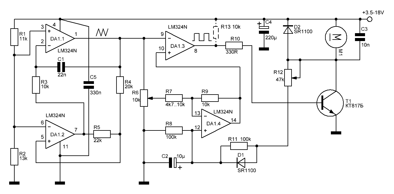
| Есть схема из Радиоаматора 2008/04 с.43, она, в свою очередь, взята из Hobby Elektronika 2001, в РА ссылка есть. Схема в РА, в общем правильная, только "плюсики" с "минусиками" напутали в обозначении входов компараторов, а номера выводов правильные. Схема - ШИМ-регулятор со стабилизацией частоты вращения при изменении нагрузки на валу. Я собрал ее на макете. В общем работает, но с такими нюансами: Если глубину ПОС R12 47k подобрать так, чтобы "еще не происходили автоколебания частоты вращения при изменении нагрузки на валу двигателя" (см. журнал), то диапазон регулировки оборотов с пом. R6 10k получается очень узким. Скажем, при питании 12В, на двигателе будет примерно от 11..11.3, до 7..8В, во всем диапазоне R6. А мне надо до 3В. Это можно сделать, уменьшив ПОС - увеличив R12. Но тогда снижается чувствительность схемы стабилизации на изменение нагрузки на валу. Немного расширить диапазон регулировки напряжения удалось уменьшив R7 с 10k до 5k. Если уменьшать дальше - возникают автоколебания частоты вращения движка на хол. ходу, с частотой примерно 2..3Гц. Т.е. обороты то выше, то ниже - и никак не "устаканятся". В общем цель - расширить диапазон регулировки до 3..Uпит(В) при сохранении чувствительности ПОС. И еще такой момент меньшей важности: замечено, что на определенном диапазоне регулировки напряжения (неважно, с каким моторчиком, я пробовал три), примерно от середины и до немного меньше максимума, частота зад. генератора на DA1.1-1.2 начитает немного плавать-дергаться, в меньшую сторону, видимо из-за помех от электромоторчика. Работа на холостом ходу, под нагрузкой эффект немного меньше, но все равно есть. Этот эффект "дрожания" частоты зад. генератора мне удалось подавить, подтянув выход DA1.3 8н. к плюсу через 10к. Тогда зад. генератор работает стабильно. Мне не совсем понятно, почему именно так - 8н?! Фильтрующий кондер между выводами питания ОУ 0,33мкФ ничего не дал. Снимки осциллограм с описанием сделаю немного позже. По ходу нарисую и выложу именно свой вариант схемы на элементах, собранных мною.
поправил Barmaley5229 - Пт, 27.06.2014, 14:24 |
|
| | Пт, 27.06.2014, 14:22 | Сообщение # 2
|
Barmaley5229 Пользователи Активность: 92
| Нарисовал "свою" схему. Во вложении. В общем, все то же самое, только фильтр-кондер добавил на операционник (который ничего не дал), и R7 указал, что менял в пределах 4k7-10k. Диоды - пробовал 1N400X, 1N4148. Сейчас стоят SR1100 - тоже без изменений (в плане влияния помех моторчика на работу ШИМ-а). Пробовал еще зашунтировать К-Е переход ключа таким же диодом - ничего не дало. "Дребезг" частоты задающего генератора (З.Г.) на DA1.1-1.2 все равно есть в определенном диапазоне регулировки оборотов (при холостом ходе, без нагрузки на валу!).
поправил Barmaley5229 - Пт, 27.06.2014, 22:53 |
|
| | Пт, 27.06.2014, 17:13 | Сообщение # 3
|
Barmaley5229 Пользователи Активность: 92
| Сделал снимки осциллограмм. Описание по порядку: 1. макс. обороты, х.х., 1выв. 2. макс. обороты, х.х., 7выв. 3. макс. обороты, х.х., 8выв. 4. макс. обороты, под нагр., 1выв 5. макс. обороты, под нагр., 7выв
|
|
| | Пт, 27.06.2014, 17:16 | Сообщение # 4
|
Barmaley5229 Пользователи Активность: 92
| 6. макс. обороты, под нагр., 8выв ---------------------------------------------- 7. мин. обороты, х.х., 1выв. 8. мин. обороты, х.х., 7выв. 9. мин. обороты, х.х., 8выв. 10. мин. обороты, под нагр. 8выв, остальные - без изменений
|
|
| | Пт, 27.06.2014, 20:20 | Сообщение # 5
|
Barmaley5229 Пользователи Активность: 92
| 11. мин. обороты, х.х., коллектор VT1 12. мин. обороты, под нагрузкой, коллектор VT1 13. макс. обороты, х.х., коллектор VT1 14. макс. обороты, под нагрузкой, коллектор VT1 -------------------------------------------------------------- Диапазон регулировки напряжения на движке (мерял стрелочным тестером) при номиналах R7=8k8; R9=12k2; R12=15k1 : 3.5..10.5V Глубина ПОС на диапазоне регулировки 0-50% получилась примерно средняя, т.е. при возрастании нагрузки на валу скважность меандра на 8выв. увеличивалась примерно до половины (при мин. оборотах, 3.5В) - все равно маловато будет. Надо хотя бы процентов до 70-80%.
Добавлено (27.06.2014, 20:20) --------------------------------------------- Хочу обратить внимание на снимок 10. мин. обороты, под нагр. 8выв. (7788711.jpg). На нем видно, что под нагрузкой скважность даже меньше 50%. Играясь с параметрами цепи ПОС, а именно R7,R9,C2,R12 можно добиться незначительного увеличения ПОС (увеличить скважность под нагрузкой чуть больше 50%) при сохранении приемлемого диапазона регулировки (3,5-11В) без возникновения автоколебаний частоты вращения (они возникают на выходе DA1.4 14н., видимо, из-за "шибкой" чувствительности на входах компаратора). Но все же в итоге этого маловато. Я вот думаю, а можно ли на выходе ПОС - 14н. поставить простенький усилитель амплитуды (два транзистора с О.Э.)? Потому что с ОУ DA1.4 я уже не знаю, что с ним еще сделать, чтоб увеличить размах сигнала на выходе 14н. Господа специалисты, прошу помощи!!! Или (что тоже вероятно) нужно подтверждение мысли, что лучше оно работать в том виде, как есть, не будет.
поправил Barmaley5229 - Пт, 27.06.2014, 22:47 |
|
| | Сб, 28.06.2014, 20:11 | Сообщение # 6
|
-igRoman- Друзья Активность: 1198
| Цитата Barmaley5229 (  ) Я вот думаю, а можно ли на выходе ПОС - 14н. поставить простенький усилитель амплитуды (два транзистора с О.Э.)? нет, попробуй уменьшить резистор R8 на не инвертирующем входе 12, емкость не трогай. Амплитуда должна увеличиться. Дальше подстрой обратную связь, диод D1 германиевый Д9 и переменный резистор верхний конец на плюсу
поправил -igRoman- - Сб, 28.06.2014, 20:13 |
|
| | Сб, 28.06.2014, 22:15 | Сообщение # 7
|
Barmaley5229 Пользователи Активность: 92
| -igRoman-, вот уж спасибо - коротко и по делу. Значит, результаты: R8 уменьшил вдвое, до 50к. Меньше нет смысла - снижается верхний порог регулировки оборотов. Действительно, ПОС по чувствительнее стала! Далее, для моего мотора: R7=6к, подбирается поменьше, но так, чтобы не возникало автоколебаний частоты вращения на движке на минимальных оборотах, когда нагрузить движок, а потом резко освободить. R9 лучше не трогать - 9-10к. И R12 - подбирается уже по месту, для каждого экземпляра и по потребностям. D1 - нашел Д9Е, поставил. Думаю, что пойдет и Шоттки, у него тоже падение маленькое, как думаете? "Шунт" 10к между 8выв. и питанием не ставил - дребезг частоты пропал, видимо, это зависит от мотора - мощность/индуктивность и все такое... А вот С2 - пока оставил 10мкф. Если нагрузка на валу не меняется резко, импульсно, а плавно и медленно, то его можно увеличить, но не более, чем в 2р. - до 15-22мкф. Время реакции на изменение нагрузки, конечно, увеличится, но для меня как раз в пределах нормы. И дополнительно это позволит еще чуть уменьшить R7 для расширения диапазона регулировки. Конденсатор с мотора убрал вообще - он только хуже делает Помехи на моторе не подавляет - а искажает и на макс. оборотах их амплитуда просто зашкаливает за Uпит. А без кондера - помехи стабильны на всем диапазоне регулировки оборотов. Привожу осциллограммы с коллектора ключа с кондером на движке и без него: 1,2. первые два - бкз конденсатора, х.х. мин. обороты. На втором снимке изменил синхронизацию, чтоб лучше форму помехи видно было, как она на ключ влияет. 3. с кондером, х.х. мин. обороты. 4. без кондера, с нагрузкой, мин. обороты. 5. с кондером, с нагрузкой, мин. обороты.
поправил Barmaley5229 - Сб, 28.06.2014, 22:28 |
|
| | Сб, 28.06.2014, 22:27 | Сообщение # 8
|
Barmaley5229 Пользователи Активность: 92
| далее по осциллограммам: 6. без кондера, х.х. макс. обороты. 7. с кондером, х.х. макс. обороты. 8. 8 вывод. без кондера, с нагрузкой, макс. обороты. 8выв. с кондером и с нагрузкой почти такой же, как 8-й, только совсем чуть-чуть уменьшилась скважность (немножко увеличился разрыв между импульсами) - т.е. таки стало хуже!Добавлено (28.06.2014, 22:27) --------------------------------------------- Мне вот интересно, это так мотор своими помехами влияет на работу ключа (см. 4534872.jpg, 5679041.jpg)? Сигнал на базу подается ровный, без всяких приколов. Чего он сразу не открывается? Почему его "колбасит" на открытии более чем пол-периода, а только потом уже он нормально открывается?
|
|
| | Сб, 28.06.2014, 22:41 | Сообщение # 9
|
-igRoman- Друзья Активность: 1198
| Я толком не понял, у тебя операционник 324?? первым делом нужно зашунтировать питание, емкостя стандартные 0,1-0,2 возможно и паразиты лезут из усиления обратной связи, можно попробовать к R9 емкость добавить но тут уже с пф на двигателе С3 обязателен, его задача обрезать ВЧ И вывод переменника правильно включен, к плюсу?
|
|
| | Сб, 28.06.2014, 23:21 | Сообщение # 10
|
Barmaley5229 Пользователи Активность: 92
| Значит, по порядку: - Операционник LM324N. - Между выводами питания стоит конденсатор 0,33мкф. - Кондер на R9 - будем пробовать... кстати, какой - единицы/десятки/сотни? - Кондер на моторе - ну, поставить не долго, просто у меня от него только хуже делается, помехи на ключе (К-Э) превращаются в затухающие синусоидальные колебания, если мерять между массой и коллектором ключа. (я выше осциллограммы привел). - Вывод переменника, я так понял R12 47k, сейчас подключены так, как по схеме - к коллектору ключа. Т.е. после открывания ключа получается средний вывод на минусе. Надо поменять наоборот, я правильно понял?
поправил Barmaley5229 - Сб, 28.06.2014, 23:31 |
|
Внимание! Форум переехал на Tehnodium.ru
|
|
|