|
ШИМ-контроллер эл-двигателя со стабилизацией оборотов.
|
|
| | Вс, 29.06.2014, 10:04 | Сообщение # 11
|
-igRoman- Друзья Активность: 1198
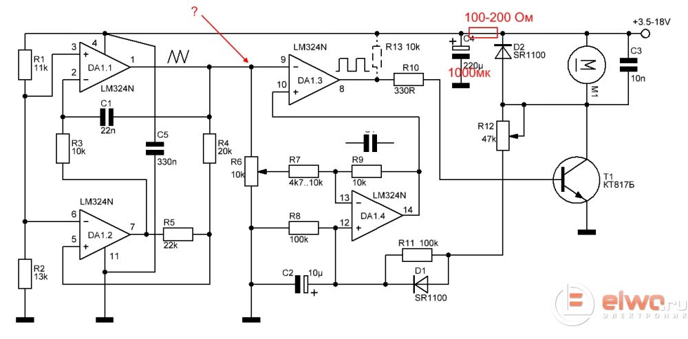
| Цитата Barmaley5229 (  ) - Между выводами питания стоит конденсатор 0,33мкф. - Кондер на R9 - будем пробовать... кстати, какой - единицы/десятки/сотни? Первым делом раздели питание, двигатель - микросхема, увеличь емкость, блокировочные обязательно по обеи плечи Цитата Barmaley5229 (  ) - Кондер на R9 - будем пробовать... кстати, какой - единицы/десятки/сотни? это как пробный запасной вариант, от сотен ПФ Цитата Barmaley5229 (  ) - Вывод переменника, я так понял R12 47k, сейчас подключены так, как по схеме - к коллектору ключа. Т.е. после открывания ключа получается средний вывод на минусе. Надо поменять наоборот, я правильно понял? Сори, не указал
поправил -igRoman- - Вс, 29.06.2014, 10:05 |
|
| | Вс, 29.06.2014, 10:44 | Сообщение # 12
|
Barmaley5229 Пользователи Активность: 92
| ЙПРСТ ЙКЛМП!!!!! Блин, на рисунке ошибка - виноват! Верхний вывод R6 10k на плюсе питания. И проверял же вроде! Спасибо, что указали! Но собрана схема правильно. Это я по недосмотру. Привожу исправленный вариант и с вашими поправками. Сейчас буду собирать...
|
|
| | Вт, 01.07.2014, 12:50 | Сообщение # 13
|
Barmaley5229 Пользователи Активность: 92
| В целом, с RC-фильтром примерно так же, как и без. Заметил только, что с ним верхний предел регулировки чуть выше, чем без. Все остальное - без изменений. Привожу осциллограммы с зад. генератора на DA1.1-1.2. 1. 1луч-7выв.(меандр), 2луч-2выв. заметил помеху, вроде в начале "экспериментов" ее не было. 2. 2нога, передний фронт 3. 2н. задний фронт 4. база ключа VT1, min.об. х.х 5. база ключа VT1, max.об. х.х Мне интересно, почему, если на базе ключа сигнал чистый, "открыть/закрыть", а в итоге ключ перед открытием "колбасит" и чуть ли не под конец периода только открывается? Может попробовать другой транзистор? Или это ничего не даст и нечего заморачиваться?
поправил Barmaley5229 - Вт, 01.07.2014, 12:52 |
|
| | Вт, 01.07.2014, 20:48 | Сообщение # 14
|
-igRoman- Друзья Активность: 1198
| Цитата Barmaley5229 (  ) Может попробовать другой транзистор? А что этому мешает, там ключевой режим, можно попробовать N канальный мосфет, а так там проситься составной Непонятна роль вольтодобавки R13? А так все, мысли закончились
|
|
| | Ср, 02.07.2014, 00:33 | Сообщение # 15
|
Barmaley5229 Пользователи Активность: 92
| Что ж, еще раз благодарю за конкретику и дельные советы. В целом, схема доведена до того состояния, что мне надо. С вашей помощью! Спаяю - выложу фотки.
|
|
| | Пт, 04.07.2014, 12:01 | Сообщение # 16
|
Barmaley5229 Пользователи Активность: 92
| Вот, готовый ШИМ-чик, сам: и на фоне работающей пушки, правда, без шариков:
|
|
| | Пт, 04.07.2014, 12:05 | Сообщение # 17
|
MAESTRO ^ Активность: 5564
| Даже разъёмчики поставил - культурно. А что за пушка?
|
|
| | Пт, 04.07.2014, 18:26 | Сообщение # 18
|
Barmaley5229 Пользователи Активность: 92
| Теннисная пушка, для нас. тенниса. Друг мой делает, а я с электроникой ему помогаю. Она на фото полуразобранная, как раз регулятор для привода на ней обкатывал. Теперь-вот осталось собрать и пол-километра проводов протянуть на противоположный конец стола. Этот регулятор - временная мера. Позже будем переделывать весь контроллер (и пушку), т.к. старый на шаговый мотор рассчитан, а он слабый и медленный оказался.
|
|