ФОРУМ ПО ЭЛЕКТРОНИКЕ



Архив - только для чтения
Делаем УНЧ на лампах
 Вс, 04.11.2012, 14:58 | Сообщение # 71        

Gamzan

Друзья

 Активность: 1327   

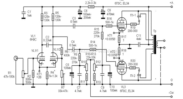
Правильная схема ЭД.

kostyl, у меня тот же усь, полевики прикручены к шасси и тоже греются, не сильно
Прикрепления: 3248778.jpg (197.4 Kb)
 Вт, 06.11.2012, 04:22 | Сообщение # 72        

kostyl

Пользователи

 Активность: 171   

Gamzan, доброго дня,подскажите какои транс силовой стоит в схеме 6п3с,может знаете где приобрести тан 108 почтой

поправил kostyl - Вт, 06.11.2012, 05:00
 Вт, 06.11.2012, 09:04 | Сообщение # 73        

Gamzan

Друзья

 Активность: 1327   

kostyl, у меня по питанию стоит электронный трансформатор 105 Вт. Детали почтой никогда не покупал, так что...
 Ср, 07.11.2012, 05:27 | Сообщение # 74        

kostyl

Пользователи

 Активность: 171   

Gamzan, а схема такая же как и у меня
Прикрепления: 6376946.gif (47.7 Kb)
 Ср, 07.11.2012, 08:56 | Сообщение # 75        

Gamzan

Друзья

 Активность: 1327   

Она самая... smile
 Ср, 07.11.2012, 14:04 | Сообщение # 76        

kostyl

Пользователи

 Активность: 171   

Gamzan, здравствуите а можно схемку бп,и какое у усиля анодное,
 Ср, 07.11.2012, 21:03 | Сообщение # 77        

Gamzan

Друзья

 Активность: 1327   

Ну, где-то так

Анодное зависит от числа витков обмотки 5-6 транса Т1. У меня получилось маловато, где-то вольт 300.
Прикрепления: 8190933.jpg (210.8 Kb)


поправил Gamzan - Ср, 07.11.2012, 21:13
 Ср, 07.11.2012, 23:45 | Сообщение # 78        

Gosha1968

Друзья

 Активность: 580   

Gamzan, интересно, а на какой частоте транс работает? Какой нибудь ферритовый? surprised
 Ср, 07.11.2012, 23:49 | Сообщение # 79        

Gamzan

Друзья

 Активность: 1327   

Обычно не ниже 50кГц. Транс на кольцевом феррите
 Чт, 08.11.2012, 05:07 | Сообщение # 80        

kostyl

Пользователи

 Активность: 171   

Gamzan, здравствуите, а моточные данные первичная обмотка 12витков каким проводом, 5-6 обмотка какои диаметр брать,а ферритовое кольцо какого типоразмера или какое есть
Поиск:

Внимание! Форум переехал на Tehnodium.ru




© Форум по электронике Мобильная версия