ФОРУМ ПО ЭЛЕКТРОНИКЕ



Архив - только для чтения
Делаем УНЧ на лампах
 Сб, 10.11.2012, 04:08 | Сообщение # 91        

kostyl

Пользователи

 Активность: 171   

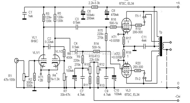
MAESTRO, доброго дня, подскажите собрал по этой схеме на выходе таны-41 напряжение анодное 350В можно ли с этими выходниками перевести в УЛ режим,и ещё начал собирать эл.дроссель чтобы поднять анодное до 450В,вот я и думаю потянет он этот усил



Прикрепления: 7586661.gif (47.7 Kb) · 5271392.jpg (55.0 Kb)
 Сб, 10.11.2012, 17:37 | Сообщение # 92        

igor3333

Пользователи

 Активность: 33   

Всем добрый вечер ! Вот и я собрал свой усилитель на 6Ф3П , звук отличный , я доволен , всем спасибо за помощь ! Теперь надо собрать двухтактник )))





Прикрепления: 1174740.jpg (71.3 Kb) · 6682894.jpg (62.0 Kb) · 8546754.jpg (105.0 Kb)
 Сб, 10.11.2012, 19:04 | Сообщение # 93        

Gamzan

Друзья

 Активность: 1327   

Приятно взгляду! Надеюсь, уху было бы не менее приятно biggrin .
 Сб, 10.11.2012, 19:59 | Сообщение # 94        

igor3333

Пользователи

 Активность: 33   

Спасибо ! Уху было и есть еще приятнее )))
 Сб, 10.11.2012, 21:32 | Сообщение # 95        

Gosha1968

Друзья

 Активность: 580   

Да! Красиво и аккуратно! Но вот я думаю дерево не потемнеет за лампами? Может закрыть, например зеркалом? Лампы все таки греются ого.
 Вс, 11.11.2012, 21:07 | Сообщение # 96        

igor3333

Пользователи

 Активность: 33   

Я уже об этом думал ...... скорее всего буду закрывать , спасибо за совет.

Добавлено (11.11.2012, 21:07)
---------------------------------------------
Хотелось бы узнать , так сказать из первых рук , кто нибудь собирал двухтактник на 6Н9С и 6П6С ? Как он по звучанию ?

 Вт, 13.11.2012, 15:11 | Сообщение # 97        

MAESTRO

^

 Активность: 5564   

kostyl, электронный дроссель, в отличии от обычного индуктивного (который запасает энергию), не только не поднимет, а провалит вольт на 20 напряжение. Основа красивая, латунь?
igor3333, усилитель красавец! Ещё бы лаком темноватым его покрыть...
Gamzan, следующая "жертва" стерео двухтакт на 6п3с, который будет в цилиндрическом никелированном мусорном ведре biggrin :D biggrin На высоких полированных ножках и с красной подсветкой снизу.
 Ср, 14.11.2012, 08:36 | Сообщение # 98        

kostyl

Пользователи

 Активность: 171   

MAESTRO, извиняюсь неправильно написал в посте 91 буду собирать электронный трансформатор
 Ср, 14.11.2012, 13:04 | Сообщение # 99        

igor3333

Пользователи

 Активность: 33   

Quote (kostyl)
igor3333, усилитель красавец! Ещё бы лаком темноватым его покрыть...

Спасибо за столь высокую оценку !!! smile
 Пт, 16.11.2012, 07:42 | Сообщение # 100        

kostyl

Пользователи

 Активность: 171   

здравствуите, купил эл.трансформаторы подскажите если возьму трансформатор с одного его подключю в обратку но на нём вторичка намотана 7 витков ,или лучше её убрать и намотать 14 витков и замерить потом домотать вторичку
Поиск:

Внимание! Форум переехал на Tehnodium.ru




© Форум по электронике Мобильная версия