ФОРУМ ПО ЭЛЕКТРОНИКЕ



Архив - только для чтения
Делаем УНЧ на лампах
 Чт, 07.03.2013, 15:34 | Сообщение # 401        

sileron

Пользователи

 Активность: 265   

так же сделаю, симпатичнее.
Проверти, вроде правильно цоколевку сделал.
Прикрепления: 9260090.jpg (64.6 Kb)
 Чт, 07.03.2013, 15:42 | Сообщение # 402        

sileron

Пользователи

 Активность: 265   

Gamzan банки 220мкф 400в это у тебя С6, С8 (по схеме)
Прикрепления: 7210722.jpg (139.3 Kb)
 Чт, 07.03.2013, 18:44 | Сообщение # 403        

sileron

Пользователи

 Активность: 265   

правильна я первичку подключил? и я так понял вторичку можно либо на 4 либо на 8 либо 16
сразу на несколько сопротивлений сделать не получиться?
Прикрепления: 2054549.jpg (53.8 Kb)
 Чт, 07.03.2013, 20:12 | Сообщение # 404        

Gamzan

Друзья

 Активность: 1327   

Цитата (sileron)
банки 220мкф 400в это у тебя С6, С8

Да

Добавлено (07.03.2013, 20:12)
---------------------------------------------

Цитата (sileron)
сразу на несколько сопротивлений сделать не получиться?

На 4 и 8 Ом получится, для 16 Ом нужна перекоммутация обмоток
 Сб, 09.03.2013, 20:43 | Сообщение # 405        

sileron

Пользователи

 Активность: 265   

Gamzan я закончил свой корпус, торопился, есть косяки. вот вообщем:
Прикрепления: 9431065.jpg (46.4 Kb)
 Сб, 09.03.2013, 20:43 | Сообщение # 406        

sileron

Пользователи

 Активность: 265   

вот еще одна.
Прикрепления: 3337313.jpg (53.8 Kb)
 Сб, 09.03.2013, 20:48 | Сообщение # 407        

sileron

Пользователи

 Активность: 265   

кстати трансформатор то я правильно подключил (выходной)?
Прикрепления: 3907532.jpg (53.8 Kb)
 Сб, 09.03.2013, 22:38 | Сообщение # 408        

Gamzan

Друзья

 Активность: 1327   

sileron, все косяки ты замаскировал качеством фоток biggrin . А чьи это лапы там засветились? Это сынуля у тебя проявляет интерес к ламповой технике? biggrin
Тумблера - переключение режимов триодный-ультралинейный?
Выходники по логике развел правильно. Для пущей убедительности можно омметром проверить, но, думаю, это лишнее.
 Вс, 10.03.2013, 10:43 | Сообщение # 409        

sileron

Пользователи

 Активность: 265   

да, сынуля замучил smile , когда прикручивал панельки он помогал smile , скорей бы подрос. легче будит.
Тумблера - переключение режимов триодный-ультралинейный? все верно.
единственный минус выходных-это длинные проводки, перемычки не удобно делать у вторички, удобней было бы если бы выводы какие-нето были,а не провода, у первичке удобней провода. жду зарплаты, денег даже на резисторы нету. как соберу скину фотки видио, более качественные, у друга камеру возьму.
кстати вопрос по тумблером, режим триод-ультр., переключать в выключенном или в рабочем режиме тоже можно?
 Вс, 10.03.2013, 14:24 | Сообщение # 410        

sileron

Пользователи

 Активность: 265   

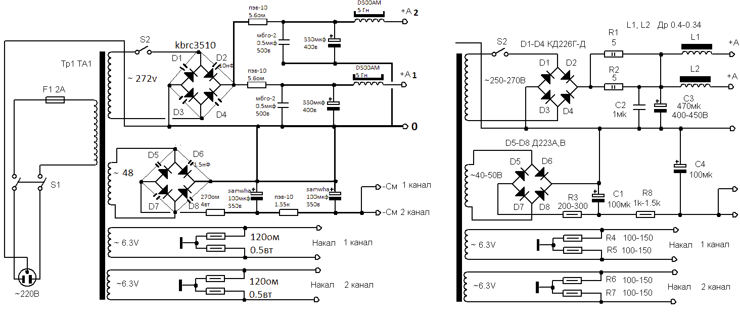
Gamzan переделал питания немного, наковырял из старых запасов, поэтому емкости местами превышают в 10раз.
Прикрепления: 0609542.gif (30.8 Kb)
Поиск:

Внимание! Форум переехал на Tehnodium.ru




© Форум по электронике Мобильная версия