ФОРУМ ПО ЭЛЕКТРОНИКЕ



Архив - только для чтения
Изготовление лампового усилителя
 Пн, 16.04.2012, 20:23 | Сообщение # 81        

francuz

Пользователи

 Активность: 86   

4, 5 это выводы накала я пометил))) на третьей ноге 41 вольт, у драйвера 1,8 вольта. Еще, при работе силовой транс гудит-та256 это нормально?
 Пн, 16.04.2012, 20:26 | Сообщение # 82        

MAESTRO

^

 Активность: 5564   

41В - это 73мА, пойдёт. Гудит от нагрузки. Попробуй в анод включить вместо ТВЗ - простой сетевой транс на 50ватт и выше, с вторичкой 5-10В 1А. Послушай как на нём...
 Пн, 16.04.2012, 20:27 | Сообщение # 83        

francuz

Пользователи

 Активность: 86   

И еще вопросик 340 вольт для 6п36с не много? И солько должно быть напряжение на второй сетке?
 Пн, 16.04.2012, 20:29 | Сообщение # 84        

MAESTRO

^

 Активность: 5564   

Прикрепления: 3886593.gif (95.5 Kb)
 Пн, 16.04.2012, 20:32 | Сообщение # 85        

francuz

Пользователи

 Активность: 86   

Это что получается по паспарту анодка 100 вольт, а у меня 340!!!??? Не рванет ничего. Есть транс тор 220 на 12вольт 10 ампер пойдет такой? А для чего вообще подают напряг на вторую сетку?
 Пн, 16.04.2012, 20:33 | Сообщение # 86        

MAESTRO

^

 Активность: 5564   

Для обеспечения рабочего режима лампы, как на базу транзистора (типа вторую базу). Транс пойдёт. Не много, вот схемы на ней:



Прикрепления: 0355457.gif (13.4 Kb) · 0742198.jpg (88.6 Kb)
 Пн, 16.04.2012, 20:35 | Сообщение # 87        

francuz

Пользователи

 Активность: 86   

А если еще один драйвер поставить на половинке 6н8с на качесво звука это сильно повлияет?
 Пн, 16.04.2012, 20:36 | Сообщение # 88        

MAESTRO

^

 Активность: 5564   

В смысле второй дополнительный входной каскад? Увеличится чувствительность, смысла нет. Разве что по такой схеме:

Прикрепления: 3426538.gif (27.6 Kb)
 Пн, 16.04.2012, 20:42 | Сообщение # 89        

francuz

Пользователи

 Активность: 86   

Ну да еще один входной каскад. Как узнать хватает ли усиления для раскачки 6п36с?

Добавлено (16.04.2012, 20:42)
---------------------------------------------
По этой схеме делал по мощности вообще ни какой разници(((

 Пн, 16.04.2012, 20:43 | Сообщение # 90        

MAESTRO

^

 Активность: 5564   

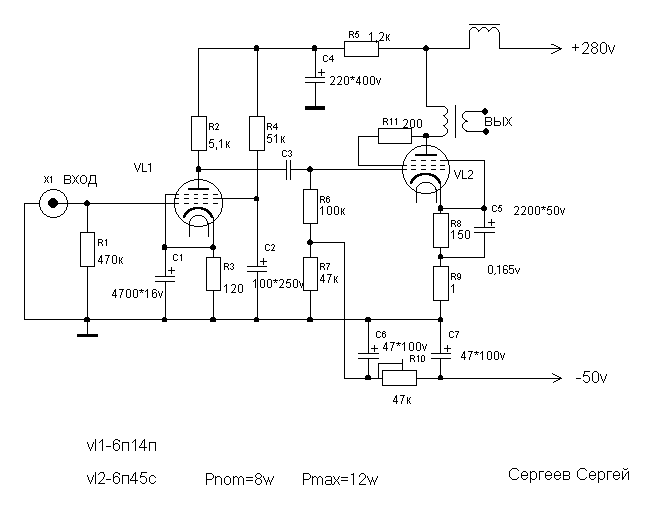
Делай по предложенной схеме - хватит. Или ставь на вход 6п14п, как вот тут:

Прикрепления: 8295586.gif (6.7 Kb)
Поиск:

Внимание! Форум переехал на Tehnodium.ru




© Форум по электронике Мобильная версия