ФОРУМ ПО ЭЛЕКТРОНИКЕ



Архив - только для чтения
Изготовление лампового усилителя
 Сб, 14.04.2012, 14:31 | Сообщение # 71        

sendersider

Пользователи

 Активность: 12   

Здравствуйте . Хочу переделать пред-усилитель и в тоже время усилитель для наушниуов в усилитель ,функция усилитель для наушниуов остаётся .
так щас



так предпологается сделать



Можно ли изминив сопротивление всего 2-ух резистров стандартных схем до 8 кОм и 600 Ом запитав всё одним трансом добавить 6п14п в схему ?

Для питания (анодное , накал ) используется ЭТ .
Прикрепления: 8086010.jpg (82.7 Kb) · 0963909.jpg (52.4 Kb)


поправил sendersider - Сб, 14.04.2012, 15:30
 Сб, 14.04.2012, 18:26 | Сообщение # 72        

феска

Друзья

 Активность: 3627   

sendersider, не раскачает она 6п14 надо пред ставить на 6н3 и тп.
хотя схемы есть вроде на них но верется моловероятно если только повысить напряжение до предельного 200 и подавать высокий уровень сигнала


поправил феска - Сб, 14.04.2012, 18:34
 Сб, 14.04.2012, 21:08 | Сообщение # 73        

francuz

Пользователи

 Активность: 86   

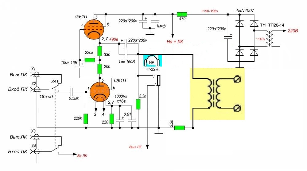
Парни будет ли работать такая схема
Прикрепления: 2108956.jpg (40.3 Kb)
 Сб, 14.04.2012, 22:41 | Сообщение # 74        

MAESTRO

^

 Активность: 5564   

Будет. Вопрос только - как хорошо она будет работать... Нет конденсаторов в катодах.
 Сб, 14.04.2012, 23:31 | Сообщение # 75        

Veent

Пользователи

 Активность: 5   

Собрал усилитель на 6н23п и 6п14п звук идеальный с транзисторным не сравнить, только одна проблема если можно ее так назвать: Когда на накал подаешь 6.3 В звук очень тихий тоже самое и при 5 В постоянного но при 3.3 В постоянного напряжения громкость значительно выше с тем же качеством звука. В чем может быть проблема?

поправил Veent - Сб, 14.04.2012, 23:37
 Сб, 14.04.2012, 23:45 | Сообщение # 76        

MAESTRO

^

 Активность: 5564   

Накал входной лампы? Может быть. Но выходной каскад при 3-х вольтах работать не будет. Очевидно лампа не в режиме, поэтому и не раскрывает потенциал. Надо сравнить ток катода при нормальном и пониженном напряжении накала.
 Пн, 16.04.2012, 20:04 | Сообщение # 77        

francuz

Пользователи

 Активность: 86   

Собрал схемку драйвер 6н8с в параллель, на выход 6п36с в роли транса твз((( напржение 340вольт. Играет тише чем с 6п13с! Это из-за слабого выходного транса?
 Пн, 16.04.2012, 20:11 | Сообщение # 78        

MAESTRO

^

 Активность: 5564   

Может просто плохо настроено. По идее оно должно почти одинаково звучать. Схема какая?
 Пн, 16.04.2012, 20:17 | Сообщение # 79        

francuz

Пользователи

 Активность: 86   

Схема вот

Добавлено (16.04.2012, 20:17)
---------------------------------------------
Нужно ли на панели соелинять выводы лампы 6п36с 1и2, 6и7?

Прикрепления: 1681264.jpg (40.5 Kb)
 Пн, 16.04.2012, 20:19 | Сообщение # 80        

MAESTRO

^

 Активность: 5564   

Схема классика. А что это в катоде 6п36с написано 4,5 - это вольты что-ли? Тогда через неё ток 1мА (при резисторе 560 Ом)! Выводы и так внутри лампы замкнуты.
Поиск:

Внимание! Форум переехал на Tehnodium.ru




© Форум по электронике Мобильная версия