ФОРУМ ПО ЭЛЕКТРОНИКЕ



Архив - только для чтения
Изготовление лампового усилителя
 Ср, 18.04.2012, 14:13 | Сообщение # 101        

Gosha1968

Друзья

 Активность: 580   

kabachok1994, извини за поздний ответ. Я делал вот так http://www.radiolamp.ru/drossel.php
 Ср, 18.04.2012, 21:22 | Сообщение # 102        

francuz

Пользователи

 Активность: 86   

MAESTRO, Транс № 30 для SE на 6П36С (Ri = 650 ом)

3 ком / 8 и 4 ома. Железо ШЛ32 х 40 – 56 от ОСМ-0,16.
Первичка – 440+880+440 витков ПЭТВ-2 диаметром 0,41 мм.
Вторичка – 93 витка (отвод от 66-го) проводом ПЭВ-2 диаметром 0,47 мм.
две секции по 4 параллельных слоя. Всего 8 параллельных слоёв.
Активное сопротивление первички – 51 ом, вторички – 0,23 ома; приведённое вторички – 82 ома.
объясни как мотать этот транс?
 Чт, 19.04.2012, 08:25 | Сообщение # 103        

Gosha1968

Друзья

 Активность: 580   

francuz, мотаешь сначала 440-первички. Потом вторичка- 93витка , слой от начала до конца каркаса. И таких слоев четыре ( начала с началами соединяеш и концы с концами biggrin и естественно отводы от 66 витки тоже соединяеш между собой) потом мотаеш еще 880 -первички ( как бы продолжение тех 440- соединяеш конец 440 с началом 880) потом опять 93 витка вторичке ( так же как и ранее) и на конец - мотаеш последние 440 ввитков первички и подключаеш их началом к концу тех 880. Да еще -вторички соединяеш обе секции пароллельно( начало с началом конец с концом и выводы от 66)
 Чт, 19.04.2012, 08:44 | Сообщение # 104        

Gosha1968

Друзья

 Активность: 580   

Вот что пока получается smile
Прикрепления: 3122923.jpg (191.9 Kb) · 3326482.jpg (98.2 Kb) · 2532846.jpg (210.6 Kb) · 9966760.jpg (112.8 Kb) · 1378259.jpg (107.1 Kb)
 Сб, 21.04.2012, 05:50 | Сообщение # 105        

kostyl

Пользователи

 Активность: 171   

MAESTRO, доброго дня подскажите вместо твз1-9 подоидут тан от 14 до 26
 Сб, 21.04.2012, 13:15 | Сообщение # 106        

Gosha1968

Друзья

 Активность: 580   

kostyl, в ТВЗ есть немагнитный зазор, а в ТАНах нет, они только для двутактников подойдут
---------------------------------------------
http://amplif.ru/publ/skhema_prostogo_lampovogo_usilitelja/1-1-0-68 вот можно так попробовать без зазора smile
---------------------------------------------
рис. 2
 Пн, 23.04.2012, 20:51 | Сообщение # 107        

Ma$ter

Пользователи

 Активность: 51   

Привет, Маэстро. Подскажи. Схема эта: http://elwo.ru/publ/lampovyj_usilitel_moshhnosti/1-1-0-371 В общем подключил Усь к другому компу, лезет все сигналы мамки шина и т д в Усь и он успешно всё усиливает. Как избавиться? Очень мешают наводки с Мат. платы.
 Вт, 24.04.2012, 08:29 | Сообщение # 108        

step31

Пользователи

 Активность: 1   

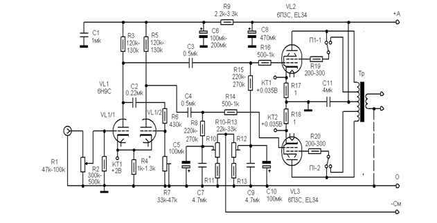
Добрый день,я новичек на форуме.собираю лунч по схеме Монакова.



Есть несколько вопросов: 1.можно ли применить вых.тратс ТАН
2.есть 5 шт EL34,(правда не подобраны парами),если применю их , номиналы деталей оставить те же и на выходе ТАН73? подскажите пожалуйста.
3.как лучше реализовать соединение зведой? нули предворительного каскада и оконечного соединять в одной точке? Вот так он будет выглядеть





Прикрепления: 2490108.png (59.3 Kb) · 3961269.jpg (124.7 Kb) · 9142404.jpg (122.1 Kb) · 3868710.jpg (74.9 Kb)


поправил step31 - Ср, 25.04.2012, 06:23
 Пн, 30.04.2012, 19:06 | Сообщение # 109        

Gosha1968

Друзья

 Активность: 580   

Ma$ter, мне кажется smile экранировать надо все. Может и входную лампу. step31,1. можно, только подобрать по Коэффициенту трансформации, ну и по моще, сечению обмоток. 2. Да взять отрегулировать каждую лампу по току.(отдельный катодный резистор или цепочки фиксированного).конечно выбрать из 5 две пары поближе.Замерить токи что получаются, только оперативно , чтоб одна из ламп не покраснела wink . 3. Соединить усе земли в одной точке- самое простое теоретически biggrin , а вообще я знаю, что в каменных усях рекомендуют входную землю и выходную соединять через 10-15 ом.
 Пн, 30.04.2012, 19:36 | Сообщение # 110        

MAESTRO

^

 Активность: 5564   

step31, ТАН можно ставить, EL34 вместо 6п3с тоже пойдут без изменений. В одной точке вся масса входных ламп и в другой вся масса выходных. Соединить их толстым проводом.
Поиск:

Внимание! Форум переехал на Tehnodium.ru




© Форум по электронике Мобильная версия