|
О лампах в УНЧ
| |
| | Пт, 27.06.2014, 17:54 | Сообщение # 331
|
grant Пользователи Активность: 304
| Яр, Это точно. Я свои соединял именно под напругой. Смазывал смесью, вставлял в каркас с зазором примерно 1 см и включал первичку в сеть. Подковы мгновенно вставали именно так как надо. Остовалось только стянуть. Напиши, как лучше поступить с ТС-160-3. Может стоит оставить первичку а анодную и накальную намотать заново?
|
|
| | Пт, 27.06.2014, 18:07 | Сообщение # 332
|
Яр Пользователи Активность: 202
| Цитата grant (  ) Я свои соединял именно под напругой
Напиши по подробней, какой именно напругой.
Цитата grant (  ) как лучше поступить с ТС-160-3. У ТС-160-3 напруги 7,0 -9,5-13,0-7,0-9,5-13,0 это всего 59 В, правда ток 6 А. Можно умножить утроить и т.д. Однако как просаживаться будет под нагрузкой скажем в 200 мА в схемах умножения не знаю. Вероятно его лучше в транзисторных схемах применять в таком виде.
Про перемотку првичку всю оставить два по 127 В. Так ток х/х будет меньше, вторичку смотать. Просто там провод толстый под 6 А, не хватит окна. Намотать анодный какой хочешь а потом накальную.
|
|
| | Пт, 27.06.2014, 18:15 | Сообщение # 333
|
Яр Пользователи Активность: 202
| А какой смесью смазывал? При подключении первички в сеть он же дрожать будет. Как же сядет на место?
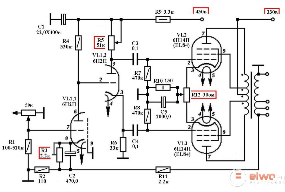
Вот схемка двухтакта - лучше не придумаешь. Перемениками подбирается ток и мин. искажения. Драйверное питание подключай к анодному - не критично. Критично - анодное напряжение - не менее 300 В с учетом падения на катодном резистое должно быть.
|
|
| | Пт, 27.06.2014, 18:35 | Сообщение # 334
|
rv3dun Друзья Активность: 403
| Gamzan, амиго, в чем рисуешь схемы? отлично получается!
|
|
| | Пт, 27.06.2014, 19:49 | Сообщение # 335
|
grant Пользователи Активность: 304
| Яр, Спасибо за схему, в деталях пока не разобрался, например, что с выходными - на какую нагрузку и может быть есть готовые, какой блок питания выбрать, где-то у меня был кенотрон. Не знаю правда что с ним. Но сама схема понравилась. По поводу соединения подков - смазывал эпоксидкой с ферритон, но Gamzan не советует, не знаю, что лучше. А первичную обмотку подключал к сети - щёлкнут подковы громко и гудеть будут ещё громче, но зато они идеально отцентруются и совместятся именно так как надо. Начнёш стягивать и сразу по гулу поймёш как и насколько надо тянуть.
|
|
| | Пт, 27.06.2014, 21:38 | Сообщение # 336
|
Ma$ter Пользователи Активность: 51
| Цитата rv3dun (  ) У знакомого был передатчик на двух ГУ-81, ну киловатт точно, так он включал несущюю, брал лампу дневного света и она светилась, и на огород, копать, все видно в темноте. Вот это по ВЗРОСЛОМУ - я понимаю! Ну блин извращались Джедаи. Мне и 4хГу50 достаточно. Пролажу вроде в пайлабах, хоть и не с первого раза.
поправил Ma$ter - Пт, 27.06.2014, 21:53 |
|
| | Пт, 27.06.2014, 22:12 | Сообщение # 337
|
grant Пользователи Активность: 304
| Яр, Не утерпел, разобрал свой ТС-160-3. Подковы были склеяны, уж не знаю чем, но их пришлось разбивать, а на торцах и внутри каркасов видно остаток какого-то вещества. Штампом ОТК помечано взаимное расположение подков.
|
|
| | Сб, 28.06.2014, 01:49 | Сообщение # 338
|
Яр Пользователи Активность: 202
| Цитата grant (  ) Яр, Спасибо за схему,
Схемка классика, ничего нового не придумаешь, а эта работает - ВСЕГДА при правильном монтаже без фона. Лампы любые подставлять под соответствующий выходной и катодный резистор. Кенотрон - только для красоты, один его недостаток - падает на нем много напряжения, итак не хватающего анодного питания.
Цитата grant (  ) Начнёш стягивать и сразу по гулу поймёш как и насколько надо тянуть. Если так сделать, после стяжки гул пропадает ?
Я сейчас ТС-160 под выходники мотаю. Смотал все вторички и экран, осталось 414 вит первички проводом 0,69 (по данным инета) их не трогал. На радостях взял первичку с разобранного ТС 180, в нем первичка под ток 0,5 А предусмотрена. Думаю КРУТО, это же воще под любые лампы подойдет. А влезло только 300 вит из необходимых 800 Размотал. В итоге получилось послойно с низу вверх: 1) первичка 414 вит (0,69) 2) вторичка 65 вит (0,69) 3) первичка 836 вит (0,31) с отводом 37 % для УЛ 4) вторичка 65 вит (0,69) + 30 вит (1,2) +5+5+5+5 вит (1,2) Этот объем нормально уместился в окна. Теперь вот голову грею как собрать правильно и сразу, чтоб так сказать не обидно было за безцельно прожитые годы Моя окончательная схемка на первом усе на 6п6с под ТВЗ от Ригонды получилась такая. Играет классно. Таскал друзьям, просят дома у себя погонять. 6 Ват на щите в комнате 25 кв м просто находится не возможно. Но как всегда у нас - маловато будет, вот и еще купил квартет 6п41с.Добавлено (28.06.2014, 01:49) ---------------------------------------------
Цитата grant (  ) Штампом ОТК помечано взаимное расположение подков. При сборке этого не увидишь.
|
|
| | Сб, 28.06.2014, 09:02 | Сообщение # 339
|
rv3dun Друзья Активность: 403
| Цитата Ma$ter (  ) Вот это по ВЗРОСЛОМУ - я понимаю! biggrin Ну блин извращались Джедаи. Мне и 4хГу50 достаточно. Так мы же тогда были не радиолюбителями, а радиохулиганами, 1979 год, эх!! И никакого SSB, только АМ на средних волнах!
Добавлено (28.06.2014, 08:36) --------------------------------------------- Цитата grant (  ) но их пришлось разбивать аккуратно надо, через деревяшечку!Добавлено (28.06.2014, 08:51) ---------------------------------------------
Цитата Ma$ter (  ) Мне и 4хГу50 достаточно Сетки на землю? Ватт 300 наверно?Добавлено (28.06.2014, 09:02) ---------------------------------------------
Цитата Яр (  ) Теперь вот голову грею как собрать правильно и сразу, чтоб так сказать не обидно было за безцельно прожитые годы Ну ты пробуй, собирай, ведь это не Ш железо, разбирается легко, поставь две подковы рядом на толстое стекло, покачай подковки, посмотри и поймешь в каком направлении копать, я так силовик собирал, гудел зараза, стекло показало, что на заводе лоханулись, перевернул подковку и все ок! Удачи.
поправил rv3dun - Сб, 28.06.2014, 08:43 |
|
| | Сб, 28.06.2014, 10:42 | Сообщение # 340
|
grant Пользователи Активность: 304
| Признаю, с кенотроном я погорячился - нет у меня трёх ампер на его накал. А нашёл такой симпатичный блок питания в одной из схем Манакова. Так, что вопрос с блоком остаётся открытым. Предварительно прикинул расчёт транса для схемы которую посоветовал Яр в сообщении 333, вроде мощности ТС-160 хватает, остаётся даже небольшой запас. Люди помогите! Сколько для этой схемы нужно на выходах вторичных обмоток? Я считал анодную на 300 вольт и ток 250 мА и две накальные по 6,3 вольта и 600 мА каждая.
поправил grant - Сб, 28.06.2014, 10:42 |
|
Внимание! Форум переехал на Tehnodium.ru
|
|
|