|
Выбор простой схемы БП
| |
| | Пт, 12.10.2012, 15:57 | Сообщение # 11
|
феска Друзья Активность: 3627
| Вячеславчик_96, утя транзистор, колектор на +, база на - что произойдет,....дальше регулятор вверх что произойдет.....
|
|
| | Пт, 12.10.2012, 21:18 | Сообщение # 12
|
-igRoman- Друзья Активность: 1198
| феска, И ты туда Затуркали парня. Поставь резистор между средним выводом пер. резистора и базой 1кОм
|
|
| | Пт, 12.10.2012, 21:27 | Сообщение # 13
|
Вячеславчик_96 Пользователи Активность: 20
| феска, замыкание?  Добавлено (12.10.2012, 21:27) --------------------------------------------- -igRoman-, попробую!
|
|
| | Пт, 23.11.2012, 22:11 | Сообщение # 14
|
SAXON_96 Пользователи Активность: 59
| Ребят, я собрал БП по аналогичной схеме, что привел товарищ Вячеславчик_96, только на NPN транзисторах. Можно ли поставить параллельно несколько умощняющих транзисторов, скажем, 5 штук КТ805ИМ.
|
|
| | Вт, 28.07.2015, 13:53 | Сообщение # 15
|
Barmaley5229 Пользователи Активность: 92
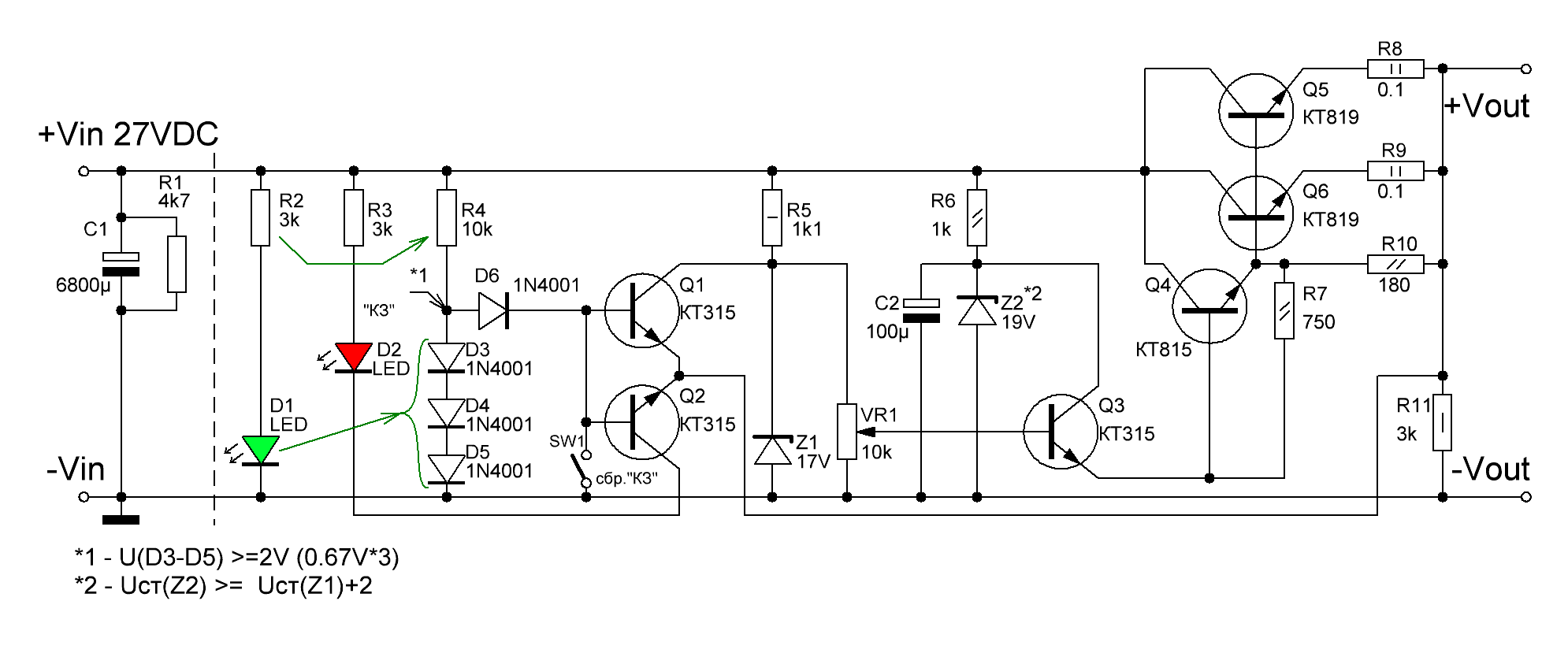
| Значится, имеем схему: Решил собрать на макете, собрал без защиты от КЗ, проверил, работает. Добавил транзистор для защиты от КЗ и тут началось. См. схему ниже: Q1 - КТ315Б почему то очень сильно греется, через него идет ток через эмиттер (в обратном направлении!!!) около 80мА! Выпаял проверил - целый, поменял на другой - то же самое, заменил на КТ503 - ток поуменьшился, но все равно есть. А при выкручивании Uвых. на максимум ток увеличивается опять до примерно 80мА. Блин, запутался в трех соснах! Вроде оба перехода транзистора под обратным смещением! Чего он тогда так себя ведет?!
Добавлено (26.07.2015, 17:14) --------------------------------------------- При замыкании эмиттера Q1 на выход напряжение на его базе возрастает с 1,2В до 1,5В, я так понял из-за возрастания тока через диоды, который идет по пути эмиттер-база Q1-D3-D4-масса. Путь и полярность тока указаны согласно показаниям амперметра!
Добавлено (26.07.2015, 17:18) --------------------------------------------- Собирал эту схему уже два раза на разных деталях - оба раза все то же самое. Первый раз спаял сразу полностью подключив Q1, в итоге он сгорел нафиг, аж задымил. Дальше я его эмиттер уже подсоединял к выходу вручную, контролируя пальцами нагрев, Ну и см. выше...
Добавлено (26.07.2015, 17:20) --------------------------------------------- Без защиты от КЗ на выходе схема неполноценная, можно, конечно, другую защиту присобачить, но эта-то какого х... так себя ведет?!
Добавлено (26.07.2015, 18:30) --------------------------------------------- Схема является полным аналогом вот такой схемы БП, только переделанной на транзисторы n-p-n. Я пока принципиальной разницы найти не могу.Добавлено (28.07.2015, 13:53) --------------------------------------------- Чего то все молчат... Может слишком просто? В общем, как я понял, когда к переходу Б-Э Q1 прикладывается обратное напряжение более 9-9,5В, он начинает работать как стабилитрон вследствие электрического пробоя, это я замерял опытным путем, ну и ток соответственно идет по пути Э-Б-D3-D4-земля. Я вспомнил, что в частности 315-е применяют как слаботочный стабилитрон как раз включая в обратной полярности Б-Э-переход, видел раньше в схемах. Т.е., получается, что надо искать транзистор на защиту, у которого напряжение пробоя Б-Э-перехода в обратном направлении будет не менее чем Uвых. Ну или мудрить что-то, или менять схему защиты...
поправил Barmaley5229 - Вс, 26.07.2015, 18:32 |
|
| | Чт, 30.07.2015, 19:29 | Сообщение # 16
|
Barmaley5229 Пользователи Активность: 92
| Намудрил. В итоге получилось следующее: Добавил диод в базу и еще один для компенсации в цепь R4-D3-D4-D5. В итоге при КЗ защита работает как положено. Только бывает при включении при подключенной нагрузке БП может сразу войти в режим защиты. Т.е. сначала надо БП включить без нагрузки, а потом подключить нагрузку (у меня 12В-лампа 5Вт). Далее, после срабатывания защиты, если убрать КЗ, то все равно БП остается в режиме защиты, опять-таки, надо отключить нагрузку и подключить снова, тогда режим работы восстанавливается. Да и еще попробую добавить стабилизацию смещения Q3-815-го. Ну, вроде и все. Спасибо всем, кто откликнулся. :D
поправил Barmaley5229 - Чт, 30.07.2015, 19:31 |
|
| | Пт, 07.08.2015, 09:17 | Сообщение # 17
|
Barmaley5229 Пользователи Активность: 92
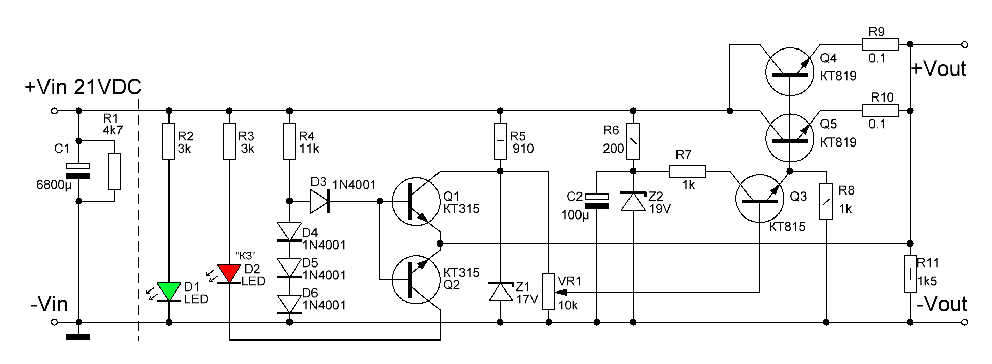
| В общем, вот так лучше: - стабильнее держит выход, при токе от 0 до ~5А напряжение проседает не более чем на 0,6В. Была идея заменить тройку диодов на один зеленый, но потом как-то перехотелось, надо ограничивать базовый ток Q1, а это вызовет падение напряжения на ней (базе Q1). В общем, ну его в баню. И так пойдет. Нижний порог: чуть меньше 1В. Дальше срабатывает защита. Если надо от нуля, тогда защиту придется убрать.
поправил Barmaley5229 - Пт, 07.08.2015, 09:20 |
|
| | Пт, 07.08.2015, 10:16 | Сообщение # 18
|
MAESTRO ^ Активность: 5564
| 0,6 В не так уж и стабильно. а на небольшом токе, до 0,5А, какое отклонение? Но вообще схема получилась действительно простая. Есть фото собранного БП?
|
|
| | Сб, 08.08.2015, 08:26 | Сообщение # 19
|
Barmaley5229 Пользователи Активность: 92
| На небольшом токе, 0,5А не мерял, померяю - напишу, но однозначно немного. Кстати, без цепи стабилизации питания Q3 падение при увеличении нагрузки было еще больше. Ну, оно и понятно... А готовый еще не собрал - я на макете его настраивал. Я себе на работу хочу такой сделать - нашел корпус от старого БП из СМ1600, в нем и соберу. Да, кстати, я думаю, если его грамотно собрать - силовые провода потолще и покороче, то проседание будет еще меньше, плюс выравнивающие резюки на выходе поставить 0,1(Ом), у меня в макете 0,2(Ом) - на них падает при макс. токе около половины просадки, где-то 0,2-0,3(В). Кстати, вот даже если "тупо" посчитать: 5А/2 * 0,2(Ом) = 2,5*0,2 = 0,5В. А потом вспомнил, что при замерах падения напряжения на выравнивающих резюках при токе 4А так и было - чуть меньше полувольта на одном. Так что 0,1(Ом) ставить надо, или даже поменьше, тем более если транзисторы подобрать с как можно более одинаковым коэффициентом усиления, что я лично и сделал - благо выбирать есть из чего.
Добавлено (08.08.2015, 08:26) --------------------------------------------- Сегодня померял. Заменил выравнивающие резисторы на 0,1(Ом). При токе 0,4(А) просадка составляет 0,2(В) на х.х. - 15,3(В), под нагрузкой - 15,1(В). При нагрузке в 5(А) просадка около 1(В) - 14,3(В), мерял уже цифровым тестером, а не стрелочным. На входе, на х.х. 26(В), под нагрузкой в 1.7(А) просаживается до 23(В), под нагрузкой 5(А) - до 21(В), обмотки на трансформаторе больше тока не в состоянии выдать,- вот и проседает. Думаю, для уменьшения просадок надо поднимать входное напряжение, хотя бы вольт до 30 (по ходу пересчитать резисторы в опорных источниках). Тогда будет меньшее влияние на цепи опорных напряжений, но и потери на транзисторах больше.
поправил Barmaley5229 - Сб, 08.08.2015, 09:20 |
|
| | Сб, 08.08.2015, 19:26 | Сообщение # 20
|
-igRoman- Друзья Активность: 1198
| Barmaley5229, капец проделана работа , у нас спека неможливая, ничего просто на ум не идет Пора тебе заводить собственный блог, у тебя идеи полно а они пропадают в недрах форума
|
|
Внимание! Форум переехал на Tehnodium.ru
|
|
|