|
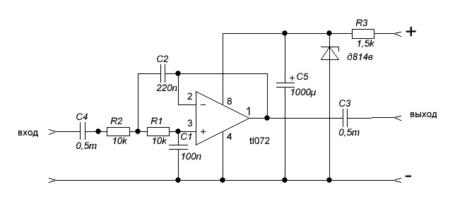
Индикатор входного сигнала на LM358
|
|
| | Пн, 17.02.2014, 21:49 | Сообщение # 1
|
робот Пользователи Активность: 179
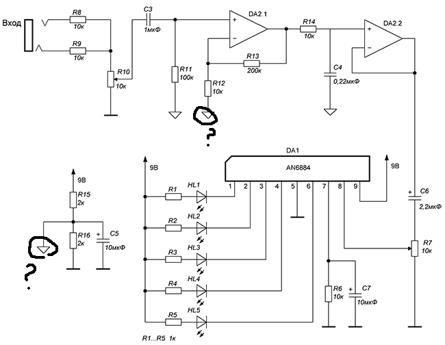
| здраствуйте на днях увидел прикольную схему но так и не понял их обозначения что значит стрелочки и куда их подключать и можно ли использовать микросхему лм358 и куда конкретно подключать + - питания
|
|
| | Пн, 17.02.2014, 23:01 | Сообщение # 2
|
MAESTRO ^ Активность: 5564
| Все эти треугольники - общий провод. Можно эту микросхему вообще не ставить, если сигнал достаточно сильный - сразу на С6 подавай.
|
|
| | Вт, 18.02.2014, 19:22 | Сообщение # 3
|
робот Пользователи Активность: 179
| в том та и дело что сигнал будет слабый но я хочу что бы получилось как на видео, вроде собрал но так не получаеться.
|
|
| | Вт, 18.02.2014, 19:23 | Сообщение # 4
|
робот Пользователи Активность: 179
| думал может ето фильтр нч поставить
|
|
| | Вт, 18.02.2014, 19:25 | Сообщение # 5
|
MAESTRO ^ Активность: 5564
| Так это надо не на вход, а на выход каждого светодиодного канала микросхемы усилители тока ставить, например на транзисторах.
|
|
| | Вт, 18.02.2014, 19:41 | Сообщение # 6
|
робот Пользователи Активность: 179
| хм а нет ли у вас подходящей схеми такого усилителя
|
|
| | Вт, 18.02.2014, 19:48 | Сообщение # 7
|
MAESTRO ^ Активность: 5564
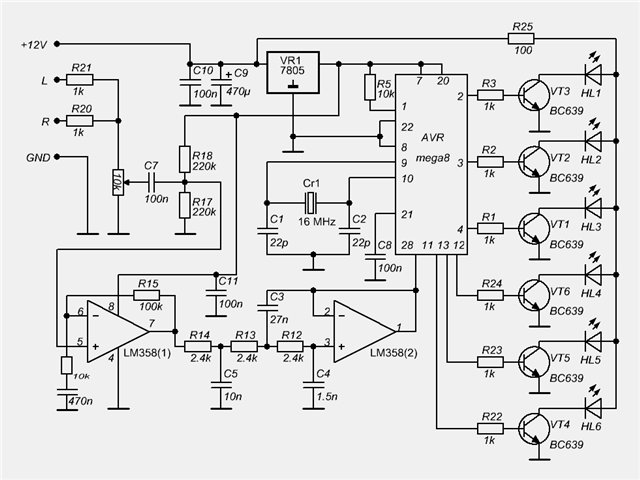
| Обычный транзисторный ключ (каскад) на каждый из выходов микросхемы. Транзисторы например кт814. База через резистор - на микросхему, в общем вот как тут сделано:
|
|
| | Вт, 18.02.2014, 19:59 | Сообщение # 8
|
робот Пользователи Активность: 179
| все понял спасибо большое а можно использовать кт3102 , у меня нет 814
|
|
| | Вт, 18.02.2014, 20:10 | Сообщение # 9
|
MAESTRO ^ Активность: 5564
| На них мощные светодиоды не прицепить - сгорят.
|
|
| | Чт, 20.02.2014, 16:17 | Сообщение # 10
|
робот Пользователи Активность: 179
| мне мощние и не нужни я буду ставить обычние  Добавлено (20.02.2014, 16:17) --------------------------------------------- если я правильно понял то печатка примерно такая
|
|