ФОРУМ ПО ЭЛЕКТРОНИКЕ



  • Страница 1 из 2
  • 1
  • 2
  • »
Архив - только для чтения
Хочу собрать акустику
 Чт, 11.08.2011, 20:26 | Сообщение # 1        

radiotehnik

Пользователи

 Активность: 1   

есть динамик 4а-28 хочу собрать на нем акустическую систему для House музыки.

поправил radiotehnik - Чт, 11.08.2011, 20:32
 Сб, 24.09.2011, 17:12 | Сообщение # 2        

redmoon67

Пользователи

 Активность: 9   

с видика вытащил светодиодную линейку точнее показатель уровня на светодиодах как подключить что то не могу понять там три вывода было подпаяно может кто поможет фото прилагаю....



Прикрепления: 0552073.jpg (41.9 Kb) · 2722923.jpg (40.6 Kb) · 1812009.jpg (42.6 Kb) · 2314896.jpg (37.1 Kb)


поправил redmoon67 - Сб, 24.09.2011, 17:14
 Сб, 24.09.2011, 19:19 | Сообщение # 3        

феска

Друзья

 Активность: 3627   

а че не понятно + и - и сигнальный
микросхему видишь (я просто не разберу что на ней) в правом верхнем углу поле даташит (страницы) забиваешь туда название микросхемы она выдает даташит её скачиваешь смотришь где + где - и смотришь по твоим выводам, как правило крайние питание центральный сигнальный ,но полярность главное не перепутать
 Вс, 25.09.2011, 09:49 | Сообщение # 4        

redmoon67

Пользователи

 Активность: 9   

LB1409 МИКРОСХЕМА.СКАЧАЛ РУКОВОДСТВО К НЕЙ.НО ВЫВОДЫ НИ ОДИН ИЗ ТРЕХ НЕ ИДУТ К МИКРОСХЕМЕ.!И ПРЕДЛОЖЕННЫЕ ВАРИАНТЫ подключений в том руководстве не соответствуют моей плате...что то я совсемм запутался...эта штука снята с видеомагнитофона орион..схемы от него нету...там вывод который через кондер 4.7 мкф согласно тому руковолствуу меня вообще справа расположен и входит на минус этого кондера и еще на два правых кондера их минусы.а далее вправо куда то на микруху но куда не понятно
 Вс, 25.09.2011, 10:55 | Сообщение # 5        

феска

Друзья

 Активность: 3627   

redmoon67, с фоткая плату нормально))
Прикрепления: 9953233.jpg (64.7 Kb)


поправил феска - Вс, 25.09.2011, 10:58
 Вс, 25.09.2011, 11:26 | Сообщение # 6        

redmoon67

Пользователи

 Активность: 9   

вот что удалось еще наснимать









Прикрепления: 3758294.jpg (77.6 Kb) · 2345929.jpg (75.8 Kb) · 7977883.jpg (81.7 Kb) · 4132736.jpg (61.7 Kb) · 1435930.jpg (46.8 Kb)
 Вс, 25.09.2011, 13:16 | Сообщение # 7        

феска

Друзья

 Активность: 3627   

нейжели перед тем как выложить фото вы не видете что там не чего не видно мне нужно ни внешний вид устройства в тумане качества, а распайки дорожек чтоб я видел что куда идет
выше я предложил схему как работает это микра вам нужно сопоставить то что есть с тем что у вас и подключить
 Вс, 25.09.2011, 14:54 | Сообщение # 8        

redmoon67

Пользователи

 Активность: 9   

да я что то долго сопостовлял и ничего не пойму отличия от схемы координальны!!!вот сделал фотки получше)теперь надеюсь дорожки видно.
Прикрепления: Still0002.bmp (900.1 Kb) · Still0003.bmp (900.1 Kb) · Still0004.bmp (900.1 Kb) · Still0005.bmp (900.1 Kb)
 Вс, 25.09.2011, 16:36 | Сообщение # 9        

феска

Друзья

 Активность: 3627   

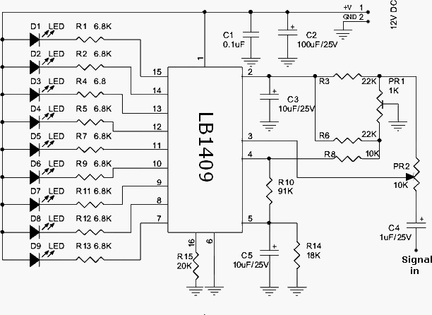
кароче вот те схема не парься 1нога + 6 минус сигнал на 3 ногу (смотри где подстроечныйи кондер) схема отличается не значительно только обвязкой 2ножки

Прикрепления: 4115104.gif (20.6 Kb)
 Вс, 25.09.2011, 17:20 | Сообщение # 10        

redmoon67

Пользователи

 Активность: 9   

тоесть можно питание подпоять к микросхеме на плате?что за обвязкой 2ножки???от скольки вольт лучше запитать данную схему??
  • Страница 1 из 2
  • 1
  • 2
  • »
Поиск:

Внимание! Форум переехал на Tehnodium.ru




© Форум по электронике Мобильная версия