|
Самодельные зарядные устройства
|
|
| | Вс, 05.02.2012, 22:45 | Сообщение # 41
|
MAESTRO ^ Активность: 5564
| Уточните ссылку на схему, а лучше вставьте её в сообщение. Принцип действия - контроль напряжения и соответственно изменение тока заряда. Прыжки тока могут буть из-за возбуждения транзисторных каскадов - зашунтировать одну из баз (экспериментально) на землю конденсатором 0,1мкФ.
|
|
| | Вт, 07.02.2012, 17:51 | Сообщение # 42
|
HEKTO11 Пользователи Активность: 11
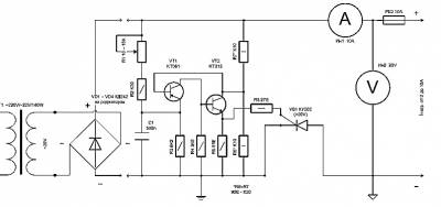
| здравствуйте! хочу попробовать собрать зарядное устройство от ZU77 http://elwo.ru/publ....1-0-246 по упрощённому варианту. вот назрел вопрос: по какому принципу нужно подбирать R6 и R7? что должно быть в точке между ними? и на схеме указано разное напряжение с трансформатора 20V и 22V. на сколько лучше домотать транс?
|
|
| | Вт, 07.02.2012, 20:12 | Сообщение # 43
|
bars59 Пользователи Активность: 313
| Во первых,резисторы таких номиналов будут сильно греться при таком напряжении.На них будет рассеиваться мощность 2 вата.Ставьте вместо 2х100,2х1ком.R4 исключить из схемы.Резисторами R6,R7,подбирается предел регулирования зарядного тока.Если есть возможность тиристор возьмите с как можно большим сопротивлением УЭ-К.(200-400 ом) Схема боится КЗ в нагрузке.Тиристор вылетает мигом.Будьте осторожны.
|
|
| | Ср, 08.02.2012, 07:41 | Сообщение # 44
|
sip89 Пользователи Активность: 3
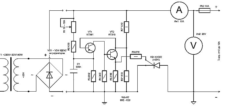
| Речь идет об этой схеме:
|
|
| | Ср, 08.02.2012, 09:56 | Сообщение # 45
|
MAESTRO ^ Активность: 5564
| sip89, теперь понятно о чём разговор. Тут на транзисторах собран генератор импульсов, амплитуда которых меняется в зависимости от положения регулятора. Эти импульсы открывают тиристор - он пропускает ток на АКБ. Проверить схему можно высокоомным наушником: Отпаять управляющий электрод тиристора и вместо него слушать, как меняется звук. Если имеется плавная регулировка - всё ОК.
|
|
| | Сб, 11.02.2012, 17:44 | Сообщение # 46
|
Дмитрий@ Пользователи Активность: 1
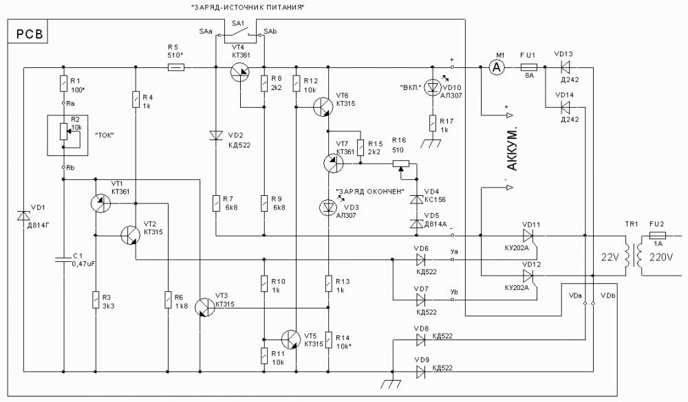
| Эту схему кто ни будь собрал?
http://www.radio-konst.narod.ru/moi_kon....ar.html
Как она рабочая?
Что не совсем понял - в режиме просто зарядка она просто заряжает постоянным током или она делает паузы? В этом режиме выключится автоматически при окончании зарядки?
Не понятно - отчего питается куллер?
Может лучше эту схему собрать? http://www.radio-konst.narod.ru/moi_kon....akk.mht
поправил Дмитрий@ - Сб, 11.02.2012, 18:30 |
|
| | Чт, 16.02.2012, 19:17 | Сообщение # 47
|
Barmaks01 Пользователи Активность: 1
| Здраствуйте, скажите, как осуществляется регулировка тока и регулировка напряжения в данной схеме?
Как можно веределать A и V? предназначенные на другие диапазоны измерений под нашу схему?
|
|
| | Чт, 16.02.2012, 19:45 | Сообщение # 48
|
феска Друзья Активность: 3627
| Дмитрий@, у микросхемы есть стабилизированный выход 5 вольтовый, по поводу зарядок они концептуально разные первая импульсное экономие места и провода, 2 в файле трансформаторное нужно найти транс тс180 от лампача советского Barmaks01, с a v не понялможно вообше их не ставить риски на переменике поставить(использовать шкалу) ток регулируется перемеником изменяя скважистость, напряжение изменяется только количеством витков во вторички остолькое йже описывали мно раз
|
|
| | Пт, 24.02.2012, 11:58 | Сообщение # 49
|
elik138 Пользователи Активность: 1
| привет всем! привлекла схемка от ZU77 http://elwo.ru/publ....1-0-246 собрал... ток не регулируется,напряжение на нагрузку (взял АКБ от бесперебойника на 7.2А)подаётся около 16 вольт. вроде бы всё правильно собрал... может кто подскажет что может быть. жаль напряжения на схеме не указаны может кто подскажет. заранее спасибо!  Добавлено (18.02.2012, 14:20) --------------------------------------------- собирал по обновлённой схеме http://elwo.ru/_fr/0/2663334.jpg Добавлено (24.02.2012, 11:58) --------------------------------------------- видимо у многих проблема со схемой.... 
|
|
| | Ср, 29.02.2012, 13:24 | Сообщение # 50
|
Den87 Пользователи Активность: 1
| Добрый день!обращаюсь со своим вопросом к пользователю vovagvi.ты сообщении 230 написал что собрал схему зарядного устройства для аккумулятора,но немного её изменил и она у тебя работает.а я наднях собрал этуже схему как она была предоставлена(8649-1) но у меня она не работает! проблема вот в чём: резистором R2 не регулируется ток когда его крутишь уменьнаешь сопротивление до min почему-то гаснет светодиод VD3,другой переменный резистор R16 при увеличении или уменьшении сопротивления вообще никаких изменений(пришлось поставить этот переменный резистор на670 Ом не нашёл на 510 Ом)от выключателя SA1 тоже никаких изменении(какую роль он ограет?).трансформатор нащел готовый на 12,24В,200Вт если подключаю 24В в схему напряжение без нагрузки 18,5В, когда подключаю аккумулятор перегорает предохранитель FU1 8А!!!(не один сгорел,ставил больше всё равно горит)если подаю в схему 12В,подключаю аккумулятор предохранитель держит амперметр показывает 2,4А напряжение 13,8В со временем амперы падают напряжение увеличивается но при этом как я писал в начале никакие регулировки в схеме не работают!!!Подскажите в чём может быть причина??тиристоры поставил КУ202В.транзисторы все с наминалом"Г"
|
|