ФОРУМ ПО ЭЛЕКТРОНИКЕ



  • Страница 3 из 5
  • «
  • 1
  • 2
  • 3
  • 4
  • 5
  • »
Архив - только для чтения
Усилитель для колонок Амфитон
 Чт, 10.01.2013, 16:25 | Сообщение # 21        

Anco

Пользователи

 Активность: 50   

Цитата (TIS)
Только не забывайте что для питания TDA7294 нужна обмотка со средней точкой


Что такое обмотка со средней точкой?

Читал статьи про создание печатных плат в домашних условиях лазерно-утюжным способ. Появился только один вопрос, насколько опасно травление хлорированным железом? Если руки засунешь в него или прольешь куда?

Добавлено (10.01.2013, 16:25)
---------------------------------------------
Фольгированный текстолит как я понимаю продается в магазинах где и радиодетали?

 Чт, 10.01.2013, 18:46 | Сообщение # 22        

TIS

Друзья

 Активность: 562   

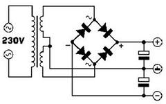
Схема простого блока питания со средней точкой
Прикрепления: 1724912.jpg (6.4 Kb)
 Чт, 10.01.2013, 18:49 | Сообщение # 23        

TIS

Друзья

 Активность: 562   

Хлорное железо опасно только для одежды-фиг потом отстираешь,но принимать из него ванны и пить на завтрак все равно не советую biggrin Текстолит продается в магазинах радиотоваров (там-же где и радиодетали).
 Чт, 10.01.2013, 20:47 | Сообщение # 24        

lykas

Пользователи

 Активность: 1575   

Цитата (Anco)
Читал статьи про создание печатных плат в домашних условиях лазерно-утюжным способ.
я раньше помню делал раствор медного купороса с солью и протравливал пусть не очень быстро но все же ничего сложного .дорожки наносил простым лаком для ногтей. biggrin
 Пт, 11.01.2013, 09:33 | Сообщение # 25        

Anco

Пользователи

 Активность: 50   

Цитата (TIS)
Схема простого блока питания со средней точкой


Как понимаю из схемы, средняя точка это провод который выходит из середины вторичной обмотки и идет на землю? И куда потом это провод припаивать?

Еще вопрос, читал про TDA 7294 что при 4 Ом нужно подавать 28В,
при 6 Ом подавать 32 В, при 8 Ом нужно 36В. Это сопротивление колонок? И Чем больше сопротивление тем больше надо напряжение? А что будет если при 4 Ом в колонке (как у меня) я дам 36 В? И кстати зачем нужно разное сопротивление в колонках, от этого меняется качество звука?


поправил Anco - Пт, 11.01.2013, 09:35
 Пт, 11.01.2013, 11:41 | Сообщение # 26        

TIS

Друзья

 Активность: 562   

Совершенно верно,средняя точка это отвод от середины вторичной обмотки трансформатора который идет на массу.На каждом плече средней точки (для питания тда7294) должно быть порядка 30 вольт (после конденсатора) для 4-х омной нагрузки.Хотя я подавал 37 вольт вешая на выход 4-омный динамик,никаких катастроф не случилось.От разного сопротивления колонок меняется в основном громкость.Некоторые усилители,к примеру,могут работать только на 8-омную и 16-омную нагрузку.Данная микросхема в этом плане универсальна т.к. может работать и на 4 ома и на 8 и на 16.Покажите схему по которой собираете усилитель и я поясню как подключить питание.

поправил TIS - Пт, 11.01.2013, 11:54
 Пт, 11.01.2013, 18:11 | Сообщение # 27        

Evgeniy811

Друзья

 Активность: 1199   

Цитата (Anco)
продается трансформатор сразу на 2 напряжения, 12 и 36В?

проще будет найти транс с выходом 2*24 (после выпрямления как раз напруга возрастет в 1,4 раза.
а 12V из 24 сделать уже не проблема
 Вс, 13.01.2013, 16:28 | Сообщение # 28        

Anco

Пользователи

 Активность: 50   

Цитата (TIS)
Покажите схему по которой собираете усилитель и я поясню как подключить питание.


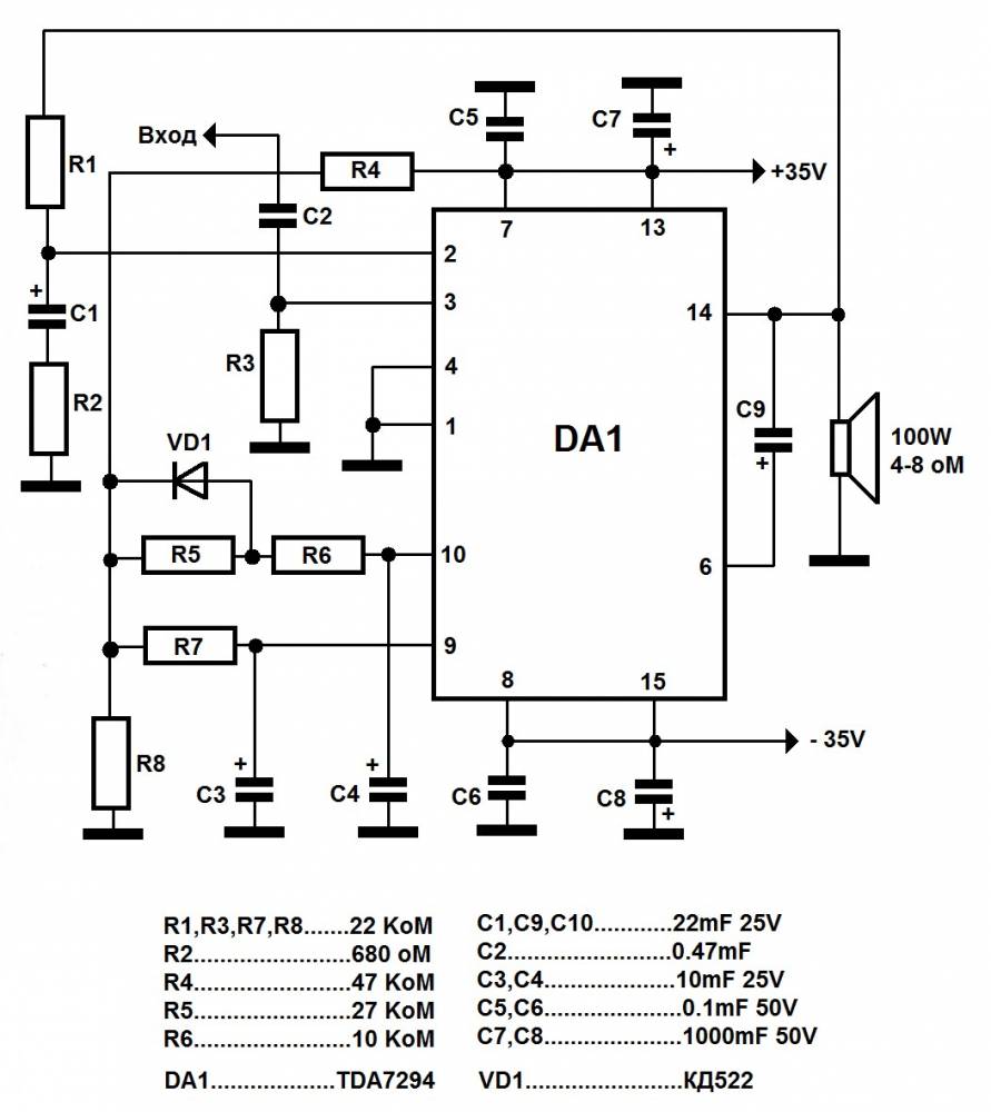
да хотя бы вот по этой схеме или по этой

, а предварительный вот по этой


Добавлено (13.01.2013, 08:26)
---------------------------------------------
Цитата (Evgeniy811)
а 12V из 24 сделать уже не проблема


Можно схему как из 24 сделать 12В?

Добавлено (13.01.2013, 08:27)
---------------------------------------------
как понимаю что связанное с сопротивлениями?

Добавлено (13.01.2013, 08:30)
---------------------------------------------
Кстати у меня внутри колонок стоит еще электронная плата с огромными кондерами, она как понимаю распределяет входной сигнал между ВЧ, СЧ и НЧ???

Добавлено (13.01.2013, 16:25)
---------------------------------------------
Я как понимаю на схемах, где линия заканчивается черточкой, это и есть земля, общий провод, минус, масса. А вход это плюс?

Добавлено (13.01.2013, 16:28)
---------------------------------------------
И скажите пожалуйста тембрблок и предусилитель это одно и тоже?

Прикрепления: 2221536.gif (16.2 Kb) · 2470659.jpg (73.8 Kb)


поправил Anco - Вс, 13.01.2013, 08:28
 Вс, 13.01.2013, 16:54 | Сообщение # 29        

Ксюня

Друзья

 Активность: 453   

Anco, Ну и вопросов накидал smile .Начну по порядку.1-Поставь стабилизатор на 12 вольт,чтото типа 7812 или нашу кренку.2-В нутри колонок действительно стоят фильтра для разделения звука по полосам.3-Про минус и землю правильно а плюс ето не вход. Плюс на схеме обозначается знаком+ 4 -Темброблок и предусилитель ето не совсем одно и тоже.Просто очень часто они обьеденены в одну схему.Предусилитель ето усилитель напряжения до заданого уровня.Например с 250мв до 1 вольта а темброблок ето регулятор тембровой окраски звука,который в может быть как активный так и пасивный.Активный имеет коефициент передачи 1(напряжение на выходе точно такое как и на входе) а пасивный ослабляет напряжение на выходе.Как правило после пасивного регулятора тембра ставиться усилитель на активном елементе для усиления напряжения до необходимого уровня
 Вс, 13.01.2013, 21:12 | Сообщение # 30        

TIS

Друзья

 Активность: 562   

В данном случае на счет пред.усилителя не заморачивайтесь,напруги сигнала с компа или дивиди хватит и без него.Теперь о подключении питания:тут все просто-средняя точка подключается к массе которая обозначена на схеме в виде перевернутой буквы "Т",ну а дальше плюс к плюсу,минус к минусу.На схеме блока питания и усилителя прекрасно видно где находится плюс и минус (обозначено).Только не забудьте массу ("Т") соединить общим проводом.Вход на схеме обозначен стрелкой,масса сигнала подается на массу усилителя (среднюю точку).
  • Страница 3 из 5
  • «
  • 1
  • 2
  • 3
  • 4
  • 5
  • »
Поиск:

Внимание! Форум переехал на Tehnodium.ru




© Форум по электронике Мобильная версия