ФОРУМ ПО ЭЛЕКТРОНИКЕ



  • Страница 1 из 2
  • 1
  • 2
  • »
Архив - только для чтения
Плавный пуск для электродвигателя на симисторе
 Пт, 08.06.2012, 13:37 | Сообщение # 1        

serh7000

Пользователи

 Активность: 198   

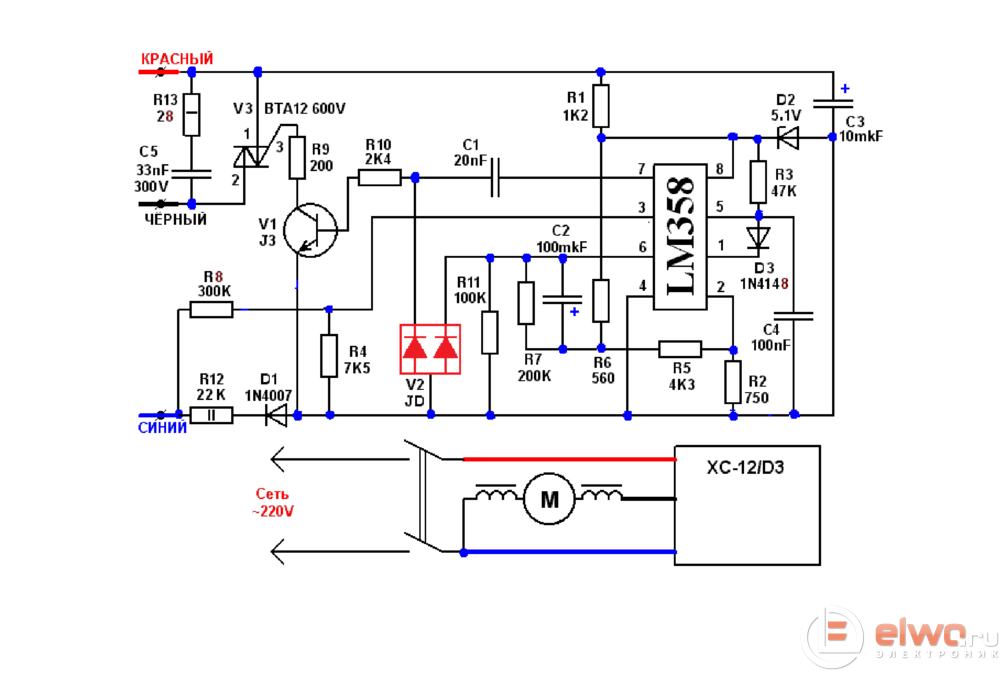
ПЛАВНЫЙ ПУСК ЭЛЕКТРОДВИГАТЕЛЯ

Схем для построения плавного пуска для электродвигателей, к примеру болгарки в интернете много, но я решил, что все же хорошего много не бывает.
Плата построена в основном на планарных компонентах, но их можно заменить на обычные компоненты просверлив необходимые отверстия
в плате. На все компоненты имеются аналоги.
Список компонентов для платы:
R1-1.2кОм (smd)
R2-750ом (smd)
R3-47ком (smd)
R4-7.5кОм (smd)
R5-4.3кОм (smd0
R6-560Ом (smd)
R7-200кОм (smd)
R8-300кОм (smd)
R9-200Ом (smd)
R10-2.4кОм (smd)
R11-100кОм (smd)
R12-22кОм (2вт)
R13-28Ом (1вт)
C2-100мкф-16в(электролит)
C3-10мкф-25в(электроилт)
C4-100нф/100в
C5-33нф/300в
C1-20нф (smd)
V1-J3 или J3Y (smd ) или в корпусе TO-92 S8050, S9013
V2-JD он же BAW56T (smd) можно заменить двумя диодами 1N4148 схема включения показана синим цветом на печатной плате
V3- Симистор в корпусе TO-220 подбирается под необходимую нагрузку, мною было опробовано более пяти разных симисторов
IC-LM358 (smd)
D1-IN4007
D2-стабилитрон 5.1v например(BZX55C5V1)
D3-1N4148

Готовую плату я поместил в корпус от сгоревшего плавного пуска



Прикрепления: 3130088.jpg (54.6 Kb) · 3052291.jpg (45.0 Kb) · 0546320.jpg (61.7 Kb) · 7057546.jpg (53.8 Kb) · 6403549.lay (134.5 Kb)


поправил serh7000 - Пт, 08.06.2012, 13:40
 Пн, 24.09.2012, 22:08 | Сообщение # 2        

MAESTRO

^

 Активность: 5564   

А где сама схема устройства?
 Пн, 24.09.2012, 22:50 | Сообщение # 3        

ZmEy76

Друзья

 Активность: 730   

serh7000 Эта схема?

Добавлено (24.09.2012, 22:50)
---------------------------------------------
К стати, на новой модели циркулярки "Интерскол" там стоит плавный пуск. Коробочка в половину спичечного коробка и всего два вывода, работает как проходная, в разрыве одного питающего провода. Пытался вскрыть, но зараза залитая эпоксидкой. Пока инструмент на гарантии не стал бомбить biggrin Но руки скоро дойдут cool ,не нравится что слишком долго запускается.

Прикрепления: 7670456.jpg (96.6 Kb)
 Вт, 25.09.2012, 03:12 | Сообщение # 4        

Serega-t34

Друзья

 Активность: 379   

MAESTRO, ZmEy76, Схемы нет. Да и зачем она? там есть печатная плата, и обозначения всех элементов, пуск копия с болгарки. И кстати ZmEy76, эта эпоксидка легко убирается феном паяльным, нагреваете смолу и колупаете, я кстати именно так освободил плавный пуск с которого и делал копию.
 Вт, 25.09.2012, 12:27 | Сообщение # 5        

-igRoman-

Друзья

 Активность: 1198   

Serega-t34, это схема и есть
ZmEy76, стандартная схема, (модуль XS-12) пичкается во весь инструмент, где нужен плавный пуск.
Если нужно менять обороты, последовательно с резистором 47ком и диодом (7 нога лмки), ставишь переменник на 470ком, и от 30-100%, и + плавный пуск, очень удобно.
Чуть не забыл, транзистор который управляет симмистором, параллельно емкости 39000пф, подпаиваешь резистор 1Мом
 Вт, 25.09.2012, 13:05 | Сообщение # 6        

Serega-t34

Друзья

 Активность: 379   

-igRoman-, я и есть serh7000, схемы нет, есть печатная плата а на ней обозначены все элементы, а на самом верху номиналы и нумерация деталей
 Вт, 25.09.2012, 14:04 | Сообщение # 7        

Serega-t34

Друзья

 Активность: 379   

Кстати, стал в основном юзать пуск на контроллерах на одной кнопке, с нее же включил и выключил и обороты регулируешь, сейчас везде ставлю плавный, и гореть двигателей меньше стало.
 Пт, 18.10.2013, 02:13 | Сообщение # 8        

samii_rigii

Пользователи

 Активность: 1   

Доброго времени суток. Собрал я девайс по схеме, но при подаче напряжения двигатель не реагирует. Питание на операционнике есть. Пайка без соплей, где копать?
 Пн, 04.12.2017, 22:24 | Сообщение # 9        

eu3ld

Пользователи

 Активность: 1   

Друзья

Активность: 1246 Offline

Serega-t34, это схема и есть
ZmEy76, стандартная схема, (модуль XS-12) пичкается во весь инструмент, где нужен плавный пуск.
Если нужно менять обороты, последовательно с резистором 47ком и диодом (7 нога лмки), ставишь переменник на 470ком, и от 30-100%, и + плавный пуск, очень удобно.
Чуть не забыл, транзистор который управляет симмистором, параллельно емкости 39000пф, подпаиваешь резистор 1Мом Привет! колеги. я хотел бы этот абзац по подробне где там кондер 39000нф я не вижу.там есть 33 и20 вроде. спасибо.может кто пояснит.
 Сб, 17.02.2018, 20:32 | Сообщение # 10        

ТИПТОНИК

Пользователи

 Активность: 2   

Вот сделал схему согласно печатной плате. Может кому пригодится.
Прикрепления: 6094790.png (108.2 Kb)
  • Страница 1 из 2
  • 1
  • 2
  • »
Поиск:

Внимание! Форум переехал на Tehnodium.ru




© Форум по электронике Мобильная версия