ФОРУМ ПО ЭЛЕКТРОНИКЕ



Архив - только для чтения
Изготовление лампового усилителя
 Чт, 20.09.2012, 12:47 | Сообщение # 371        

Gosha1968

Друзья

 Активность: 580   

TIS, только добавить немагнитную прокладку. Где то 0.1мм. Это важно для всех однотактников.
 Чт, 20.09.2012, 12:53 | Сообщение # 372        

MAESTRO

^

 Активность: 5564   

Да, точно, забыл про это сказать smile
 Чт, 20.09.2012, 12:57 | Сообщение # 373        

TIS

Друзья

 Активность: 562   

Еще вопрос:у ребят в мастерской приобрел транс твк 110.Сечение провода вторичной обмотки копие как у твз 1-9 но как я понял число витков там больше.Если смотать вторичку до числа витков как у твз 1-9 он таки станет его близнецом по кпд?
 Чт, 20.09.2012, 13:02 | Сообщение # 374        

Gosha1968

Друзья

 Активность: 580   

А в первичке там сколько? Я думаю не 2150 как у твз1-9. Главное коэффициент трансформации.
 Чт, 20.09.2012, 13:08 | Сообщение # 375        

TIS

Друзья

 Активность: 562   

2400 сечение одинаковое
 Чт, 20.09.2012, 13:09 | Сообщение # 376        

MAESTRO

^

 Активность: 5564   

твк-110 смело заменяется на ТВЗ. Сам так делал и особой разницы не услышал. Их вообще наверное одинаково изготавливают...
 Чт, 20.09.2012, 13:16 | Сообщение # 377        

TIS

Друзья

 Активность: 562   

Но вторичку смотать я думаю будет всеж не лишним,она там на 8 омную нагрузку расчитана.Спасибо за советы.Наконец закончилась эта беготня.
 Сб, 22.09.2012, 15:20 | Сообщение # 378        

kostyl

Пользователи

 Активность: 171   

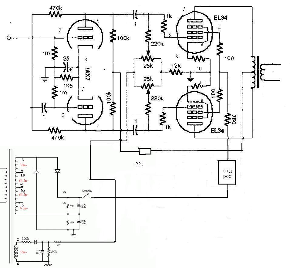
MAESTRO, доброго дня. подскажите пожалуиста как подключить перем сопротивление 2 понятно а 1 и3 без разницы ,или 1 на питание а 3 на катоды, я правильно понимаю на катоде стоит резистор 1 Ом ,значит какое будет напряжение на катоде такой и будет ток лампы
Прикрепления: 8746563.png (15.4 Kb) · 3948288.jpg (93.6 Kb)
 Сб, 22.09.2012, 22:02 | Сообщение # 379        

Gosha1968

Друзья

 Активность: 580   

kostyl, никакой разницы, только средний вывод подключи к 220ком, А крайние выводы как подключишь, так и напряжение смещения будет меняться - по часовой или против часовой стрелки, я бы подключил чтобы в одну сторону нарастало. То есть 1 одного резистора соединил с 1 выводом другого и наоборот. И одни соединенные выводы на 12ком , а другие соединенные выводы к диоду, кондеру и 220ком ( бп напряжения смещения) В катодах там 10 ом ( по схеме). Ток равен напряжение делить на сопротивление. То есть если надо например 50мА, то выставляй напряжение на 10 омах 0.5 вольта, а если катодный резистор 1ом, то выставляй 0.05 вольт.
 Вс, 23.09.2012, 14:37 | Сообщение # 380        

kostyl

Пользователи

 Активность: 171   

MAESTRO, доброго дня. подскажите на выходных тан41 обмотки 6.3 в с номерами 15-16,17-18 в анодном напряжений использовать или нет
Поиск:

Внимание! Форум переехал на Tehnodium.ru




© Форум по электронике Мобильная версия