|
О лампах в УНЧ
| |
| | Сб, 17.05.2014, 17:33 | Сообщение # 181
|
rv3dun Друзья Активность: 403
| Цитата Gamzan (  ) А зеленые глазья де? Брат, ещё раз пож. Я не понял. Там светики пашут.
|
|
| | Сб, 17.05.2014, 17:37 | Сообщение # 182
|
Gamzan Друзья Активность: 1327
| Да все нормально, ты уже ответил. Лампу 6Е5С "зеленым глазом" называют.
|
|
| | Сб, 17.05.2014, 18:24 | Сообщение # 183
|
rv3dun Друзья Активность: 403
| Цитата Gamzan (  ) Лампу 6Е5С "зеленым глазом" называют. О прости, ступил(эти будут позже). Вот не думал, что в 50 лет заболею лампами!!! селявиДобавлено (17.05.2014, 18:24) ---------------------------------------------
Цитата Gamzan (  ) Схема индикатора на ИН-13, буду пробовать такой огород городить? это если есть время, не спорю, смотрится.
|
|
| | Сб, 17.05.2014, 18:45 | Сообщение # 184
|
MAESTRO ^ Активность: 5564
| rv3dun, проект завершился успешно - перенесу в раздел схем!
|
|
| | Сб, 17.05.2014, 19:46 | Сообщение # 185
|
rv3dun Друзья Активность: 403
| Цитата MAESTRO (  ) rv3dun, проект завершился успешно - перенесу в раздел схем! спасибо вам, ну схему нарисую, позже, устал клюю носом
поправил rv3dun - Сб, 17.05.2014, 19:48 |
|
| | Сб, 17.05.2014, 22:13 | Сообщение # 186
|
Gamzan Друзья Активность: 1327
| Цитата rv3dun (  ) такой огород городить? Разве ж это огород? Это так, баловство
|
|
| | Вс, 18.05.2014, 07:40 | Сообщение # 187
|
rv3dun Друзья Активность: 403
| Цитата Gamzan (  ) Тут только импульсник поможет, чтоб не жарить транзюк.. Можно еще электронный трансформатор использовать, у тебя там места внутри полно. да, да, но попробую покрутить хвост нихрому, можно убить двух зайцев (защита нитей и нужное напряжение), хотя в деревянной конструкции это чревато (по этой причине и делал стаб). Да, кстати с плавной подачей анодного получилось зашибись, после моста резюк 180 кил, за полторы минуты натекает где-то 340 вольт, потом хася ему тумблером (закорачиваю) до 420 вольт, полет нормальный, буду автоматизировать таймером.
поправил rv3dun - Вс, 18.05.2014, 08:00 |
|
| | Вс, 18.05.2014, 22:04 | Сообщение # 188
|
Gamzan Друзья Активность: 1327
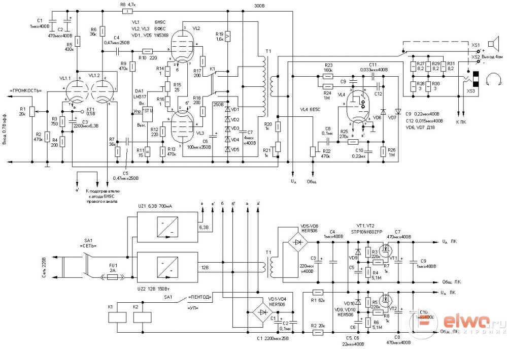
| Значится, так, братцы. Посидел я сегодня над своим двухтактом 6Н9С-6Ф6С и вот до чего досиделся. Схема такая: Результаты измерений: при входном напряжении 0,7В выходная мощность в пентоде 5Вт, в ультралинейке 4Вт (больше не получается, растут искажения ).Остальное в табличках. Ультралинейный режим Пентодный режим По сравнению с предыдущей схемой, что я выкладывал, искажения уменьшились вдвое. И частотка гораздо красивее, я даже не использовал частотную коррекцию. Правда, сейчас в катоде предварительного каскада появился электролит, но это особо не повлияло на качество звука. Учитывая мои уши... Не хотят 6Ф6С красиво работать в схеме сэлфсплит, а вот 6П14П пожалуйста. Видимо, каким-то образом сказывается их (6Ф6С) высокое внутреннее сопротивление. Еще раздумываю я: надо ли в катоды выходного каскада ставить электролит параллельно цепочке DA1R11? Звук приятный, верха очень прозрачные, особенно в пентоде. Бас мягкий, обволакивающий. Иногда кажется, что его маловато, иногда - нет. Зависит от прослушиваемой композиции.
поправил Gamzan - Вс, 18.05.2014, 23:01 |
|
| | Вс, 18.05.2014, 22:58 | Сообщение # 189
|
Gamzan Друзья Активность: 1327
| Монтаж Снаружи
|
|
| | Пн, 19.05.2014, 07:30 | Сообщение # 190
|
rv3dun Друзья Активность: 403
| Цитата Gamzan (  ) Еще раздумываю я: надо ли в катоды выходного каскада ставить электролит параллельно цепочке DA1R11? О великий любитель электронных трансформаторов, снимаю шляпу, по теме: электролита в схеме не обнаружил, ну оно и к лучшему, только вот не понял r11 для зачем?, и почему упр. da1 на земле? или ты так хитро управляешь da1? как по мне r11 в топку, придумать резюк между упр da1 и землей, и кондер думаю не понадобится, или я что-то не понимаю? зы. а у меня балет закончился, так скромно, тихо (подло), без феерверков сдох полтинник (ГУ-50) в левом канале, вот так, правда старичек был 73 года, и я ему не усугублял, теперь в поиск. (и не пойму каким образом помер, внешне идеален, под лупой разглядывал соединения, но не течет ток и все тут, втыкаю туда лампу с правого канала - норм)
|
|
Внимание! Форум переехал на Tehnodium.ru
|
|
|