ФОРУМ ПО ЭЛЕКТРОНИКЕ



Архив - только для чтения
Жучок ФМ
 Вт, 15.12.2009, 13:37 | Сообщение # 1        

MAESTRO

^

 Активность: 5564   

РАДИОМИКРОФОН
ПРОСЛУШКА
ТЕЛЕФОННЫЙ ЖУК
КВАРЦОВАНЫЙ ФМ-ПЕРЕДАТЧИК
ЭЛЕКТРОННЫЙ ЖУЧОК

Обсуждаем различные схемы самодельных жучков. Читаем здесь о настройке, замене и назначении деталей жучка.
 Ср, 18.05.2011, 17:55 | Сообщение # 291        

Cosmogor

Пользователи

 Активность: 199   

Quote (Meteor)
Вот как низа улучшить, а то какие то не качественные...

Дак у тебя проблемы со звуком?
Если так то увелич сопративление R2

Добавлено (18.05.2011, 17:55)
---------------------------------------------

Quote (ASDFG123)
шаг в влево шаг вправо и на радиостанцию попадаешь, может выйти из ФМ диапазона и сделать отдельный приемник
biggrin Давно пора, раз так близки радиостанции.
Но можно более точно подстроить между ними dry
А если честно, то скорее всего это гармоника , основную частоту так и не нашёл!
Попробуй в катушку генератора вставлять феррит, только очень медленно smile . Если не получается найти частоту, то замени феррит на латунь, 100% найдёшь искомую частоту.


поправил Cosmogor - Ср, 18.05.2011, 18:00
 Ср, 18.05.2011, 18:03 | Сообщение # 292        

jenek34

Пользователи

 Активность: 42   

Cosmogor, собрал я того жука, на кт3102, так по квартире работет нормально, сегодня решил поместить его в корпус( железный), как только поместил дальность стала метра 3. как избавиться от этой проблемы?
 Ср, 18.05.2011, 18:39 | Сообщение # 293        

Meteor

Пользователи

 Активность: 41   

Cosmogor, Какое R2? Это другая схема, посмотри на 47 странице.
 Ср, 18.05.2011, 18:59 | Сообщение # 294        

ASDFG123

Пользователи

 Активность: 59   

Cosmogor, гармоника ? как так, они же должны идти через определенный диапазон частот типа 40, 60, 80,
изначально сигнал нашли на 94 потом раздвигали катушку и вышли до 96 а седня нашел на 100 surprised может из-за того что питал от кроны а до этого от институтского БП, (а зачем феррит в катушку вводить ? мы ж от этого индуктивность изменим и частоту уменьшим?)
и еще вопрос подгонять сопротивления нужно чтоб на всех транзах было пол питания или только на кт3102
 Чт, 19.05.2011, 14:16 | Сообщение # 295        

Cosmogor

Пользователи

 Активность: 199   

Quote (jenek34)
сегодня решил поместить его в корпус( железный), как только поместил дальность стала метра 3. как избавиться от этой проблемы?

А корпус маленький? катушка наверно близко к корпусу, да и когда помещаешь в железо частота уходит сразу. Корпус заземлён?
Раньше настраивал что нибудь подобное? Если нет, то не ставь схему в железо.
Quote (ASDFG123)
(а зачем феррит в катушку вводить ? мы ж от этого индуктивность изменим и частоту уменьшим?)

Ну дак я не понял, частоту точно нашёл? И это основная частота генератора?
Quote (ASDFG123)
подгонять сопротивления нужно чтоб на всех транзах было пол питания или только на кт3102

Вот плин какие там сопративления подгонять. В схеме на 9В только R2 подогнать!!!!!!
Остальные не нужно трогать, оставь их такими какие написаны.
Видел фото твоего радиомикрофона-должен работать нормально.

Meteor, а что подключаешь к схеме?

 Чт, 19.05.2011, 15:08 | Сообщение # 296        

jenek34

Пользователи

 Активность: 42   

Cosmogor, корпус 4 на 7см.Просто в нем вход под тюльпан есть - удобно.Может самого жука переделать стоит? чтоб стабильней был...
 Чт, 19.05.2011, 15:42 | Сообщение # 297        

Meteor

Пользователи

 Активность: 41   

Cosmogor, подключал двд, комп, плеер.
 Чт, 19.05.2011, 16:15 | Сообщение # 298        

Cosmogor

Пользователи

 Активность: 199   

Quote (Meteor)
подключал двд, комп, плеер.

Вот по этой схеме подключай. И всё будет работать smile

Meteor, объяснить, почему по такой схеме нужно подключать двд, комп, плеер ?

Quote (jenek34)
корпус 4 на 7см.Просто в нем вход под тюльпан есть - удобно.Может самого жука переделать стоит? чтоб стабильней был...

А какая схема жука?
Прикрепления: 9534892.jpg (22.0 Kb)


поправил Cosmogor - Чт, 19.05.2011, 16:17
 Чт, 19.05.2011, 16:20 | Сообщение # 299        

jenek34

Пользователи

 Активность: 42   

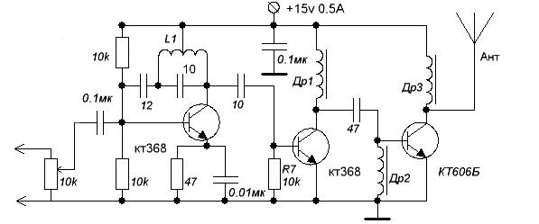
Cosmogor, я вот еще думаю мож туда унч на кт315 добавить. стабильность же лучше будет? вот схема...-

Добавлено (19.05.2011, 16:20)
---------------------------------------------
хотя - бред, унч там ненужен...

Прикрепления: 1841760.gif (11.4 Kb)
 Чт, 19.05.2011, 16:29 | Сообщение # 300        

Meteor

Пользователи

 Активность: 41   

Cosmogor, Это получаеться вместо сопротивления на 2к ставить сначала кондёр а потом сопротивление, а не наобарот как в стандартной схеме?
Поиск:

Внимание! Форум переехал на Tehnodium.ru




© Форум по электронике Мобильная версия