ФОРУМ ПО ЭЛЕКТРОНИКЕ



  • Страница 1 из 46
  • 1
  • 2
  • 3
  • 45
  • 46
  • »
Архив - только для чтения
Жучок ФМ
 Вт, 15.12.2009, 13:37 | Сообщение # 1        

MAESTRO

^

 Активность: 5564   

РАДИОМИКРОФОН
ПРОСЛУШКА
ТЕЛЕФОННЫЙ ЖУК
КВАРЦОВАНЫЙ ФМ-ПЕРЕДАТЧИК
ЭЛЕКТРОННЫЙ ЖУЧОК

Обсуждаем различные схемы самодельных жучков. Читаем здесь о настройке, замене и назначении деталей жучка.
 Сб, 02.04.2011, 21:53 | Сообщение # 2        

моторист

Пользователи

 Активность: 179   

MAESTRO привет! недавно читал один журнал в котором классно было показано как уверенно можно запустить любую схему жука или приемника, просто возле каждого тра-ра написано сколько должно быть вольт на базе, ток на К;Е, возле каждой ножки микросхемы тоже вольтаж, а также резисторы обозначены * чтоб настраивать параметры всех деталей. Что по етому поводу скажешь?
 Сб, 02.04.2011, 21:58 | Сообщение # 3        

MAESTRO

^

 Активность: 5564   

Сам давно хочу написать подобное про свою схему. Покаж тот журнал.
 Сб, 02.04.2011, 22:05 | Сообщение # 4        

моторист

Пользователи

 Активность: 179   

щас показать не могу, при себе нету, потом покажу...
 Сб, 02.04.2011, 22:28 | Сообщение # 5        

моторист

Пользователи

 Активность: 179   

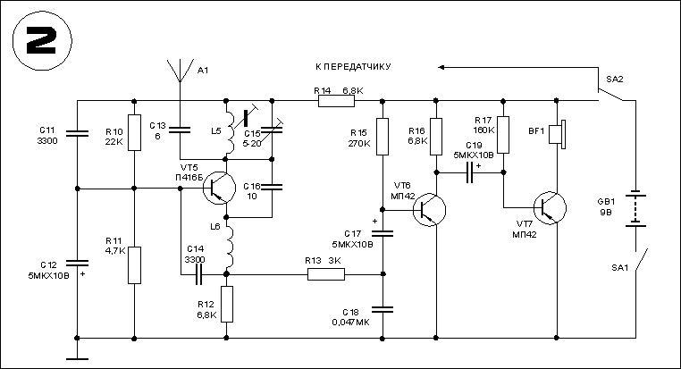
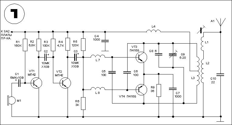
Что скажешь про ети схемы? они реальные или липа?

Прикрепления: 5269569.jpg (43.9 Kb) · 9222230.jpg (38.5 Kb)
 Сб, 02.04.2011, 22:35 | Сообщение # 6        

MAESTRO

^

 Активность: 5564   

Ацтой. С двухтактным генератором так намучишся, а приёмник сверхрегенратор слабый и нестабильный. И вообще эти схемы на частоту 27МГц.
 Вс, 03.04.2011, 18:48 | Сообщение # 7        

моторист

Пользователи

 Активность: 179   

их просто в мусор та и все!

Добавлено (03.04.2011, 18:48)
---------------------------------------------
MAESTRO не могу запустить кварцевого жука! что я только не делал: прозвонил все элементы-рабочие, менял транзисторы; менял кварц, варикап, изменял сопротивления, проверял сему на ошибки, все рабочие. А ета схема хоть рабочая, ты ее проверял?

 Вс, 03.04.2011, 20:51 | Сообщение # 8        

Гость

Гости

 Активность:    

Здравствуйте
делаем вот такую схему http://www.ishpion.ru/archives/301
варикап не нашли( можно его на стабилитрон заменить, и на какую напр. он должен быть?
если микр. двухконтактный, то нужно просто на схеме замкнуть питание и выход ?
и есть ли программы где можно разрабатывать собственные схемы вч фм передачиков?
 Вс, 03.04.2011, 21:03 | Сообщение # 9        

MAESTRO

^

 Активность: 5564   

Только варикап. Можно любой КВ104,КВ109... Модуляцию подогнать конденсатором. Таких программ не знаю.
 Пн, 04.04.2011, 14:07 | Сообщение # 10        

моторист

Пользователи

 Активность: 179   

MAESTRO так что может быть с жуком не так , что он не запускается????момоги пожалуйста wink
  • Страница 1 из 46
  • 1
  • 2
  • 3
  • 45
  • 46
  • »
Поиск:

Внимание! Форум переехал на Tehnodium.ru




© Форум по электронике Мобильная версия